Пауль Хоровиц - Искусство схемотехники. Том 2 [Изд.4 е] стр 5.

Шрифт
Фон

Пауль Хоровиц, Уинфилд Хилл - Искусство схемотехники. Том 2 [Изд.4-е]

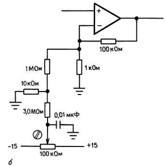
Рис. 7.5.Внешние цепи подстройки сдвига для прецизионных ОУ. а - инвертирующего; б - неинвертирующего.

Поскольку сдвиг напряжения может быть настроен на нуль, то в конечном итоге значение имеет лишь дрейф сдвига со временем, при изменении температуры и напряжения питания. Разработчики прецизионных ОУ много работают над минимизацией этих погрешностей. В этом смысле наилучшими параметрами обладают биполярные ОУ (в противоположность ОУ с ПТ-входом), но при их применении в бюджете погрешностей может начать доминировать входной ток. У лучших ОУ дрейф не превышает 1 мкВ/°С, а у наилучшего на сей момент ОУ без стабилизации прерыванием AD707 ΔUсдв. макс = 0,1 мкВ/°С.

Еще один фактор, который следует иметь в виду, это дрейф из-за самонагрева ОУ, когда он включен на низкоомную нагрузку. Чтобы исключить большие погрешности, вызываемые этим эффектом, часто приходится ограничивать нижнее значение сопротивления нагрузки 10 кОм. Как правило, это может ухудшать бюджет погрешностей следующего каскада - от тока смещения! Именно такого рода проблему мы встретим в нашем примере проектирования. Для тех схем, где важен дрейф в несколько микровольт, заметное влияние начинают оказывать температурный градиент (от расположенных вблизи выделяющих тепло компонентов) и термо-э. д. с. (от контактов разнородных металлов). Эти вопросы возникнут вновь, когда мы будем обсуждать в разд. 7.08 сверхпрецизионный усилитель со стабилизацией прерыванием.

В табл. 7.1 дано сравнение наиболее важных параметров семи наилучших прецизионных ОУ. Потратьте на нее некоторое время - это позволит вам хорошо почувствовать те компромиссы, на которые приходится идти при разработке высококачественных ОУ. Обратите внимание на противоречия между такими параметрами, как сдвиг напряжения (и его дрейф) и входной ток у биполярных ОУ и ОУ на ПТ с p-n-переходом. Вы получите также наименьшее напряжение шумов у биполярных ОУ, причем оно падает при увеличении тока смещения; ниже, при рассмотрении шумов в этой главе, увидим, почему это происходит. Однако желание получить низкий ток шумов всегда ведет к выбору ПТ ОУ, причины чего также будут ясны позднее. Вообще для получения малых входного тока и тока шумов выбирайте ПТ ОУ, а биполярные ОУ - для малых напряжения сдвига, дрейфа и напряжения шумов.

Среди ОУ с ПТ-входом доминируют ОУ на ПТ с p-n-переходом, особенно там, где нужна точность. В частности, МОП-транзисторы имеют уникальный ухудшающий их параметры эффект, который не наблюдается ни у биполярных транзисторов, ни у ПТ с p-n-переходом. Он выражается в том, что примесь ионов натрия в изолирующем затвор слое медленно перемещается под воздействием электрического поля, порожденного напряжением UЗИ(вкл), что приводит к дрейфу сдвига напряжения порядка 0,5 мВ за несколько лет. Этот эффект усиливается при повышении температуры и при большом сигнале на дифференциальном входе. Например, в паспорте ОУ с МОП-транзисторным входом СА3420 указано в качестве типичного изменение Uсдв 5 мВ за 3000 ч работы при 125 °C и входном напряжении 2 В. Эту натриево-ионную болезнь можно вылечить, вводя фосфор в область затвора. Например, фирма Texas Instruments использует в своих "линейных" КМОП-сериях ОУ (TLC270) и компараторов (TLC339 и TLC370) затворы из поликристаллического кремния, легированного фосфором. Это популярные недорогие устройства, выпускаемые в различных корпусах, с различными характеристиками по быстродействию и мощности и позволяющие получить приемлемый временной дрейф напряжения сдвига (50 мкВ сдвига на каждый вольт дифференциального входного напряжения).

Имеется важное исключение из общего правила, по которому ПТ ОУ, а особенно ОУ на МОП-транзисторах, имеют большее начальное напряжение сдвига и намного больший дрейф Uсдв с температурой и временем, чем биполярные ОУ. Это исключение касается так называемых усилителей с автоподстройкой нуля (или со стабилизацией прерыванием), в которых применяются аналоговые МОП-ключи и усилители для восприятия и корректировки остаточной погрешности сдвига обычного ОУ (который сам часто изготавливается на МОП-транзисторах на том же кристалле). ОУ со стабилизацией прерыванием дают даже более низкие напряжения сдвига и дрейф, чем наиболее точные биполярные ОУ - 5 мкВ (макс.) и 0,05 мкВ/°С (макс.) - но не бесплатно. Они имеют некоторые неприятные особенности, которые делают их неприемлемыми для многих применений. Мы детально обсудим эти особенности в разд. 7.08.

Коэффициент ослабления синфазных сигналов. Недостаточный коэффициент ослабления синфазных сигналов (КОСС) ухудшает точность схемы, так как появляется сдвиг напряжения, зависящий от уровня сигнала постоянного тока на входе. Обычно этим эффектом можно пренебречь: он эквивалентен малому изменению коэффициента усиления и в любом случае может быть преодолен за счет выбора конфигурации. Инвертирующий усилитель в отличие от неинвертирующего нечувствителен к КОСС операционного усилителя. Однако в измерительных усилителях часто выделяется малый дифференциальный сигнал на фоне большого синфазного смещения, поэтому большое значение КОСС является существенным параметром. В этих случаях надо тщательно продумывать конфигурацию схемы, а кроме того, выбирать ОУ с большим значением КОСС. И снова проблемы поможет решить ОУ высшего класса вроде ОР-77 с минимальным КОСС, равным 120 дБ (для сравнения: ОУ типа 411 обладают весьма умеренным КОСС в 70 дБ). Мы в дальнейшем кратко рассмотрим дифференциальные и измерительные усилители с высоким коэффициентом усиления и высоким КОСС.

Коэффициент ослабления изменений питания (КОИП). Изменение напряжения питания - причина небольших погрешностей ОУ. Как и большинство параметров ОУ, коэффициент ослабления изменений питания (КОИП) специфицируется по отношению к сигналу на входе. Например, ОР-77 по спецификации обладает КОИП равным ПО дБ на постоянном токе, т. е. изменение напряжения одного из источников питания на 0,3 В создает выходной сигнал, эквивалентный изменению сигнала на дифференциальном входе на 1 мкВ. КОИП резко падает с ростом частоты, и график, подтверждающий его безобразное поведение, часто приводится в паспортных данных. Например, у нашего фаворита ОР-77 спад КОИП начинается с 0,3 Гц и при 60 Гц он равен 83 дБ, а при 10 кГц-42 дБ. На самом деле это не создает больших трудностей, так как шум источника питания также падает при увеличении частоты, если источник питания как следует шунтирован емкостью. Правда, при использовании нестабилизированного источника питания могут доставить неприятности пульсации с частотой 100 Гц.

КОИП для источников питания положительной и отрицательной полярностей вообще говоря, различен, но это не играет никакой роли. Поэтому применение сдвоенного стабилизатора (разд. 6.19) может не дать никакого выигрыша.

"Нуль"-усилитель: входные погрешности. Схема усилителя на рис. 7.1 начинается с повторителя. Это сделано для обеспечения большого входного полного сопротивления. Здесь есть соблазн применить ПТ, но потери от большого Uсдв перекрывают выигрыш, даваемый малым значением входного тока, за исключением тех случаев, когда источник входного сигнала имеет большое полное сопротивление. Для ОУ ОР-77 ток смещения 2 нА создает погрешность 2 мкВ на 1 кОм полного сопротивления источника сигнала, a LT1055A на ПТ с p-n-переходом, хотя и дает пренебрежимо малую погрешность от тока, имеет дрейф сдвига напряжения порядка 16 мкВ/4 °C (4 °C принято за стандартный диапазон изменений температуры воздуха в лабораторных условиях). Входной повторитель снабжен настройкой нуля сдвига, поскольку начальное значение 25 мкВ (по спецификации) слишком велико. Как отмечалось выше, обратная связь увеличивает входное полное сопротивление до 200 000 МОм, и тем самым ошибка коэффициента усиления, порожденная конечным полным сопротивлением источника, меньшим 20 МОм будет меньше 0,01 %. Диоды Д1 и Д2 включены в схему защиты от перенапряжения на входе и должны иметь малую утечку (меньше 1 нА).

U1 управляет инвентирующим усилителем (U2), а значение R3выбирается из соображений компромисса между погрешностью температурного сдвига U1 и погрешностью дрейфа тока смещения U2. Выбранное значение удерживает нагрев в пределах 5,6 мВт (при наихудших условиях 7,5 В на выходе), что ведет к повышению температуры на 0,8 °C (тепловое сопротивление ОУ около 0,14 °C/мВт, см. разд. 6.04) с соответственным сдвигом напряжения 0,3 мкВ. Сопротивление 10 кОм на входе U2 создает погрешность тока смещения, но так как U2 вместе с U3 охвачены петлей обратной связи, сводящей полный сдвиг к нулю, единственный существенный параметр - это температурный дрейф токовой погрешности. Для ОР-77 в паспорте приводятся данные о температурном дрейфе тока смещения (не часто указываемые изготовителями), из которых следует, что вклад дрейфа тока в бюджет погрешности равен 1,6 мкВ/4 °C. Снижение значения R3 уменьшит этот вклад, но ценой увеличения погрешности от нагрева U1.

Ваша оценка очень важна

0
Шрифт
Фон

Помогите Вашим друзьям узнать о библиотеке