Александр Алексеевич Астахов - Физика. Порядок вещей, или Осознание знаний. Книга 2 стр 6.

Книгу можно купить на ЛитРес.
Всего за 399 руб. Купить полную версию
Шрифт
Фон

Явление Кориолиса  Кеплера играет очень важную роль в природе. Например, А. И. Андреев в работе «Основы естественной энергетики», Санкт-Петербург, 2004, г. на стр. 181 пишет:

«Поскольку образование и существование вихрей элементарных частиц и гравитации происходит за счёт кориолисовых сил и самовращения, то кориолисово самовращение, именно в этом смысле является основой природы».

В реальной действительности никакого самовращения вихрей за счёт силы Кориолиса нет, и не может быть в принципе. Самовращение есть только в равномерном вращательном движении. Тем не менее, явление Кориолиса  Кеплера заслуживает того, чтобы уделить ему особое внимание при рассмотрении вопросов физики движения, тем более что в классической физике оно не имеет непротиворечивого объяснения.

Рассмотрим эти вопросы подробнее.

4.1. Первый вариант проявления ускорения Кориолиса. Скорость относительного движения направлена вдоль радиуса вращающейся системы

А. Н. Матвеев в работе «Механика и теория относительности», 3-е издание, Москва, «ОНИКС 21 век», «Мир и образование», 2003 г., допущенной в качестве учебника для студентов высших учебных заведений определяет ускорение Кориолиса следующим образом (см. фотокопии ниже).






Книга написана в соответствии с программой курса физики для университетов, однако, физики в данном учебнике нисколько не больше, чем во многих других современных учебниках по физике. Форма написания книги больше соответствует справочной литературе по физике, в которой приводятся не столько физические, сколько математические описания физических явлений.

Матвеев пытается выяснить и донести до читателей «физическую сущность кориолисова ускорения», как он сам пишет на странице 403 своей книги. Однако все принципиальные выводы, касающиеся физики явления Кориолиса, подробно не анализируются. Все спорные и противоречивые моменты явления Кориолиса остаются без доказательства и разъяснений. Механизм образования ускорения Кориолиса не раскрыт. Всё представлено на уровне голой математики, за которой не всегда виден физический смысл явлений, хотя в физике все должно быть наоборот.

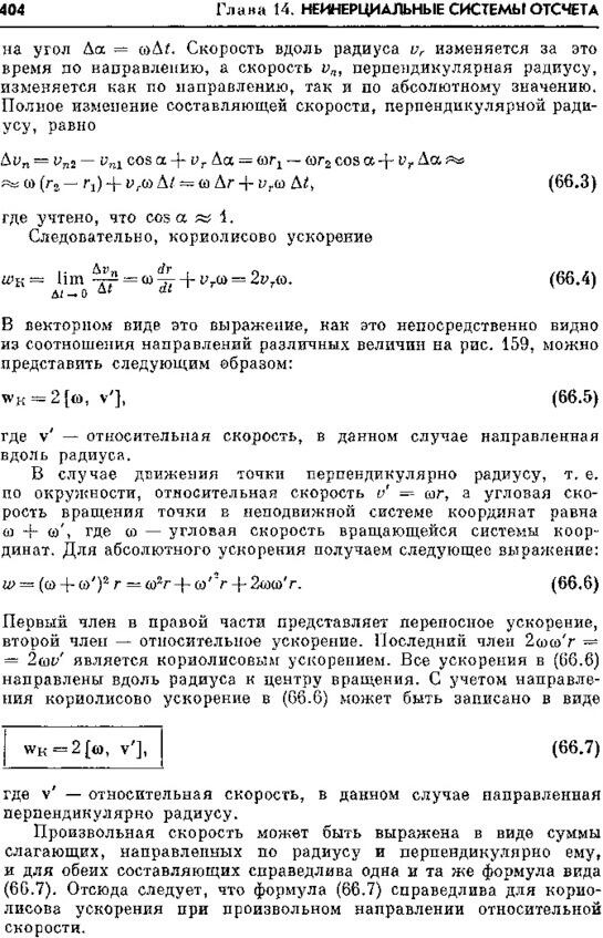
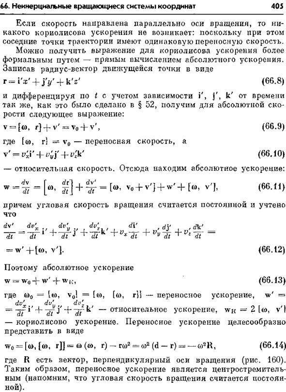
Ускорение Кориолиса в первом варианте по Матвееву это изменение скорости тела, движущегося радиально внутри вращающейся системы в направлении, перпендикулярном радиусу вращения. Это общепринятое в классической физике определение ускорения Кориолиса.

На стр. 404 Матвеев пишет:

«Скорость вдоль радиуса Vr изменяется за это время (Δt) по направлению, а скорость Vn, перпендикулярная радиусу, изменяется как по направлению, так и по абсолютному значению. Полное изменение составляющей скорости, перпендикулярной радиусу, равно:

ΔVn = Vn1  Vn2 * cos α + Vr * Δα 

ω * r1  ω * r2 + Vr * ω Δt = V * Δr + Vr * ω Δt (66.3)

где учтено, что cos α  1

Следовательно, кориолисово ускорение в пределе при Δt0 равно:

wк = ω * Δr / dt + Vr * ω = 2 * Vr * ω (66.4)».

Вообще говоря, поворот вектора переносной скорости происходит под действием переносного центростремительного ускорения, которое проявляется в радиальном направлении и потому не имеет никакого отношения к поворотному ускорению Кориолиса. Поэтому векторы (Vn1) и (Vn2) можно сравнивать по абсолютной величине непосредственно без проецирования (Vn2) на тангенциальное направление с учётом (cos α). Всё намного серьёзнее, чем ненужное в данном случае проецирование и связано с неправильными физическими представлениями классической физики о явлении Кориолиса.

Из выражения (66.4) следует, что ускорение Кориолиса  это изменение абсолютной скорости в направлении перпендикулярном радиусу, которое обеспечивается двумя самостоятельными независимыми ускорениями:

1. Ускорением, характеризующим приращение линейной скорости переносного вращения по абсолютной величине;

2. Ускорением, характеризующим приращение радиальной скорости относительного движения по направлению.

Этим собственно и объясняется «двойка» в ускорении Кориолиса. Но если предположить, что эти две якобы самостоятельные интерпретации ускорения Кориолиса представляют собой одну и ту же физическую величину, то под сомнение подпадает именно её удвоение.

Ваша оценка очень важна

0
Шрифт
Фон

Помогите Вашим друзьям узнать о библиотеке

Скачать книгу

Если нет возможности читать онлайн, скачайте книгу файлом для электронной книжки и читайте офлайн.

fb2.zip txt txt.zip rtf.zip a4.pdf a6.pdf mobi.prc epub ios.epub fb3