Артур Викторович Шевененов - Истопись. Eistopeis стр 7.

Шрифт
Фон

В клокочущей пучине суеты привычно терпит бедствие главное, сбрасываемое подобно балласту: любовь и мудрость. Пока сии перевешивают различия и конфликты, цена вопроса и путевая взвесь остаются регулярными, так что возможны «мир во всем мире» и центростремительное согласие внутри империй, блоков, альянсов, что и оным позволяет производить нечто небесполезное, не повергая в цейтнот ошибок и крайних средств. Но когда различия начинают превалировать, определяя перцепцию сути, центробежность уже трудно локализовать (в юрисдикции и ареале неприятеля), так что пущенный «красный петух» при переменчивом (в эпоху-то «потепления») ветре вскоре перекидывается назад на поджигателя.

И знаете? Ведь и о сем предупреждал Гессе. Не позднее года 1927 знал (как следует из «Степного волка»), что великая война грядет. Возможно, ранее она переносилась на более отдаленный срок, а затем, опять же, «времена ускорились» в рамках заочной эскалаторной спирали потенциального конфликта, упирающегося в гибкий критерий «относительного баланса сил». Который ляжет в основу и логики создания ядерного оружия у обеих сверхдержав как условия сдерживания  необходимого, но едва ли достаточного. Который вполне вяжется с перцепцией сравнительной депривации «великогерманской нации» после Первой войны (очевидно, на контрасте с достижениями, которые отчего-то не помогли понять первопричин, вместить роли собственного авантюризма как одного из проявлений либеральной безответственности. И который вполне соотносим с понятием сравнительных экономических преимуществ, то подрываемых санкциями (как, кстати, мнилось тем же реваншистам, из чего следует относительность абсолютных преимуществ или максимума мобилизируемых средств), то создаваемых лишь в воображении масс сетеподобной поддержкой. Близорукость поиска максимума как якобы гаранта «лучшего равновесия», как уже подчеркивалось, явлена была не только во Вьетнаме, но и совсем недавно  в подборе санкций и прочих репрессий, в т.ч. по линии спорта, которые лишь укрепили возможности вероятного противника, которого Запад надеялся ослабить. Причем второй соперник, все это время крепнувший параллельно в «спящем режиме», вдруг также обнаружил баланс сил смещенным в его пользу.

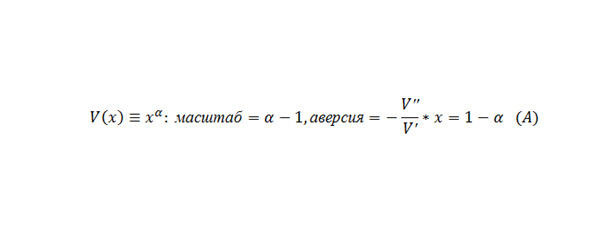
Это все возможно было предвидеть без ворожбы, мнимой мощи эконометрического data-mining, слепого «машинного обучения», прочих мириад деферентов и калибровок, подобно Стандартной модели, ищущих громоздкими упрощениями охватить хоть ничтожный дополнительный процент «темных» материи-энергии. Но налицо технический парадокс технического же прогресса: располагаем методами и средствами  будем их использовать, причем максимально, ибо линейность ожидания mapping (перехода затрат в выхлоп) столь правдоподобна, что и от нее отказаться горше смерти и позора. Тем паче  гибели-сраму «на миру», коллективных, как крайнего сценария «совместного сползания» и «дольней комплементарности». Когда сам факт тотальной и безусловной поддержки всех всеми (и, тем самым, тривиальный  самих себя, причем вне возврата к себе как самобытности), в том числе сетеподобной поддержки метода либо цитирования, упирается в критерий престижа, мета-ценности рекуррентного характера. Даже притом, что само пребывание (присутствие) в подобном клубном режиме тождественно представляет опасность, создает сценарий ухудшения как достаточный для устойчивости совместной деградации, внешне даже выглядящей как потенциал агломерации либо позитивной отдачи к масштабу (increasing return to scale, IRS). Возможно, и потому, что IRS формально неотличим от отрицательной риск-аверсии, т.е. эквивалентен исканию риска, пусть безрассудного как аспекта чистой иррациональности либо аддикции (к адреналину-дофамину ли, серотонину или эндорфину), мнимо упирающейся в предпочтения,  опять же, столь же неисследимо экзогенные, сколь и манипулируемые. На примере функции Кобба-Дагласа:


Сет A: Роль эффекта масштаба, отношения к риску

Традиция ссылаться на традицию

Спор о традиционности и нетрадиционности (привычно сворачивающийся к иллюзорной подмене связкой либеральности против консервативности), как правило, не ведет ни к чему  или, вернее, гарантирует тупик и пике эскалации в недалеком будущем. Не посещало ли вас подозрение, что все без исключения «фундаменталисты», как правило, представлены нелепыми реконструкторами (отчасти и реноваторами, но всяко в смысле re-construe, «перетолковать»), едва способными не то что основы вместить (не тождественные азам из брошюрок, спускаемых извне), но и мысль строить  изъяснять себя себе же? Будь то восточноевропейские нацисты, или ближневосточные джихадисты, или крайнезападные неопагане (также именующие себя «традицией») и квазихристиане (их меньшинство, но громкость их всех уравнивает эффективный вес с прочими, в рамках портфельного неразличения)  разницы сущностной не существует. И оттого, насколько притязают на непримиримую и несмешиваемую автохтонность, настолько же внушаемы из столь же крайних, клубных канцелярий. Таковыми, несомненно, были все, наполнявшие «сеть поддержки» нацистского Рейха  что фанатичные недоумки (надо сказать, сами едва ли близкие к оптимуму при всей нетерпимости к «отклонениям», и зачастую сами же будучи носителями таковых), что не менее фанатичная интеллигенция, в частности из числа подписавших «Письмо девятисот». Горе  общности, где интеллектуалы удобосклоняемы к худшему  будь то извне или изнутри  вместо того, чтоб вести к лучшему: кажется, черное и белое для них поменялись местами, и процесс представляется им правдой.

Ваша оценка очень важна

0
Шрифт
Фон

Помогите Вашим друзьям узнать о библиотеке

Скачать книгу

Если нет возможности читать онлайн, скачайте книгу файлом для электронной книжки и читайте офлайн.

fb2.zip txt txt.zip rtf.zip a4.pdf a6.pdf mobi.prc epub ios.epub fb3