Сергей Александрович Мазеин - HAZOP  практическое руководство стр 7.

Шрифт
Фон

Cессии HAZOP обладают рядом ключевых особенностей. Исследование является творческим процессом. Оно проводится путем систематического использования серии управляющих слов для выявления потенциальных отклонений от замысла проекта и использования этих отклонений в качестве «запускающих устройств», чтобы побудить членов команды предвидеть, как может произойти отклонение и каковы могут быть последствия.

Исследование проводится под руководством обученного и опытного руководителя группы, который должен обеспечить всестороннее освещение изучаемой системы, используя логическое, аналитическое мышление. Желательно, чтобы руководителю исследования помогал регистратор, который записывает идентифицированные опасности и/или эксплуатационные нарушения для дальнейшей оценки и устранения.

Исследование опирается на специалистов различных дисциплин с соответствующими навыками и опытом, которые демонстрируют интуицию и здравый смысл. Какие знания и навыки должны быть у членов команды, чтобы в ходе исследования рассмотреть систему со всех возможных, с практической точки зрения, сторон?

Если в общих терминах, то это должны быть:

 специалисты, которые знают, как должна работать система, чтобы получить результат;

 специалисты, которые знают возможности системы;

 специалисты, которые знают, как система работает в действительности;

 специалисты, которые знают, как система выходит из строя;

 специалисты в области целей исследования.

Исследование должно проводиться в атмосфере позитивного мышления и откровенного обсуждения. Когда проблема выявлена, она записывается для последующей оценки и решения. Создание атмосферы сотрудничества, продуктивной доброжелательности и открытости  одна из ключевых задач руководителя исследования.

Для достижения этой цели важно опрашивать каждого участника, задавая вопросы, выясняя именно его мнение, а при необходимости прибегая к «провокации» как методу, стимулирующему критическое обсуждение вопроса, или задавая уточняющие вопросы касательно принципов работы отдельных частей элемента.

Решение выявленных проблем не является основной целью проверки HAZOP, но, если они сделаны, они регистрируются для рассмотрения лицами, ответственными за проектирование. Проводить исследование с поиском решения проблем или нет  определяется заданием на проведение экспертизы.

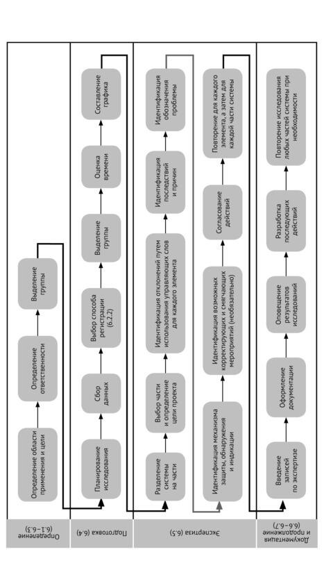
Исследования HAZOP состоят из четырех основных последовательных этапов, показанных на рисунке 7.


Рис. 7. Процесс HAZOP-исследования

4.2. Принципы экспертизы

Основой HAZOP является «исследовательское руководство», которое представляет собой преднамеренный поиск отклонений от замысла проекта. Для облегчения проверки система разделена на части таким образом, чтобы можно было корректно определить замысел проекта для каждой части. Размер выбранной части, вероятно, будет зависеть от сложности системы и серьезности опасности. В сложных системах или в тех, которые представляют высокую опасность, детали могут быть небольшими. В простых системах или в тех, которые представляют малую опасность, использование больших частей ускорит исследование. Намерение или цели проекта для данной части системы выражаются в терминах элементов их функционального назначения в общем виде или в диапазоне характеристик выхода (выходного потока), важных для данного процесса (передающих существенные признаки и естественные подразделения детали).

Выбор элементов и частей, подлежащих исследованию, является в некоторой степени субъективным решением в том смысле, что может быть несколько комбинаций, которые будут достигать требуемой цели. Кроме того, выбор также может зависеть от конкретного применения. Частями могут быть отдельные этапы или этапы процедуры, отдельные сигналы и узлы оборудования в системе управления, оборудование или компоненты в процессе или электронной системе и т. д. Удобно  и зачастую так и делается  выделение по функциональному признаку.

Если речь идет о технологической схеме, например, можно выделить блок сепарации (если он есть), рис. 8а. Сам блок сепарации может состоять из таких блоков, как на рис. 8б: первичный блок сепарации, блок ингибирования, блок низкотемпературной сепарации. Если идти дальше, то каждый из этих блоков можно представить как набор узлов, так и набор (структурированный) деталей.

Ваша оценка очень важна

0
Шрифт
Фон

Помогите Вашим друзьям узнать о библиотеке

Скачать книгу

Если нет возможности читать онлайн, скачайте книгу файлом для электронной книжки и читайте офлайн.

fb2.zip txt txt.zip rtf.zip a4.pdf a6.pdf mobi.prc epub ios.epub fb3