Александр Вериго - Семейный альбом Вериго. Книга первая стр 3.

Книгу можно купить на ЛитРес.
Всего за 488 руб. Купить полную версию
Шрифт
Фон

Рисунок 3. Удельный князь Войшелк и его происхождение.


Отцом Войшелка является Миндовг (Миндаугас, Мендог), коронованный в XII веке первый король литовский. Считается, что имя Миндовг означает на древнелитовском «многомыслящий». Согласно Воскресенским летописям, отцом Миндовга был Мовкольд, восходящий через своего отца князя Ростислава к полоцкой ветви князей Рюриковичей. Есть и другие версии происхождения Миндовга ().

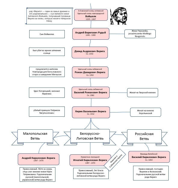
От Войшелка до Игнатия и его братьев

Известный нам сын Войшелка именовался Андрей Веригович Рудый. Он продолжил линию себежских удельных князей, далее следуют его потомки Давид, Роман, Василий и Кирик. Кирик Васильевич Вериго (ск. в 1412 году) был отцом трех сыновей, которые оказались прародителями трех ветвей Вериго.


Рисунок 4. Родовое древо Вериго  От Новгородских, Литовских и Полоцких князей к Игнатию Вериго и его братьям.


 Игнатий Вериго, себежский князь (см. далее) являлся прародителем белорусско-литовской ветви.

 Василий Кириллович Вериго, был воеводой Витебским и является прародителем российской ветви Вериго и Веригиных. По трактовке [Wery37], данная ветвь была истоком известного российского рода князей Волконских

 Андрей Кириллович Вериго является прародителем «малопольской» ветви Вериго.

Игнатий Вериго правил в Себеже в пятнадцатом веке, являясь удельным князем. В документах он упоминается, как «Помазанник Божий»  Dei Gloria, имеющий право вершить суд на земле.

В начале XV века подходит к концу Голодная война русских и литовских князей с князьями Тевтонского ордена. Сохранилась запись о том, что «Игнатий Вериго, владея в Себежском тракте недвижимым имением во время Царствования Короля Польского Владислава II Ягеллы в войну противу Кржижанов в полку Василия Индрана Костелковского на явочную перепись 1420 года являлся». Под кржыжанами понимаются крестоносцы и связанные с этим военные действия.

Гербы рода Вериго

Во-первых, род Вериго связан с гербом Шренява. Происхождение герба Шренява относится к 1370-м годам. Существуют различные транскрипции имени (Шренява, Стрженява и др.), кроме того герб этот именуется еще Slepowron, Ostoja и другими именами. Белая оборотная «S» напоминает изгиб реки (имеется ввиду река Шренява в Польше). Крестом отмечено место сражения Болеслава Храброго в XIII веке. Герб ведет свое начало от хоругви святого Василия  это упоминание мы находим в книге Антона Вериго [Veri34], вышедшей в 1934 в Каунасе. Стоит напомнить, что Игнатий Вериго, чье упоминание вместе со Шренявой является самым ранним, служил именно в полку св. Василия.

В Польской шляхте герб не давали одной семье, а причисляли к нему несколько родов. Известно, что гербу Шринява в разное время существования Шляхты приписывалось 175 родов [Wiki04].

В 1825 году в Шляхетском собрании Минска был принят важный документ. Данное писание подтверждало принадлежность рода Вериго к польской шляхте. Род причислялся к гербу «Шренява». Кроме того, все Даревские, Вериго и Вериго-Даревские согласно этому документу являются одним родом  родом Вериго-Даровских [Wery37]. Приставка или имя Даровский (также пишется Даревский или Доревский) происходит от семейного имения Дарево или Дарово.

Ваша оценка очень важна

0

Дальше читают

Шрифт
Фон

Помогите Вашим друзьям узнать о библиотеке

Скачать книгу

Если нет возможности читать онлайн, скачайте книгу файлом для электронной книжки и читайте офлайн.

fb2.zip txt txt.zip rtf.zip a4.pdf a6.pdf mobi.prc epub ios.epub fb3