А. Р. Мзоков - Краткое руководство по составлению библиографического списка и библиографических ссылок

1 минута
читать Краткое руководство по составлению библиографического списка и библиографических ссылок
А. Р. Мзоков
Можно купить 5.99Р
Шрифт
Фон

Краткое руководство по составлению библиографического списка и библиографических ссылок

Автор-составитель А. Р. Мзоков


Информация о действующих стандартах, устанавливающих общие требования и правила составления библиографической записи и библиографической ссылки, получена на официальном сайте Федерального агентства по техническому регулированию и метрологии «Росстандарт» (http://www.gost.ru).

Данное руководство разработано в соответствии со следующими государственными стандартами:

 ГОСТ 7.822001 «Система стандартов по информации, библиотечному и издательскому делу. Библиографическая запись. Библиографическое описание электронных ресурсов. Общие требования и правила составления»;

 ГОСТ 7.12003 «Система стандартов по информации, библиотечному и издательскому делу. Библиографическая запись. Библиографическое описание. Общие требования и правила составления»;

 ГОСТ Р 7.0.52008 «Система стандартов по информации, библиотечному и издательскому делу. Библиографическая ссылка. Общие требования и правила составления»;

 ГОСТ Р 7.0.112011 «Система стандартов по информации, библиотечному и издательскому делу. Диссертация и автореферат диссертации. Структура и правила оформления»;

 ГОСТ Р 7.0.122011 «Система стандартов по информации, библиотечному и издательскому делу. Библиографическая запись. Сокращение слов и словосочетаний на русском языке. Общие требования и правила».


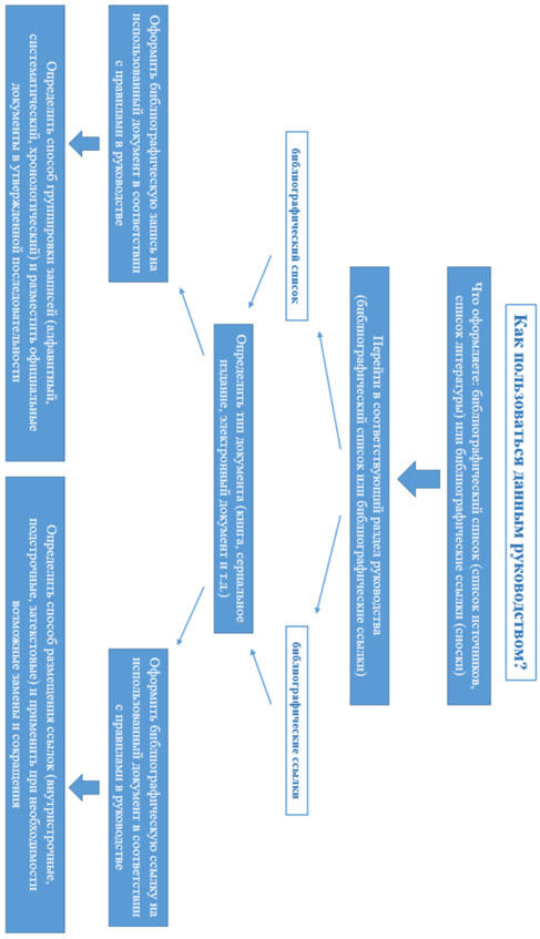
БИБЛИОГРАФИЧЕСКИЙ СПИСОК

Библиографический список включает библиографические записи на документы, использованные автором при написании научной работы. Основной частью библиографической записи является библиографическое описание, которое содержит библиографические сведения о документе, приведенные по определенным правилам, устанавливающим наполнение и порядок следования областей и элементов, и предназначенные для идентификации и общей характеристики документа.

Ваша оценка очень важна

0
Шрифт
Фон

Помогите Вашим друзьям узнать о библиотеке

Скачать книгу

Если нет возможности читать онлайн, скачайте книгу файлом для электронной книжки и читайте офлайн.

fb2.zip txt txt.zip rtf.zip a4.pdf a6.pdf mobi.prc epub ios.epub fb3