Пауль Хоровиц - Искусство схемотехники. Том 3 [Изд.4 е] стр 83.

Шрифт
Фон

Пауль Хоровиц, Уинфилд Хилл - Искусство схемотехники. Том 3 [Изд.4-е]

Рис. 15.1.Классическая схема включения термопары.

Специфический подбор металлов, указанный на этом рисунке, составляет термопару, известную как тип J (см. табл. 15.1, в которой приведен список стандартных сплавов и их свойств). Каждая пара изготовляется путем сварки (спайки) двух разных металлов таким образом, чтобы получилось небольшое по размеру соединение-спай. (Известно, что можно соединить провода, просто скручивая их вместе, но такое соединение не будет работать долго!) Опорный ("холодный") спай абсолютно необходим, иначе придется иметь дело с добавочными паразитными термопарами, возникающими в точках, где различные металлы соединяются с зажимами измерительного прибора. Эти лишние неконтролируемые термо-э.д.с. в схеме приводят к странным и неточным результатам. Даже при наличии двух термопар на клеммах все же имеют место термопарные соединения, но это редко вызывает осложнения, поскольку они одинаковы и находятся при той же температуре.

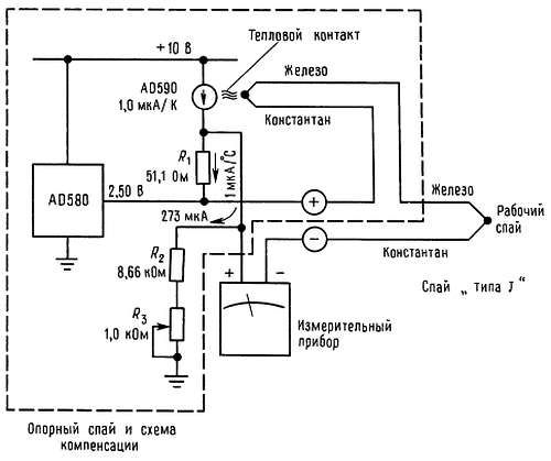
В термопарных схемах напряжение зависит от температуры обоих термосоединений. Грубо говоря, оно пропорционально разности температур между двумя спаями. На практике требуется знание температуры на чувствительном спае. Учесть температуру опорной термопары можно двумя способами: (а) Поддерживать на опорном спае постоянную температуру, равную 0 °C. Обычно для этого используют ванночку с тающим льдом, но можно приобрести прекрасный небольшой стабилизированный по температуре холодильник, который будет выполнять ту же работу. Если измеряются очень высокие температуры, то можно не беспокоиться о тех небольших ошибках, которые возникают, если опорный спай будет находиться при комнатной температуре, (б) Более современные методы заключаются в построении компенсирующих схем, которые корректируют отличие, связанное с тем, что температура на опорном соединении не равна 0 °C. На рис. 15.2 показано, как это осуществляется.

Пауль Хоровиц, Уинфилд Хилл - Искусство схемотехники. Том 3 [Изд.4-е]

Рис. 15.2.Схема компенсации температуры опорного спая термопары.

Основная идея заключается в использовании полупроводникового датчика, воспринимающего температуру холодного спая, и схемы, формирующей поправку к напряжению, т. е. компенсирующей разницу между фактической температурой опорного спая и стандартной (0 °C). AD590 (см. следующий раздел об ИС-датчиках температуры) дает на выходе ток (в микроамперах), пропорциональный температуре (в Кельвинах). R1 выбирается в соответствии с термоэлектрическим коэффициентом, в данном случае на этом резисторе 1 мкА/°С преобразуется в 51,5 мкВ/°С (см. табл. 15.1), а опорный трехполюсный источник AD580 (в комбинации с R2и R3) используется для компенсации тока смещения 273 мкА при 0 °C (273,15 К), даваемого AD590. Таким образом, тока коррекции нет, если опорный спай находится при 0 °C, а если он имеет несколько другую температуру, то к собственному напряжению от пары спаев добавляется 51,5 мкВ/°С (термоэлектрический коэффициент соединения типа J при комнатной температуре).

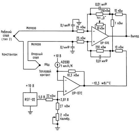
Следует несколько слов сказать об измерительной схеме. Проблема усиления сигналов термопар связана с низким выходным напряжением (50 мкВ/°С или около этого), большими синфазными помехами промышленной частоты и радиочастотными наводками. Усилитель должен хорошо подавлять синфазные помехи промышленной частоты (60 или 50 Гц) и иметь стабильное дифференциальное усиление. Кроме того, его входное сопротивление должно быть достаточно высоким (порядка 10 кОм или более), чтобы предотвратить ошибки от нагружения датчика, поскольку выводы термопар имеют некоторое сопротивление (например, выводы длиной ~ 1,5 м соединения типа К 30-го калибра имеют сопротивление 30 Ом). Примером решения этой задачи может служить схема, приведенная на рис. 15.3.

Пауль Хоровиц, Уинфилд Хилл - Искусство схемотехники. Том 3 [Изд.4-е]

Рис. 15.3.Балансный усилитель сигналов термопары с компенсацией опорного спая на выходе.

Она представляет собой просто обычный дифференциальный усилитель с Т-образной цепью обратной связи, обеспечивающей высокое усиление по напряжению (в данном случае 200) и в то же время с достаточно большим входным сопротивлением, таким, что сопротивление источника не создает заметной погрешности. Операционный усилитель представляет собой прецизионный усилитель, у которого дрейф составляет менее 1 мкВ/°С, благодаря чему эта составляющая ошибки измерения много меньше 50 мкВ, эквивалентных погрешности в 1 °C. Благодаря входным шунтирующим конденсаторам ослабляются ВЧ-радиопомехи (термопары и их длинные соединительные линии могут вести себя подобно радиоантеннам). Поскольку в любом случае сигнал от термопары очень слаб, полезно дополнительно ограничить полосу, подключая параллельно сопротивлению обратной связи конденсатор, как показано на схеме рис. 15.3. В случае возникновения больших трудностей, связанных с радиопомехами, может оказаться необходимым экранировать входные провода и добавить ВЧ-дроссели перед входными шунтирующими конденсаторами.

Заметим, что схема компенсации напряжения на опорном спае термопары на рис. 15.3 подключена к выходной цепи в отличие от обычного способа компенсации напряжения холодного спая термопары на входе, показанного на рис. 15.2. Это сделано для того, чтобы сохранить точный дифференциальный баланс на входе и тем самым обеспечить высокое подавление синфазной помехи, присущее дифференциальному усилителю. Так как усилитель имеет коэффициент усиления по напряжению, равный 200, то на выходе схемы компенсации напряжение термо-э.д.с. усиливается до 200 x 51,5 мкВ/°С или 10,3 мВ/°С. Отметим, что для ОР-97Е входному току смещения 0,1 нА (макс.) сопутствует на входе ошибка 25 мкВ, которая вместе с Uсм= 25 мкВ (макс.) может быть сведена к нулю. Можно также использовать операционный усилитель 7652 типа модулятор-демодулятор со стабилизацией нуля (Uсм = 5 мкВ макс, Jсм = 40 нА макс).

Вместо простого дифференциального усилителя можно использовать измерительный усилитель, показанный на рис. 7.32; в этом случае существенно улучшатся параметры смещения по постоянному току на входе.

Пользователи термопар должны знать, что фирма Analog Devices выпускает усилители сигналов термопар с компенсацией холодного спая AD594 (тип J) и AD595 (тип К). Эти монолитные устройства обладают всем необходимым (включая опорную точку льда) для получения выходного напряжения пропорционального температуре и даже программируемую тройную точку для термопарного входа. Наилучшие из них имеют точность (без подстройки) ±1 °C при комнатной температуре и ±3 °C при -25 °C и при +75 °C. Фирма Linear Technology изготовляет компенсатор холодного спая микромощной термопары, сконструированные для использования с внешним прецизионным ОУ. В нем предусмотрена компенсация для всех типов термопар, приведенных в табл. 15.1 (кроме типа В); благодаря коррекции кривизны второго порядка, точность сохраняется в широкой области температур. Наилучшие (LT1025A) имеют точность (без подстройки) +0,5 °C при комнатной температуре и ±2 °C при -25 и +80 °C.

Промышленностью выпускаются комплекты аппаратуры для измерения температур с помощью термопар самых различных конфигураций. Сюда входят вычислительные схемы для преобразования термоэлектрического напряжения в данные о температуре. Например, в цифровых термометрах, изготовляемых фирмами Analog Devices и Omega Engineering, достигается точность около 0,4 °C в интервале температур от -200 до +1000 °C и около 1 °C для температур, превышающих +2300 °C.

При сравнении с другими методами измерения температуры термопары обладают такими преимуществами, как небольшие размеры и широкий интервал температур, кроме того, они особенно хороши для измерения высоких температур.

Термисторы. Термисторы представляют собой полупроводниковые устройства, у которых температурный коэффициент сопротивления отрицателен и обычно равен приблизительно -4%/°С. Они выпускаются во всевозможных видах, от шариков из свинцового стекла до бронированных зондов. Термисторы, предназначенные для точных измерений температур (их можно также использовать, например, в качестве элементов схем температурной компенсации), обычно имеют сопротивление несколько сотен омов при комнатной температуре, а характеристики их прекрасно укладываются (с точностью до 0,1–0,2 °C) на стандартные кривые. Высокий коэффициент изменения сопротивления делает их очень удобными в эксплуатации, они недороги и стабильны. Для измерения и контроля в области от -50 до +300 °C имеется достаточно богатый выбор термисторов. Относительно легко строятся простые и эффективные схемы "пропорционального регулирования температуры", в которых термисторы используются в качестве чувствительных элементов; посмотрите, например, указания RCA по применению ICAN-6158 или же спецификацию Plessey на SL445A.

Из-за своего свойства сильно изменять сопротивление в зависимости от температуры термисторы не предъявляют высоких требований к последующим электрическим схемам. Некоторые из простых методов получения выходного напряжения показаны на рис. 15.4.

Ваша оценка очень важна

0
Шрифт
Фон

Помогите Вашим друзьям узнать о библиотеке