Вместо прямых выходов стыка RS-232 в конструкцию мог бы входить отключаемый от источника питания модем, обеспечивающий подключение к телефонной линии. Прибор 74НС943 фирмы National был бы хорош в этом случае, обеспечивая ток покоя 8 мА при единственном источнике питания с напряжением +5 В. Пассивная схема "обнаружения вызова" (рис. 14.46) могла бы тогда заменить схему "обнаружения маркера" отрицательного уровня (см. рис. 14.43). Было бы лучше обеспечить запуск прерывания при обнаружении вызова, поскольку никому не понравится ожидать минуту, пока телефон ответит. В представленной конструкции присутствие маркирующего уровня (-3 В или более) могло бы также быть использовано для запуска прерывания.
![Пауль Хоровиц, Уинфилд Хилл - Искусство схемотехники. Том 3 [Изд.4-е]](/page_images/5/a3722af249020beeae9edd286b77fea8.jpg)
Рис. 14.46.Обнаружение телефонного вызывного сигнала.
(С любезного разрешения. N. Jotikasthira и М. Bain, фирма Infinet. Inc.)
Упражнение 14.4. Покажите, как сделать запуск прерывания при поступлении маркирующего уровня. Позаботьтесь об обеспечении очистки прерывания программным способом.
Периферийный АЦП мог быть привязан к шине ЦПЭ (вместо порта), при этом КМОП-формирователи сигналов третьего состояния используются для формирования развязки отключаемого от питания прибора (рис. 14.45). Тот же самый прием можно было применить для минимизации потребления мощности от источника питания, если высококачественный УАПП (например, 85С30) как показано на рис. 11.13) подставляется вместо используемого здесь простого 85С52.
Немного философии: всегда соблазнительно постараться выжать последнюю каплю из микромощного проектирования, применяя дьявольские ухищрения в виде крайне маломощных приборов, отключения источника питания и др. Для нашей схемы вы смогли бы, вероятно, преуспеть в таком проектировании, где вместо С-элементов используются АА-элементы. Но крайние усилия (и цена) не имели бы в нашем случае значения, поскольку уменьшение на 20 % размера и веса не существенно для данной прикладной задачи. В действительности имело, вероятно, бы смысл еще больше упростить конструкцию, например, запитать ИС 7662 от того же самого отключаемого источника питания, что и периферийный АЦП, или даже оставить его под питанием постоянно.
Схемы, не требующие пояснений
14.19. Удачные схемы
На рис. 14.47 представлены некоторые удачные маломощные схемы.
![Пауль Хоровиц, Уинфилд Хилл - Искусство схемотехники. Том 3 [Изд.4-е]](/page_images/5/e26f226080dfd959f6cd6901329c309b.jpg)
![Пауль Хоровиц, Уинфилд Хилл - Искусство схемотехники. Том 3 [Изд.4-е]](/page_images/5/341dde45f6a24ac868ea1b72fe4a14e7.jpg)
![Пауль Хоровиц, Уинфилд Хилл - Искусство схемотехники. Том 3 [Изд.4-е]](/page_images/5/7a1b156f3a04e784afef60b198e65e87.jpg)
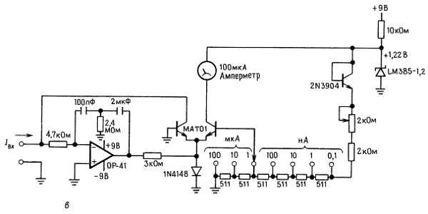
Рис. 14.47. Удачные схемы, а - формирование напряжений +5 В и в диапазоне от -2 В до -4 В от единственной батареи 9 В; б - формирование напряжений +5 В от единственной батареи 9 В; в - широкодиапазонный наноамперметр (из PMI Арр. Note 106).
Глава 15
ИЗМЕРЕНИЯ И ОБРАБОТКА СИГНАЛОВ
Ввведение
Перевод И. И. Короткевич и О. А. Соболевой
Возможно, наиболее увлекательной (и наиболее полезной) областью применения электроники являются сбор и использование данных о технологических процессах или при научных экспериментах. Вообще говоря, первичные преобразователи или датчики (устройства, с помощью которых некоторые физические величины, такие, например, как температура или светимость, преобразуются в напряжение или другие электрические сигналы) используются для получения сигналов, которые далее могут обрабатываться в электронных схемах, кодироваться с помощью АЦП, запоминаться и анализироваться компьютерами. Если исследуемый сигнал настолько мал, что его маскируют шумы и помехи, то используются мощные методы выделения частот сигнала, такие, как "детектирование с захватом", усреднение сигналов, многоканальные счетчики, а также корреляционный и спектральный анализы, с помощью которых требуемый сигнал восстанавливается. В конце концов результаты таких физических измерений можно использовать для внешнего управления самим экспериментом или для контроля процесса, который обычно обеспечивается небольшим компьютером или микропроцессором, предназначенным для такой задачи. Недавние достижения в развитии мощных и недорогих микропроцессоров привели к бурному проникновению электроники в область управления и регистрации хода процессов, что не имело прецедентов всего десять лет назад.
Эту главу мы начнем с рассмотрения методов измерения и с описания используемых преобразователей. Здесь есть неограниченные возможности для изобретательской деятельности, поэтому перечень преобразователей, описываемых в этой главе, далеко не полон, а охватывает лишь наиболее типичные. Мы более подробно расскажем о некоторых специфических проблемах, присущих имеющимся измерительным преобразователям, и дадим несколько схемных решений, которыми вы можете воспользоваться. Постараемся охватить наиболее трудные проблемы, включая сверхвысокие сопротивления источников сигналов (сотни мегаом для микроэлектродов или ионных зондов), маломощные, преобразователи с низким сопротивлением (как, например, термопары, тензодатчики, магнитные звукосниматели), высокоимпедансные чувствительные элементы для переменного тока (емкостные преобразователи) и др.
В этой главе мы продолжим знакомство с получением прецизионных стандартных значений (стандарты частоты и времени, а также напряжений и сопротивлений) и некоторыми методами прецизионных измерений. Затем более подробно опишем весь процесс сужения полосы и "выделения сигнала из шума". Эти методы чрезвычайно мощны и для непосвященных представляются таинственными.
В заключение мы кратко расскажем об анализе спектров и методе Фурье.
Читатель, которого интересует только конструирование электронных схем, может не читать эту главу.
Измерительные преобразователи
Иногда бывает, что величина, которую вы хотите измерить, сама по себе является электрической. Примером этому могут служить нервные импульсы (напряжение), проводимость морской воды (сопротивление), поток заряженных частиц (ток) и др. В этом случае измерения оказываются относительно прямыми, а основные трудности связаны с выбором типов измерительных электродов и возможностями обработки сигналов, которые удается получить. Здесь можно столкнуться либо с очень высоким импедансом (как, например, в случае с микроэлектродами), либо с очень слабыми сигналами (ток, возникающий при радиоактивном распаде).
Гораздо чаще требуются приборы, которые могут преобразовывать некоторые физические величины в соответствующие значения электрических сигналов. Сюда можно отнести измерения температуры, уровня светимости, магнитного поля, деформации, ускорения, интенсивности звука и т. п. В последующих разделах будут рассмотрены наиболее часто встречающиеся преобразователи входных сигналов, чтобы дать общее представление о том, что можно измерять и с какой точностью. Более подробно будут описаны измерения тепла и светового потока, но охватить все возможные измерения в данной книге невозможно.
15.01. Температура
Поступающие в продажу датчики температуры имеют очень хорошие характеристики. Это касается как диапазона измеряемой температуры, так и точности, воспроизводимости, универсальности кривых, а также габаритов и стоимости.
Термопары. Если соединить между собой два провода из различных металлов, то на их концах возникнет небольшая разность потенциалов (сопротивление такого источника при этом будет низким!), обычно порядка милливольта, с температурным коэффициентом около 50 мкВ/°С. Такие соединения называют термопарами, и используются они для измерений температуры в широком диапазоне. Комбинируя различные пары сплавов, можно измерять температуры от -270 до +2500 °C с хорошей точностью (0,5–2 °C). Термоэлектрические свойства различных сплавов хорошо известны, поэтому термопарные зонды в любом виде (щупы, прокладки, бронированные зонды и т. п.), изготовленные из одних и тех же сплавов, могут взаимозаменяться без дополнительной калибровки.
Классическая термопарная цепь приведена на рис. 15.1.