![Пауль Хоровиц, Уинфилд Хилл - Искусство схемотехники. Том 3 [Изд.4-е]](/page_images/5/45f8e87cb98db0369fe631082ee255aa.jpg)
Рис. 14.32.Зависимость выходного возбуждения (вытекающий и втекающий ток) различных программируемых ОУ от тока источника питания.
ОУ 346 представляет собой в других отношениях чудесный ОУ, организованный как один ОУ плюс строенный ОУ с соответствующей парой входов программирования. Одна проблема, характерная для биполярных программируемых ОУ, которые функционируют при очень низких токах, связана с тем, что входной ток смещения не падает так же быстро, как ток потребления от источника питания (т. е. коэффициент передачи бета входного каскада уменьшается при малом токе коллектора); например, ОУ LM346 имеет относительно большое значение тока Iб(макс.) порядка 100 нА при функционировании при токе 35 мкА на один ОУ. Эта проблема часто становится серьезной, поскольку в большинстве программируемых ОУ во входных каскадах не используется схема Дарлингтона или супер-бета-транзисторы. При проектировании более современных программируемых ОУ особое внимание уделяется полевым МОП-транзисторам, в качестве примера можно привести следующие серии: ICL761x фирмы Intersil, "ЛинКМОП" TLC250/270 фирмы TI и СА3440 фирмы RCA. Все они имеют токи смещения в пикоамперном диапазоне, все допускают подачу синфазного сигнала в диапазоне вплоть до отрицательного перепада напряжения питания. ОУ типа ICL7612 имеет дополнительную полезную особенность, а именно возможность функционирования при размахе входного синфазного сигнала выше обоих перепадов питания. Выходные каскады на полевых МОП-транзисторах могут обеспечивать размах сигнала до уровней напряжения питания; выходные каскады ОУ серии 761x все могут достигать насыщения на уровне обоих напряжений питания, в то время как ОУ серии TLC250/270 достигают насыщения только при отрицательном напряжении питания. Только ОУ типа 3440 является полностью программируемым (другие предлагают выбор в виде трех токов питания) и считается неоспоримым чемпионом при работе на крайне низких токах. Вы можете запустить его при токах питания в несколько наноампер, хотя при этом не будут обеспечиваться характеристики по скорости: при токе питания 100 нА ОУ 3440 имеет скорость нарастания 0,0004 В/мкс, а его fT = 200 Гц! Однако вследствие своей МОП-структуры он еще обеспечивает хорошую производительность по выходу (1 мА при общем перепаде напряжения питания 2 В). ОУ 3440 представляет собой хороший выбор для микромощного проектирования. (Предупреждение: отметим, что на рис. 7 и 8 в технических условиях должно быть указано нА, а не мкА.)
Семейство ЛинКМОП ОУ фирмы TI (серии TLC250/270) имеет некоторые очень привлекательные особенности, включая (аналогично 3440) хорошую производительность по выходу при низком токе питания. В нем используется технология легирования фосфором поликремниевого затвора с тем, чтобы получить крайне низкий временной дрейф напряжения смещения (0,1 мкВ/мес) и избежать традиционной хилости ОУ и компараторов на МОП-транзисторах с металлическим затвором. Фирма TI выпускает реальный победитель по этим параметрам, но неудачно и скудно представленный в их традиционно малоинформативных технических данных по линейным устройствам.
Для большинства ОУ по КМОП-технологии (включая и все упомянутые выше) характерна проблема, связанная с ограничением общего напряжения питания (см. разд. 4.22), в типовом случае 16 В (например, +8 В макс). Это плохие новости; хорошей же новостью является то, что они могут работать при очень низких общих напряжениях источника питания (2 В - для 761x, 1 В - для TLC250, 4 В - для 3440).
Мы собрали в табл. 14.6 и 14.7 данные о маломощных и программируемых ОУ, по которым у нас имеется информация. Если вы сравните их с табл. 3.1, то увидите, что микромощное проектирование представляет собой специальный предмет.
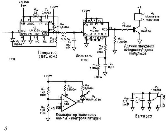
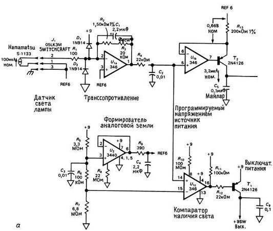
Пример микромощного проектирования: интегрирующий метроном. На рис. 14.33 показана микромощная схема, которая формирует внятное тикание со скоростью, пропорциональной интенсивности светового потока от лампы фотоувеличителя. Таким образом, если вы зададите время экспозиции вашего фотоувеличителя, то отпечатки будут экспонированы одинаково, даже если яркость лампы меняется (возможно, вследствие изменений напряжений в сети питания, прогрева флуоресцентной лампы и т. д.).
![Пауль Хоровиц, Уинфилд Хилл - Искусство схемотехники. Том 3 [Изд.4-е]](/page_images/5/b600c62f3353ea9aa4c9fc3d73e8e59b.jpg)
![Пауль Хоровиц, Уинфилд Хилл - Искусство схемотехники. Том 3 [Изд.4-е]](/page_images/5/ddce2f648e861180ae9658f1c284d8dc.jpg)
Рис. 14.33.Микромощный светоинтегрирующий таймер для фотолаборатории.
Целью проектирования была также возможность функционирования при батарейном питании с напряжением 9 В (простая, дешевая) и отсутствие выключателя сети (пользователи забывают выключать его). Так же должна быть сигнализация (на светодиоде) хорошего состояния батареи. Поскольку ток питания от батареи должен поддерживаться на уровне ниже 20 мкА с тем, чтобы 9-вольтовая батарея имела срок службы 2 г. (500 мА·ч, см. табл. 14.2), и поскольку светодиод и пьезоэлектрический звуковой индикатор потребляют ток по несколько миллиампер каждый, то единственным способом исключить выключатель питания состоит в том, чтобы использовать методы отключения источника питания (см. разд. 14.17), включая мощные схемы только на время, когда обнаруживается свет от лампы. Это прекрасная возможность использовать программируемые ОУ, которые можно отключать через их контакт программирования. Давайте рассмотрим саму схему.
Нам необходимо биполярное питание, но нет желания использовать две батареи, и тогда мы начали с применения микромощного повторителя U2для формирования потенциала "земли" на уровне +6 В (обозначение "REF6"). Через делитель (пока пренебрегаем резистором R6) протекает ток 1 мкА, а сам ОУ 3440 имеет такое смещение через резистор R8, что его рабочий ток составляет 2,5 мкА (Uп = 10/Iуст). ОУ 3440 представляет для этой задачи хороший выбор, поскольку он сделан по КМОП-технологии, которая обеспечивает пренебрежимо малый входной ток (50 пА, макс.) и обладает производительностью по выходному току в несколько миллиампер (как втекающему, так и вытекающему), даже при микроамперных токах покоя. В действительности мы могли бы его запустить и при меньшем токе; мы выбрали номинал резистора 22 МОм, поскольку это максимально возможный номинал стандартного резистора, а результирующий ток лежит в пределах нашего бюджета! Следует отметить шунтирование цепи делителя с целью подавления "мусора" из-за емкостной связи (с мегаомными полными сопротивлениями следует обращаться осторожно). Подключенный к выходу конденсатор с номиналом 2,2 мкФ поддерживает низким полное сопротивление этой шины даже на высоких частотах, где у ОУ U2 нет усиления (fT = 0,01 МГц при токе Iп= 2,5 мкА), резистор развязки R9предотвращает возбуждение усилителя U2 при емкостной нагрузке (см. разд. 7.07). На усилитель U2 всегда подается питание.
Детектор освещенности представляет собой фотодиод, который вырабатывает ток (номинальное значение 100 мкА, но пропорциональное интенсивности света от излучателя) в короткозамкнутой нагрузке, а именно, в виртуальную землю (точку кажущейся земли) усилителя U1а. Нам требуется сформировать частоту колебаний в точности пропорционально этому току, что подразумевает наличие конденсатора и релаксационного генератора. Эта схема не будет работать, поскольку фотодиод, действующий как источник тока, имеет очень маленькую податливость (0,1 В или меньше). Кроме того, необходимо выбрать способ откалибровать сам прибор, т. е. провести регулировку, которая обеспечит тикание метронома через интервалы в 1 с, когда конкретная лампа имеет нормальную яркость (что может соответствовать току 50 мкА или 200 мкА, а не номинальному 100 мкА). Наконец, необходимо выбрать способ включения источника питания при обнаружении света.
Вследствие этих причин мы начали с разработки каскада с транссопротивлением (преобразование тока в напряжение), коэффициент усиления которого регулируется с помощью резистора R3 в диапазоне, большем, чем 15:1. Конденсатор С1 добавлен в схему с целью некоторого сглаживания пульсаций флуоресцентных источников света, которые мерцают с частотой 120 Гц. Фотодиод подключен к точке REF6, с тем чтобы поддерживать его в рабочем диапазоне усилителя U1 по синфазному сигналу. Это приводит к тому, что напряжение на выходе усилителя U1а ниже потенциала точки REF6 на величину, пропорциональную световому потоку, в номинальном режиме она составляет 0,66 В (для тикания с интервалом 1 с), когда уже проведена калибровка. Выходной сигнал с усилителя U1а поступает на две схемы: компаратор (U1c), который управляет выключением источника питания, и источник тока (U1В), который обеспечивает возбуждение релаксационного генератора, поделенная частота которого и будет выходным параметром метронома.