Пауль Хоровиц - Искусство схемотехники. Том 3 [Изд.4 е] стр 71.

Шрифт
Фон

Маломощные ОУ представляют собой просто ОУ, спроектированные с такой внутренней структурой, чтобы работать при низком токе покоя, но без контакта программирования. Примерами таких ОУ являются: прецизионные ОР-20 (45 мкА) и ОР-90 (12 мкА макс.) и "ЛинКМОП" TLC27L2 (20 мкА) фирмы TI. Вариации на эту тему связаны с выбором рабочего тока, согласно тому, куда подключен контакт выбора к U+ или U_ или оставлен свободным. Как TLC271, так и ICL7612 работают таким образом, при этом допускается выбор рабочих токов 10 мкА, 100 мкА и 1 мА.

Пример разработки на ОУ: прибор для отыскания неисправностей типа узел прокола. Давайте начнем с простого примера, а именно посмотрим, как производится разработка устройства на микромощном ОУ. Мудреной проблемой отыскания повреждений является поиск так называемых узловых точек прокола, в которых имеется закоротка где-нибудь на печатной плате. Это может быть реальное короткое замыкание в самом монтаже или случай, когда выход какого-нибудь прибора (например, цифрового формирователя с третьим состоянием) находится в фиксированном состоянии. Это найти трудно, поскольку, где бы вы не измерили потенциал на этой линии связи, получается нулевое напряжение относительно шины земли.

Однако в устройстве, которое обеспечивает разрешение этой проблемы, должен использоваться чувствительный вольтметр для измерения падения напряжения вдоль проводника с проколом. Типовой сигнальный проводник на печатной плате может быть шириной 0,012 дюйма и толщиной 0,0013 дюйма (1 унция на квадратный фут) и иметь сопротивление вдоль этого проводника 44 мОм на дюйм. Итак, если имеется прибор, блокирующий где-нибудь линию на землю, а вы вводите диагностирующий постоянный ток в 10 мА где-нибудь еще, то будет падение напряжения 440 мкВ на дюйм в направлении к узлу прокола.

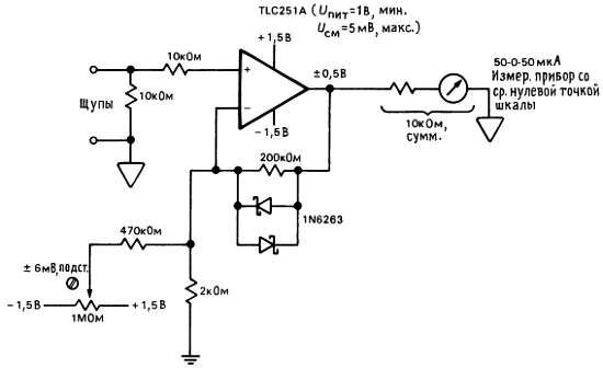
Давайте спроектируем прибор для поиска неисправности типа узел прокола. Его питание должно осуществляться от батареи, так чтобы он мог при испытании быть взвешенным относительно находящейся под питанием схемы. Он должен быть достаточно чувствительным с тем, чтобы отображать такое малое падение напряжения, как +100 мкВ, на измерительном приборе с центральной нулевой точкой. В идеальном случае хорошо было бы иметь нелинейную шкалу с тем, чтобы даже при падениях напряжения в десятки милливольт показания прибора не выходили за пределы шкалы. При микромощном проектировании можно было бы исключить выключатель питания, поскольку 9-вольтовые батареи или элементы АА-типа обеспечивают почти полное время жизни (соответственно 500 мА·ч и 1400 мА·ч) при токах потребления меньше 20 мкА.

При использовании взвешенного батарейного питания наиболее простая схема содержит неинвертирующий усилитель с высоким коэффициентом усиления, который работает на измерительный прибор с нулевой центральной точкой шкалы (рис. 14.30).

Пауль Хоровиц, Уинфилд Хилл - Искусство схемотехники. Том 3 [Изд.4-е]

Рис. 14.30.Прибор для поиска неисправностей: плавающий усилитель постоянного тока с высоким коэффициентом усиления и ограничивающими выходной сигнал диодами.

Поскольку вход и выход являются по сути биполярными, вероятно, будет лучше использовать пару АА-элементов, обеспечивающих питание ОУ от нестабилизированных источников питания +1,5 В. Обратно включенные диоды Шоттки уменьшают коэффициент усиления при больших размахах сигнала и предотвращают зашкаливание прибора; на рис. 14.31 представлены его результирующие характеристики, т. е. в зависимости от напряжения Uвх.

Пауль Хоровиц, Уинфилд Хилл - Искусство схемотехники. Том 3 [Изд.4-е]

Рис. 14.31.Прибор для поиска неисправностей обеспечивает большой динамический диапазон с помощью нелинейной обратной связи.

Следует отметить, что входной резистор цепи защиты в случае превышения напряжениями значений +1,5 В подключается поперек входов. Резистор с номиналом 10 кОм поперек входа поддерживает нулевое напряжение на выходе, когда прибор не подключен к испытываемой схеме. Главная трудность при таком проектировании состоит в обеспечении выходного смещения не более 100 мкВ, в то время как сохраняется микромощный ток потребления, и все это должно быть при напряжениях источника питания как раз ±1,5 В. ОУ типа TLC251A предназначен для работы в условиях, когда общее напряжение источника питания достигает 1 В, а его КМОП выходной каскад дает размах сигнала, соответствующий полному перепаду напряжений питания. Он имеет выбираемые рабочие токи, а именно 10 мкА, 150 мкА и 1 мА; как и следовало ожидать, мы выбираем ток 10 мкА (подключая контакт 8 к U+). При таком выборе уменьшается скорость нарастания и ширина полосы пропускания, что нам безразлично, но реально улучшается дрейф входного смещения (0,7 мкВ/°С).

Неподстроенное входное смещение составляет 5 мВ и его, очевидно, придется скомпенсировать. Однако вот краткая выдержка из технических условий, а именно: "величина нулевого диапазона меняется в соответствии с выбором напряжения смещения… При малом смещении или когда ОУ TLC251 используется при напряжении питания ниже 4 В общее приведение к нулю может не обеспечиваться на всех экземплярах". Если же при подстройке напряжения смещения обычным образом схема все же не работает, то спроектируйте свою собственную. Здесь мы обращаемся к предлагаемой схеме. Она гарантирует работу, поскольку можно подавать больше 5 мВ на инвертирующий вход. И это увеличит ток потребления только на 3 мкА. Но это компромиссное решение, поскольку сама подстройка зависит от напряжения нестабилизированной батареи. Ток подстройки пропорционален напряжению батареи так, что в худшем случае (начальная входная погрешность полные 5 мВ) дрейф напряжения смещения составит 50 мкВ на процент изменения напряжения батареи.

До последнего времени не было четкого решения этой проблемы. Однако ОУ типа ОР-90 фирмы PMI счастливо обеспечивает здесь прекрасное решение. Он представляет собой микромощный ОУ с током питания 12 мкА и может работать при напряжениях источников питания вплоть до +0,8 В. В своей лучшей модификации (ОР-90Е) он имеет Uсм = 150 мкВ (макс), неподстраиваемое. Хотя это и биполярный ОУ, размах его выходного напряжения в целом достигает отрицательного перепада и падение напряжения на диоде ниже положительного перепада, что в данном случае достаточно хорошо. Для этой прикладной задачи было бы, вероятно, более разумно купить дешевый образец (OP-90G, 0,5 мВ) и подстроить его напряжение смещения с помощью внешней цепи. Одним из преимуществ от использования микромощного ОУ с фиксированным смещением по сравнению с программируемым ОУ является то, что подстройка напряжения смещения гарантирует работу.

Многоцелевые микромощные ОУ. Первым программируемым ОУ (в действительности первый маломощный ОУ) был биполярный ОУ типа 4520, выпущенный в 1967 г. фирмой Union Carbide, которая впоследствии продала свою поточную линию по выпуску линейных схем фирме Solitron. В 1970 г. ОУ 4250 стоил 42,5 долл. Они сразу стали популярными (и еще остаются) и широко выпускаются вторичными фирмами-изготовителями. ОУ 4520 пригоден для работы вплоть до микроамперных токов или около того и будет работать с общим напряжением источника питания 2 В. Он дешев и обеспечивает приличные рабочие характеристики.

ОУ 4250 обладает одной характерной конструктивной особенностью, которая может привести к проблемам, когда он работает на малом токе. Он имеет забавную цепь смещения, которая обеспечивает дополнительный ток в каскадах выходных формирователей, если выходной ток через нагрузку на землю является большим (по сравнению с током Iуст, умноженным на пару h21э). При этом предполагалось обеспечить помощь в запитывании чрезмерных нагрузок, но тогда сама схема может получить обратный пробой, если вы переборщите с этим, т. е. с формирователями, отбирающими ток питания от остальной части ОУ. Сам ОУ тогда выключается, происходит разряд через корректирующий конденсатор, затем напряжение снова быстро возрастает и т. д., что приводит к низкочастотным колебаниям с частотой в несколько сотен герц. Этот недостаток был устранен в счетверенном биполярном ОУ LM346, который не "моторная лодка", но который из-за этого, следовательно, имеет жалкую производительность по выходному вытекающему, току при низких токах питания (рис. 14.32).

Ваша оценка очень важна

0
Шрифт
Фон

Помогите Вашим друзьям узнать о библиотеке