![Пауль Хоровиц, Уинфилд Хилл - Искусство схемотехники. Том 3 [Изд.4-е]](/page_images/5/83b50cdffbe6f0bdb1c112bb068ef13b.jpg)
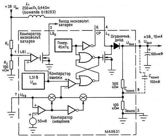
Рис. 14.24. Маломощный импульсный стабилизатор на напряжение 5 В (КПД = 74 %).
(Из технических данных на ИС МАХ631 фирмы Maxim)
Следует отметить, что само опорное напряжение не обязательно должно составлять половину напряжения батареи; может быть лучше расщепить напряжение питания несимметрично, с тем чтобы обеспечивался максимальный размах выходного сигнала. (Пример этого приводится в разд. 14.12.) В некоторых ситуациях может быть предпочтительнее сместить его на фиксированное значение от напряжения питания, возможно с помощью прецизионного микромощного источника эталонного напряжения. Тогда само напряжение питания относительно опорного напряжения общей шины будет стабилизированным.
Выходное полное сопротивление. Существует несколько ситуаций, в которых вам даже не требуется устанавливать ОУ для формирования опорного напряжения земли. Например, если это опорное напряжение подается только на входы ОУ (которые были бы подключены к шине земли в обычной конфигурации с биполярным источником питания), то в этом случае шунтированный высокоомный резистивный делитель, обеспечивающий низкое полное сопротивление в частотном диапазоне сигнала, будет обычно удовлетворительным решением. Однако, как правило, источник, формирующий потенциал шины земли, должен характеризоваться низким полным сопротивлением, как на постоянном токе, так и на частотах сигнала. Например, некоторые ИС могут использовать общую шину в качестве источника отрицательного напряжения питания; она может использоваться как общая точка подключения фильтров нижних частот, цепей смещения, нагрузок и др. Взгляните на любую нормальную схему с биполярным источником питания и вы найдете постоянные и сигнальные токи как втекающие в шину земли, так и вытекающие из нее. Как и в приведенном выше примере, надо быть уверенным в том, что ОУ, который вы выбрали для формирования опорного напряжения земли, обладает надлежащими характеристиками по формированию втекающего и вытекающего тока, как того требует сама схема. Для микромощных операционных усилителей характерно высокое выходное полное сопротивление при разомкнутой петле обратной связи (рис. 7.16), так что на высоких частотах (где отсутствует значительное петлевое усиление) полное сопротивление шины земли может возрастать до нескольких тысяч ом.
Очевидное средство избавиться от этого - шунтирование опорного напряжения земли (рис. 14.25, а), но это, вероятно, вызовет переходные процессы в виде "звона" или даже генерацию из-за запаздывающего фазового сдвига цепи, состоящей из самого шунтирующего конденсатора в сочетании с относительно высоким выходным полным сопротивлением операционного усилителя, которая входит в петлю обратной связи. На рис. 14.25, б показано еще одно средство, а именно развязывающий резистор в несколько сотен ом, который, однако, приводит к увеличению сопротивления на постоянном токе, поскольку он не входит в петлю обратной связи. Добавив еще два элемента, как на рис. 14.25, б, можно обеспечить обратную связь по постоянному току (через сопротивление R2) и в то же самое время стабильность.
![Пауль Хоровиц, Уинфилд Хилл - Искусство схемотехники. Том 3 [Изд.4-е]](/page_images/5/78f2877ca23ae2ea0363eb1d9e135e1b.jpg)
![Пауль Хоровиц, Уинфилд Хилл - Искусство схемотехники. Том 3 [Изд.4-е]](/page_images/5/bb31b1c8f6fb0083a616c35157111347.jpg)
Рис. 14.25.Шунтированные формирователи расщепленного напряжения питания.
Какой бы из методов вы не выбрали, будьте уверены в нем, а для этого проведите испытания при различных условиях по нагрузке, т. е. для установившегося и переходного режима. Хороший способ испытания поведения в переходном режиме - это наблюдение формы напряжения при прикладывании нагрузки, величина которой изменяется низкочастотным "прямоугольным" образом. Некоторые ОУ (например, НА2725 и МС3476) могут выдавать сигнал непосредственно в большую емкостную нагрузку без проблем по стабильности; по-видимому, в этих случаях сам внешний конденсатор отображается на внутренний корректирующий конденсатор, опрокидывая доминирующий полюс в компенсации по типу "грубой силы". Однако во многих случаях более желательно свернуть пару соседних запаздывающих фазовых сдвигов, которые влекут за собой неприятности.
Следует отметить, что при выборе номинала шунтирующего конденсатора нужно учитывать некоторые тонкие моменты: для наведенных всплесков фиксированной инжекции заряда в узел опорного напряжения земли (т. е. фиксированное произведение ампер-секунда) большему номиналу шунтирующего конденсатора будет соответствовать переходной шумовой процесс в шине земли меньшего уровня, но с большим временем восстановления, чем при небольшом конденсаторе (рис. 14.26). Для низкоскоростной схемы с высоким коэффициентом передачи такое медленное экспоненциальное восстановление может быть хуже, чем появление в выходном сигнале безвредных маленьких пичков.
![Искусство схемотехники. Том 3 [Изд.4-е]](/page_images/5/5742dfd5bdb357b03503769da3be8860.jpg)
Рис. 14.26.
При проектировании схем формирования опорного напряжения земли нельзя не рассмотреть выходы источников эталонного напряжения, которые иногда присутствуют в других интегральных схемах. Например, таймер LM332 вырабатывает стабильный выходной сигнал напряжением 3,15 В. Другие кристаллы, которые имеют внешние контакты для подключения к источникам внутреннего эталонного напряжения, - это аналого-цифровые преобразователи, преобразователи напряжение-частота (например, схема 331 со своим эталонным напряжением 1,89 В) и кристаллы, подобные LM10, которые имеют источник эталонного напряжения 200 мВ, усилитель и к тому же неизрасходованный ОУ. На рис. 14.27 показаны некоторые схемы буферных источников эталонного напряжения.
![Пауль Хоровиц, Уинфилд Хилл - Искусство схемотехники. Том 3 [Изд.4-е]](/page_images/5/cdaf1359aa40f18db2b7868e60538216.jpg)
![Пауль Хоровиц, Уинфилд Хилл - Искусство схемотехники. Том 3 [Изд.4-е]](/page_images/5/df82be6f87252fe0de800379b1a0a13f.jpg)
![Пауль Хоровиц, Уинфилд Хилл - Искусство схемотехники. Том 3 [Изд.4-е]](/page_images/5/3c9f8506d2439d680beab42735181b98.jpg)
Рис. 14.27.Буфферные источники эталонного напряжения.
14.09. Микромощные источники эталонного напряжения и датчики температуры
Большинство источников эталонного напряжения на стабилитронах и на запрещенной зоне являются относительно мощными и не пригодны для использования в микромощных схемах. Как следует из табл. 6.7, большинство трехполюсных источников эталонного напряжения функционируют при токе порядка миллиампера и большинство двухвыводных источников эталонного напряжения на стабилитроне также ориентированы на аналогичные рабочие токи.
К счастью, имеются некоторые источники эталонного напряжения, предназначенные специально для микромощных прикладных задач. Серия LM385 состоит из программируемого двухполюсного источника эталонного напряжения на запрещенной зоне (LM385, 1,24-5,30 В) и двух источников фиксированного эталонного напряжения (LM385-1,2, 1,235 В и LM385-2,5, 2,5 W). Эти модели с фиксированным напряжением предназначены для функционирования при токах до 10 мкА с динамическими полными сопротивлениями в 1 Ом при токах соответственно 40 и 100 мкА. Минимальный ток программируемой версии лежит в пределах от 10 до 40 мкА в зависимости от напряжения. Все версии предлагаются с температурными коэффициентами до 3·10 °С. Стабилизаторы ICL7663/4 (разд. 14.07) можно использовать в качестве трехполюсных эталонных источников с типовым значением тока покоя 4 мкА и динамическим выходным полным сопротивлением около 2 Ом. Схема ICL8069 представляет собой двухполюсный эталонный источник на запрещенной зоне, который функционирует при токе до 50 мкА (где динамическое полное сопротивление составляет 1 Ом) с температурным коэффициентом, доходящим до 5·10 °С. Схема AD589 имеет аналогичные характеристики, но с улучшенным температурным коэффициентом (до 10 °С). Схема LT1004 фирмы Linear Technology подобна схеме LM 385-1,2, в то время как LT1034 представляет собой сдвоенный двухполюсный эталонный источник (1,2 В и 7,0 В) с минимальными рабочими токами 20 мкА и температурным коэффициентом 2·10 °С для источника с напряжением 1,2 В; эталонный источник с напряжением 7 В мог бы работать при токе 100 мкА (мин.), что скромнее, чем у эталонных источников на запрещенной зоне.