Пауль Хоровиц - Искусство схемотехники. Том 3 [Изд.4 е] стр 67.

Шрифт
Фон

Источники питания на отрицательное напряжение. За исключением стабилизаторов ICL7664/MAX664, все остальные линейные микромощные стабилизаторы рассчитаны только на напряжения положительной полярности (хотя стабилизатор LT1020 можно использовать для создания биполярного источника питания). Если же вам необходимы источники отрицательного напряжения, то существует (кроме хилого 7664) несколько возможностей, а именно: а) кристалл конвертера напряжения с "летающим конденсатором" типа 7662; б) дискретная реализация конвертера напряжения с летающим конденсатором, где используются комплементарные мощные МОП-транзисторы; в) конвертер напряжения, использующий кристалл КМОП-генератора типа 7555 (это КМОП 555) или выходной сигнал любого КМОП логического вентиля, на который подается прямоугольное колебание; г) импульсный источник питания, с индуктивным хранением энергии или д) использование единственного источника положительного напряжения, где с помощью операционного усилителя формируется опорное напряжение шины взвешенной земли между шиной земли и самим положительным напряжением питания. Давайте рассмотрим их по очереди:

1. Интегральная схема 7662 (и ее предшественник 7660) представляет собой КМОП-схему, выпускаемую фирмой Intersil и еще более широко вторичными фирмами-изготовителями (см. разд. 6.22). В ее состав входят генератор и КМОП-ключи (рис. 6.58) и с помощью нескольких внешних конденсаторов вы можете сформировать напряжения либо - Uпит, либо +2Uпит при питании от положительного напряжения Uпит. Подобно большинству КМОП-приборов, она имеет ограниченный диапазон напряжений питания; для схемы 7662 напряжение Uпит может лежать только в диапазоне от 4,5 до 20 В (от 1,5 до 10 В - схема 7660). Ее выходной сигнал нестабилизированный и он значительно падает при токах нагрузки больше чем несколько миллиампер.

Несмотря на эти недостатки, она может быть очень полезной в специальных условиях, например для организации на плате местного питания формирователей сигналов стыка RS-232C, которые в этом случае работают на единственном источнике питания 4–5 В. Схемы МАХ680 и LT1026 представляют собой биполярные источники питания, которые формируют напряжения ±10 В (вплоть до 10 мА) из напряжения +5 В (рис. 6.60). Существует также комбинация из конвертера напряжения и формирователей/приемников сигналов стыка RS-232, выполненная в виде единственной интегральной схемы, а именно серии LT1080 и МАХ-239. Если для вашей прикладной задачи требуется стык RS-232, то вы можете использовать для питания ваших аналоговых электронных приборов источник биполярных напряжений, формируемый одним из этих интегральных формирователей стыка RS-232.

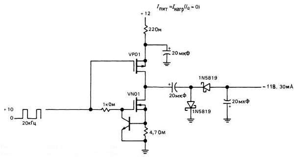
2. Для формирования большего отрицательного напряжения вы можете применить дискретные МОП-транзисторы в схеме с летающим конденсатором (рис. 14.22). Этот частный пример характеризуется током холостого хода в несколько микроампер и максимальным током вплоть до 30 мА.

Пауль Хоровиц, Уинфилд Хилл - Искусство схемотехники. Том 3 [Изд.4-е]

Рис. 14.22.Диcкретный конвертер на отрицательное напряжение с летающим конденсатором.

3. На рис. 14.23 показан более простой метод, снова отчасти ограниченный по диапазону напряжений, основанный на использовании КМОП-кристалла таймера 7555. Вы можете питать схему 7555 от источника положительного напряжения в диапазоне от 2 до 18 В, таким образом формируя напряжения вплоть до -15 В или около того. С помощью умножителя напряжения (см. разд. 1.28) вы можете, конечно, формировать и более высокие напряжения с соответственно худшей стабилизацией. Если в вашей схеме имеется несколько логических КМОП-схем, то можно использовать выходной сигнал КМОП-вентиля, а не схему 7555. Однако если используются высококачественные семейства КМОП-схем, такие, как НС/НСТ или AC/ACT, то вы ограничены в размахе логического сигнала напряжением 5 В, в то время как более старые схемы серий 4000 или 74С допускают размах напряжений 15 В, хотя и при меньших токах.

4. Как мы объяснили в гл. 5, с помощью индуктивного накопления энергии, вы можете построить импульсные источники питания, у которых выходное напряжение больше входного или гораздо меньше, или даже может быть отрицательным, при этом обеспечивается КПД в 75 % или около того независимо от входного напряжения. Это очевидно полезно при проектировании микромощных устройств, где само нестабилизированное постоянное напряжение может сниматься с батарей, напряжение которых падает по мере их использования. Микромощные импульсные источники питания могут быть спроектированы таким образом, что они сохраняют высокий КПД даже при снятой нагрузке (в отличие от обычных импульсных источников с высокими значениями тока), при этом используется цепь, которая перекрывает генератор до тех пор, пока выходное напряжение не упадет, в этой точке он вырабатывает единственный заряжающий импульс, затем засыпает снова. На рис. 14.24 изображен источник питания с напряжением +5 В, сконструированный на маломощной интегральной схеме МАХ631.

Пауль Хоровиц, Уинфилд Хилл - Искусство схемотехники. Том 3 [Изд.4-е]

Рис. 14.23.Формирователь отрицательного напряжения из положительного прямоугольного колебания.

5. Вам может и не потребоваться отдельный источник отрицательного напряжения, даже если вы и используете операционные усилители с биполярным размахом выходного сигнала и др. Например, вы могли бы сформировать опорное напряжение земли +4,5 В (используя резистивный делитель и микромощный повторитель на ОУ) для схемы, построенной на операционных усилителях при питании ее от единственной батареи 9 В. Давайте рассмотрим этот метод более подробно.

14.08. Опорное напряжение земли

Для питания большинства из рассмотренных с гл. 3 схем на операционных усилителях обычно используются источники с симметричным напряжением 15 В, что связано с гибкостью обработки сигналов, близких к потенциалу земли. Однако, как мы уже установили в разд. 4.22, можно использовать только единственный источник питания, формируя некоторое опорное напряжение, которое подается вместо потенциала земли обычных биполярных источников питания схем на ОУ. Если же в качестве источника питания используется батарея, то появляется дополнительный стимул упрощения ситуации, когда предпочтительнее использовать единственную батарею с напряжением 9 В.

Наиболее легкий способ формирования аналоговой "общей" шины состоит в том, чтобы расщепить напряжение батареи с помощью резистивного делителя напряжения, а затем использовать микромощный повторитель на ОУ, который обеспечит низкое полное сопротивление этой общей шины. Для внешнего мира эта общая шина представляет собой "землю" с плавающими обоими концами самой батареи, см. рис. 14.8.

Для поясняющей эту идею схемы мы выбрали программируемый КМОП операционный усилитель 3440, работающий при токе покоя 5 мкА. Необычно большие номиналы резисторов в делителе дают малый вклад в ток потребления, емкостное шунтирование делителя позволяет поддерживать низкое значение полного сопротивления в средней точке, которая в противном случае была бы чувствительна к фону переменного тока и перекрестным помехам из-за частотной интерференции других сигналов. Схема 3440 - это хороший выбор для этой прикладной задачи, поскольку позволяет формировать значительные втекающие и вытекающие токи (вплоть до нескольких миллиампер), даже когда ее смещение составляет 1 мкА; это свойство присуще не всем программируемым ОУ, многие из которых имеют плохие характеристики по вытекающему току, когда они функционируют на микромощных уровнях. Например, интегральная схема LM346, функционирующая при токе 5 мкА, может выдавать ток только 0,1 мА, хотя втекающий ток может достигать 20 мА (посмотрите рис. 14.32).

Ваша оценка очень важна

0
Шрифт
Фон

Помогите Вашим друзьям узнать о библиотеке