
Рис. 25. Двухфазный асинхронный двигатель:
а - вид в разрезе (1 - обмотки статора; 2 - ротор); б - микродвигатель;в - УГО (РО - рабочая обмотка; УО - управляющая обмотка)
Таким образом, поле одной обмотки относительно ее оси (перпендикулярной оси двигателя) колеблется по синусоидальному закону, а второй - по косинусоидальному. Сложение этих взаимно перпендикулярных колебаний приводит к появлению суммарного магнитного поля, вращающегося вокруг оси статора. Смещение фазы напряжения второй обмотки на 90° в большинстве случаев получают за счет питания этой обмотки через конденсатор.
Принцип двухфазного двигателя был предложен итальянским ученым Г. Феррарисом и американским ученым и инженером, сербом по национальности, Н. Тесла практически одновременно во второй половине XIX в.
Еще более поразительным по своей оригинальности и простоте является второй вариант, предложенный в 1888 г. русским инженером-электриком, работавшим в германской компании АЭГ, М. О. Доливо-Добровольским. В его конструкции на статоре под углом 120° друг к другу размещались три фазные обмотки, питаемые от трехфазной сети переменного тока (напряжения отдельных фаз в этой сети имеют временной сдвиг, равный 1/3 периода). В результате образовывалось вращающееся магнитное поле.
В асинхронных двигателях это поле, пересекая проводники обмотки ротора, индуцирует в них ЭДС, которая создает ток в этих проводниках, если они замкнуты, например, как в короткозамкнутом роторе (по типу беличьей клетки, также предложенной М. О. Доливо-Добровольским). Взаимодействие вращающегося магнитного поля статора и проводников с токами в роторе приводит к появлению сил Ампера и вращающего момента. Ротор вращается вслед за полем статора, но с некоторым скольжением, т. е. асинхронно.
В мощных синхронных двигателях ротор в большинстве случаев представляет собой электромагнит. Для этого на валу размещают два сплошных контактных кольца (не путайте с коллектором) и питают обмотку ротора через щетки постоянным током, например от выпрямителя (двигатель при этом все равно относится к машине переменного тока - по принципу действия и питанию обмотки статора).
В маломощных двигателях ротор и вовсе выполняют как постоянный магнит, и проблемы с его питанием и особенностями классификации исчезают.
В некоторых микродвигателях ротор выполняют из магнитотвердых материалов (гистерезисные двигатели) или придают асимметрию его магнитной системе (реактивные двигатели).
Пуск синхронного двигателя происходит на "асинхронном моменте", для этого в мощных двигателях дополнительно размещают короткозамкнутую обмотку, а в маломощных начальные токи индуцируются просто в металлическом теле ротора. Далее ротор втягивается в синхронизм, продолжая вращаться вслед за полем статора с той же угловой частотой.
Интересной особенностью синхронных двигателей является возможность электрической редукции частоты вращения ротора по отношению к частоте вращения поля статора. Проще всего понижение частоты вращения ротора (субсинхронный режим) достигают выполнением на роторе значительно большего числа зубцов, чем на статоре.
Развитие цифровой техники стимулировало появление специального типа синхронных двигателей - шаговых двигателей. Собственно один из первых лабораторных электродвигателей, предложенный итальянским физиком Сальваторе даль Негро в 1831 г., содержащий электромагнит с храповым колесом, был предтечей шаговых двигателей. Подобные устройства впоследствии широко применялись в телефонии и телеграфии ("шаговый искатель", стартстопные аппараты, импульсные механизмы дистанционной связи). Однако к середине прошлого века эта ветвь двигателестроения уже не развивалась. Появление ЭВМ привело к реанимации этого направления и бурному развитию дискретного привода.
Примером современного использования шаговых двигателей является привод перемещения считывающих и печатающих головок в различных устройствах.
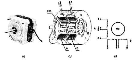
В шаговых двигателях (рис. 26), имеющих ротор в виде постоянного магнита, последовательности импульсов в виде команд подаются на группы обмоток статора (имеющих 4, 6 или 8 выводов) так, что максимум суммарного поля поворачивается на определенный угол, ротор также поворачивается, следуя за полем и делая шаг, занимает новое положение.

Рис. 26.Шаговый двигатель:
а - общий вид; б - схема (А, В - управляющие обмотки; НВ - ротор)
Шаговые двигатели работают в комплекте с электронным коммутатором, переключающим обмотки управления на статоре с последовательностью и частотой, соответствующей заданной команде. Например, ротор может выполнять 48 шагов за один полный оборот, что соответствует угловому перемещению 7,5. Управление двигателями осуществляют от специальных микросхем или микроконтроллеров.
При подключении шаговых двигателей надо обратить внимание на рабочее напряжение, маркировку обмоток и величину вращающего момента.
Среди оригинальных конструкций микродвигателей, появившихся в последнее время, следует упомянуть пьезоэлектрические устройства, в которых колебания пьезокерамической пластинки через специальный упругий элемент приводят во вращение массивный ротор.
Антенно-фидерные устройства
Вертикальный провод и земля образуют род конденсатора, колебательный разряд которого и служит источником электромагнитных волн в окружающей среде.
А. С. Попов
С антенн начинается радиоприемник и ими заканчивается радиопередатчик. Слово "антенна" происходит от лат. antenna - мачта, рея. Антенны сопрягают электронные цепи преобразования сигналов с окружающим пространством, в котором распространяются радиоволны. Задача антенны заключается в преобразовании энергии электромагнитных волн, приходящих из окружающего пространства, в энергию электрических колебаний в приемном устройстве с сохранением заключенной в сигнале информации и, соответственно, в обратном преобразовании для передатчика.
Интуитивная догадка о конечной скорости распространения электромагнитных возмущений, наподобие волн иной физической природы, впервые была зафиксирована М. Фарадеем в его особом письме в Королевское общество Англии в 1832 г. Однако Фарадей, будучи по духу экспериментатором, не получив четкого экспериментального подтверждения своей гипотезы не опубликовал эту гипотезу, а лишь изложил ее в письме, которое запечатал и передан для хранения в архив. Когда в 1938 г. письмо вскрыли, то правота Фарадея и его приоритет стали очевидными.
Теорию электромагнитных волн и их родство со светом развил в своих работах Дж. К. Максвелл: он "родил" электромагнитные волны на кончике пера. Правда, как считан сам Максвелл, он лишь придан трудам Фарадея ("плебейским", по выражениям других физиков, вследствие отсутствия в них математической "мишуры") строго математический ("аристократический") вид.
Знаменитые "уравнения Максвелла" уже давно стали основой классической электродинамики, но вначале они представляли собой лишь не подтвержденную практикой теорию, разбросанную по всему "Трактату" и записанные не так, как приводятся сейчас. Эта работа всколыхнула многих ученых. Немецкий физик Генрих Герц, ученик Гельмгольца, первым ринулся ее ниспровергать, проводя многочисленные оригинальные и кропотливые опыты, но добился прямо противоположного результата: открыл существование электромагнитных волн в свободном пространстве и подтвердил их аналогию со светом.
5 декабря 1886 г. Герц пишет в письме Гельмгольцу (не разделявшему взглядов Максвелла): "Мне удалось совершенно определенно установить индукционное действие одной незамкнутой прямолинейной цепи на другую незамкнутую прямолинейную цепь".
Установка Герца была гениально проста. Источник высокого напряжения (типа автомобильной бобины) возбуждал кратковременный искровой разряд в воздухе между небольшими шариками, от которых горизонтально в две противоположные стороны отходили металлические стержни с большими шарами на концах. Позже это устройство назвали "вибратором Герца".
Индикатор представлял собой плоскую проволочную рамку с малым воздушным разрывом между хорошо зачищенными концами, располагаемыми в плоскости вибратора на удаленном от него конце. Регулировка этого зазора проводилась микрометрическим винтом, а систематические наблюдения за его состоянием - под микроскопом. Это устройство позже назвали "резонатором Герца".
12, 13 ноября 1886 г. Герц отмечает в своем дневнике: "Посчастливилось установить индукционное действие друг на друга двух незамкнутых цепей с током. Длина цепей 3 м, расстояние между ними 1,5 м". Герц обрадовался, увидев маленькую искорку в разряднике резонатора - это была "искра Божья", приведшая его к открытию, вместо предполагаемого "закрытия". А природа продолжала удивлять его: искра проскакивала и тогда, когда он перенес резонатор в другую комнату за дверь, благо она в то время была деревянной. Открытые волны, долгое время называемые "волнами Герца", послушно преломлялись в полуторатонной асфальтовой призме, как свет в стеклянной…