
Рис. 4.34.Схема испытателя тиристоров
Вначале тринистор проверяют на постоянном токе. Для этого переключатель рода испытаний SA1 устанавливают в нижнее по схеме положение. Если кнопка SB1 не нажата, то при исправном тринисторе лампа HL1 гореть не должна. При нажатии на кнопку SB1 на управляющий электрод тринистора через резистор R1 поступает управляющее напряжение и он переходит в открытое состояние. По цепи потечет ток, загорится индикаторная лампа HL1. После отпускания кнопки лампа продолжает гореть. Чтобы ее выключить, надо разомкнуть цепь питания тринистора, т. е. перевести переключатель SA1 в среднее положение "Выкл".
Для проведения испытаний тринистора на переменном токе переключатель SA1 ставят в верхнее по схеме положение. Теперь индикаторная лампа HL1 будет гореть только при нажатой кнопке SB1, так как при разомкнутых контактах кнопки первая же отрицательная полуволна переменного тока отключит тринистор.
Если тринистор пробит, то индикаторная лампа будет гореть при не нажатой кнопке как на постоянном, так и на переменном токе. Если же в тринисторе обрыв, то лампа не загорится при нажатой кнопке.
Выпрямительный диод VD1 может быть любым на ток 300…500 мА, например, Д202, Д205, Д226, Д229. Резистор R1 выбирают из расчета, чтобы ток управляющего электрода не превышал максимально допустимое значение для данного типа тринистора.
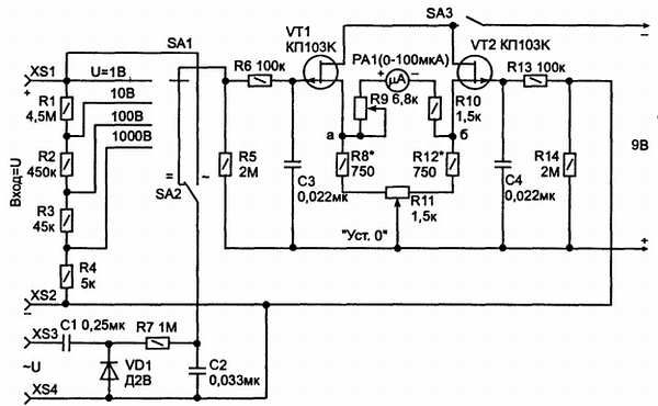
4.6.2. Универсальный вольтметр
Прибор позволяет измерять напряжение постоянного тока от 0 до 1000 В, напряжение звуковой частоты от 0,1 В до 25 В и высокой частоты до 100 кГц. Входное сопротивление его составляет 2 МОм на пределе измерения напряжения постоянного тока 1 В и 4,5 МОм на остальных пределах (10, 100, 1000 В).
Принципиальная схема вольтметра приведена на рис. 4.35.

Рис. 4.35.Схема универсального вольтметра
Транзисторы VT1 и VT2 образуют парафазный истоковый повторитель. Затворы полевых транзисторов VT1 и VT2 соединены с делителем напряжения R5, R14, средняя точка которого подключена к истокам транзисторов.
Таким образом, между затвором и истоком каждого транзистора действует половина измеряемого напряжения, но с разной полярностью. Это приводит к тому, что в одном плече ток стока уменьшается, в другом - увеличивается, и между точками а и б появляется разность потенциалов, отклоняющая стрелку амперметра РА1 пропорционально приложенному напряжению.
Элементы C1, VD1, R7, С7, образующие выпрямитель переменного напряжения звуковой частоты с ФНЧ, обеспечивают измерение звуковой частоты.
Напряжение высокой частоты измеряют с помощью выносной головки, схема которой показана на рис. 4.36.

Рис. 4.36. Схема выносной головки для измерения высокой частоты
Питают прибор от батареи с напряжением 9 В. Транзисторы для вольтметра должны быть подобраны близкими по параметрам, т. е. могут быть использованы подобранные в пары транзисторы КП103КР, КП103ЛР или же КП302А, КП303В, КП303Д, но в последнем случае следует изменить полярность включения батареи. Можно также использовать сборки сильноточных согласованных пар полевых транзисторов типа КР504НТЗ, КР504НТ4.
При налаживании прибора на пределе 1 В подбирают сопротивления резисторов R8, R12, R11 так, чтобы при подаче на вход напряжения 1 В отклонение стрелки микроамперметра соответствовало 100 мкА. Если необходимо, производят регулировку резистором R9. Затем проверяют линейность шкалы, для чего напряжение на входе изменяют ступенями через 0,1 В в пределах от 0 до 1 В. Если линейность нарушена, восстанавливают ее регулировкой резисторов R8, R12, R9. Заменять шкалу микроамперметра не нужно.
4.6.3. Индикатор радиоактивности
Схема индикатора очень простая, имеет минимум деталей и не сложна в наладке (рис. 4.37).

Рис. 4.37.Схема индикатора радиоактивности
При всей простоте прибор имеет звуковую и оптическую индикацию - из телефонного капсюля типа ТМ-2 слышны щелчки, их интенсивность указывает на относительный уровень радиоактивного фона; одновременно со щелчками видны вспышки неоновой лампы типа МН-3. Настройка прибора сводится к правильному подключению выводов трансформатора к другим элементам схемы. Трансформатор преобразователя напряжения намотан на ферритовом кольце типономинала К18 с магнитной проницаемостью М2000. Первая обмотка содержит 4 витка провода ПЭЛ 0,1 мм, вторая 4 витка провода ПЭЛ 0,5 мм, третья - 900 витков провода ПЭЛШО 0,1 мм. В качестве высоковольтного диода можно применить диод МД218М или кремниевый диодный столб 2Ц102А.
4.6.4. Пробник для проверки однопереходных транзисторов
Многие радиолюбители, не имея специального прибора для измерения параметров однопереходных транзисторов, сравнивают измеренные авометром сопротивления р-n-перехода транзистора с паспортными значениями. Однако этот метод не всегда дает объективные результаты. Более полное представление о работоспособности однопереходного транзистора может дать пробник (рис. 4.38).

Рис. 4.38.Схема пробника для поверки однопереходных транзисторов
Испытуемый транзистор после подключения его к пробнику совместно с элементами схемы R1, R2, R3, C1 образует релаксационный генератор, настроенный на частоту около 830 Гц. Если транзистор VT1 исправен, то переменное напряжение, усиленное по мощности эмиттерным повторителем на транзисторе VT2, поступает на диод VD1 и светодиод VD2 и после выпрямления вызовет свечение светодиода.
Если после подключения испытуемого транзистора светодиод VD2 не излучает, то это укажет на неисправность однопереходного транзистора.
4.7. ПОЛЕЗНЫЕ СОВЕТЫ. ПРОСТЫЕ ЭКСПЕРИМЕНТЫ С ДИОДАМИ И СТАБИЛИТРОНАМИ
4.7.1. Как снять ВАХ диода? (рис. 4.39)

Рис. 4.39. Как снять ВАХ диода
Основная характеристика диода - вольт-амперная, показывает зависимость прямого тока через диод от прямого напряжения на нем. Поэтому для снятия этой характеристики нужно собрать установку по приведенной схеме, использовав в ней гальванический элемент на напряжение 1,5 В, вольтметр и миллиамперметр. Изменяя переменным резистором напряжение на диоде и измеряя его вольтметром, определяют для каждого значения напряжения соответствующий ему ток. В итоге получится набор координат точек, которые нужно перенести на график и вычертить по ней линию - характеристику данного диода. Чтобы характеристика была более точной, нужно учитывать падение напряжения на миллиамперметре, вычитая его из показаний вольтметра.
Для примера на рисунке приведены сравнительные характеристики германиевого диода Д9Б и кремниевого КД103А.
На графике не приведена обратная ветвь характеристики, т. е. зависимость тока через диод, включённый в обратном направлении (катодом к плюсовому выводу вольтметра) от напряжения на нем. При желании ее не трудно построить, поменяв местами выводы диода и включив вместо миллиамперметра РА микроамперметр. Убедитесь сами, что обратный ток для кремниевого диода ничтожно мал по сравнению с германиевым.
4.7.2. Регулятор мощности на одном диоде (рис. 4.40)

Рис. 4.40.Регулятор мощности на одном диоде
Если выключатель SA1 замкнут, лампа накаливания светится на полную яркость. Ели выключатель разомкнуть, то яркость свечения лампы уменьшится. Вместо лампы накаливания можно подключить паяльник, для чего диод с выключателем следует вмонтировать в подставку для паяльника. Когда паяльником не пользуются, выключатель SA1 размыкают и паяльник работает в режиме "недокала". Во время пайки выключатель замыкают и паяльник нагревается до заданной температуры. Такой режим позволяет продлить срок службы жала паяльника.
На практике обычно паяльник выключают из сети, когда есть перерыв в пайке (чтобы жало паяльника не покрылось окалиной при перегревании паяльника), а при необходимости пайки его снова включают в сеть. Преимущества предложенного способа в том, что время разогрева паяльника значительно уменьшается.
4.7.3. Управление люстрой по двум проводам (рис. 4.41)