
Рис. 2.32.Генератор тока на транзисторе (а) и на операционном усилителе (б)
2.6.2. Генератор, управляемый напряжением
Генератор, управляемый напряжением (ГУН), представляет собой устройство, которое вырабатывает сигнал синусоидальной или прямоугольной формы. Он применяется в различных областях, например в системах ФАПЧ. В классическом RC-генераторе частота варьируется за счет изменения емкости или сопротивления электронным способом или вручную (например, с помощью потенциометра). Автоматическая регулировка на основе цифровой или аналоговой обработки сигнала является довольно сложной задачей. Ее решение облегчается при использовании специализированных микросхем, например CD4046 или NE567.
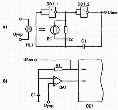
Два других варианта управляемых генераторов приведены ниже. На рис. 2.33а представлен классический мультивибратор, у которого частота генератора определяется параметрами RC-цепи. Для управления частотой использован фоторезистор, сопротивление которого зависит от освещенности и изменяется путем варьирования напряжения на лампочке накаливания. Достоинством устройства является полная развязка цепи управления и генератора.
На рис. 2.33б показан фрагмент схемы ГУН на базе микроконтроллера. На выходе формируется последовательность стандартных импульсов с частотой, заданной программным способом (как в случае аналого-цифрового преобразователя). Эта последовательность поступает на интегрирующую RC-цепочку, которая преобразует ее в постоянное напряжение, зависящее от частоты. Оно подается на один из входов операционного усилителя и сравнивается с поданным на второй вход управляющим напряжением. Разностный сигнал используется микроконтроллером для программного задания частоты, соответствующей уровню управляющего сигнала.

Рис. 2.33.Схемы ГУН на базе фоторезистора (а) и микроконтроллера (б)
2.6.3. Генератор напряжения с двоичным управлением
Иногда в цифровом устройстве нужно получить плавно изменяющееся напряжение, при этом высокая точность не требуется. Посредством такого напряжения можно, например, управлять устройством, предназначенным для постепенного зажигания ламп, или обеспечить плавное увеличение скорости вращения двигателя до максимального значения. Получить изменение потенциала в заданных пределах удастся и без помощи цифро-аналогового преобразователя. Простая схема, представленная на рис. 2.34а, может выполнить эту функцию.
Принцип работы состоит в управлении зарядом и разрядом конденсатора через резисторы, поочередно подключаемые к нему с помощью двух выключателей. Если выключатель S1 замкнут, то конденсатор С1 будет медленно заряжаться через резистор R1 до напряжения питания Ucc. Если он разомкнут, конденсатор будет поддерживать на своих выводах напряжение, до которого он был заряжен (при условии незначительного саморазряда). Когда замкнут выключатель S2, конденсатор С1 будет разряжаться через резистор R2. Скоростью нарастания и снижения напряжения можно управлять, варьируя величины R1 и R2.
Напряжение с конденсатора обычно подается на буферный каскад с высоким входным сопротивлением. При необходимости оно дополнительно усиливается и используется для выполнения требуемой функции. Для практической реализации схемы остается выбрать тип выключателей: речь может идти о контактах реле, дискретных транзисторах (рис. 2.34б) или микросхеме (например, CD4016, которая содержит четыре ключа). Сигналы управления могут поступать от логических вентилей, счетчиков или от микроконтроллера.

Рис. 2.34.Принцип построения генератора плавно изменяющегося напряжения (а) и схема генератора на транзисторах (б)
2.6.4. Фазовая автоподстройка частоты
Система фазовой автоподстройки частоты (ФАПЧ) представляет собой устройство, позволяющее генерировать цифровой сигнал, по фазе совпадающий с опорным. Область применения ФАПЧ весьма обширна и охватывает радиоприем, частотное детектирование, устройства выборки и т. д.
Система ФАПЧ включает в себя два основных элемента (рис. 2.35а): фазовый компаратор и генератор, управляемый напряжением (ГУН).

Рис. 2.35.Схема ФАПЧ (а)
В качестве компаратора используется вентиль, выполняющий логическую функцию Исключающее ИЛИ. Напомним, что такой вентиль переходит в состояние логического нуля на выходе, когда на его входах появляются идентичные сигналы. Генератор вырабатывает прямоугольные импульсы, частота которых регулируется путем изменения управляющего напряжения. Сигнал генератора поступает на один из входов вентиля, а на второй вход подается опорный сигнал. В случае их несовпадения на выходе вентиля появляется импульс, передний фронт которого опережает фронт опорного сигнала или отстает от него (рис. 2.35б).

… и эпюры сигналов в точках схемы (б)
После интегрирования импульс преобразуется в управляющее напряжение и поступает на вход генератора, что обеспечивает корректировку частоты сигнала на его выходе. При синхронизации сигналов выход вентиля находится в состоянии 0. Для индикации режима синхронизации к этому выходу обычно подключают светодиод.
Аналогичный способ применяется для индикации настройки радиоприемника на передающую станцию. Для того чтобы повысить гибкость и точность регулировки, между выходом генератора и входом компаратора включают делитель частоты (двоичный счетчик). Например, если частота опорного сигнала составляет 50 Гц и используется счетчик, включенный по схеме умножителя на 128 G бит), то генератор будет функционировать на центральной частоте 6400 Гц A28x50). Тогда при работе системы автоподстройки колебания частоты синтезируемого сигнала будут менее резкими. Микросхема CD4046, выполняющая функцию ФАПЧ, содержит весь набор описанных элементов, за исключением счетчика. Вопрос об использовании счетчика и о выборе его коэффициента деления должен решаться разработчиком устройства.
2.7. Применение интерфейсов
2.7.1. Согласование ТТЛ схемы с сигналом стандарта RS232
Стандарт RS232 (он определяет размещение выводов соединительных элементов типа DB9 и DB25) предполагает использование двух источников напряжения: -12 и +12 В. Однако для работы многих процессоров и периферийных устройств такое напряжение питания не требуется. В большинстве случаев допустимым можно считать диапазон напряжений от ±3 до ±12 В. При этом крайне редко возникает необходимость в отрицательном напряжении питания для цифровых схем.
Наибольшее число классических устройств питается от источников положительного напряжения 5 В. Проблема согласования уровней сигналов возникает каждый раз при использовании последовательного интерфейса. Для решения задачи выработано несколько подходов, требующих применения схем различного уровня сложности и стоимости. Чаще всего используется специализированная микросхема типа МАХ232 или один из ее аналогов, содержащих в обозначении цифры 232. Эта схема согласует уровни сигналов, передаваемых в двух направлениях по двум различным каналам. При ее использовании требуется подключение четырех внешних конденсаторов.
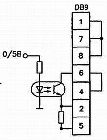
Простая схема для согласования ТТЛ устройств (с уровнями сигналов 0/5 В) со стандартом RS232 показана на рис. 2.36. Она содержит оптопару с двумя присоединенными к ней резисторами и обеспечивает полную гальваническую развязку между входом и выходом. Оптопара выполняет роль управляемого выключателя, который при зажигании светодиода входным сигналом соединяет последовательный вход интерфейса с источником напряжения 12 В, подключенным к одному из неиспользованных контактов разъема DB9 или DB25.

Рис. 2.36.Схема согласования с использованием оптопары
2.7.2. Согласование сигнала стандарта RS232 с ТТЛ схемой
Обсудив в предыдущем разделе преобразование сигнала ТТЛ устройств к уровню ±12 В, перейдем к рассмотрению обратной операции. В данном случае задача также может выполняться специализированной микросхемой, к которой добавлено небольшое число внешних компонентов. Более простая схема, содержащая транзистор и два резистора, приведена на рис. 2.37.