
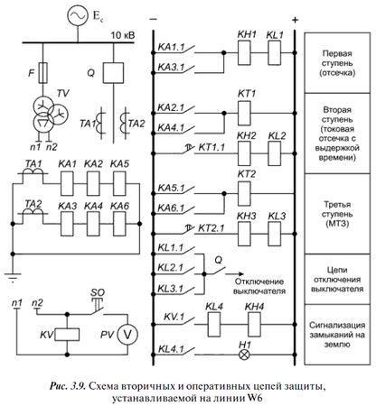
Выбираются вспомогательные реле (их основные параметры приведены в прил. 6, а более полная информация содержится в справочнике [13]).
Реле времени для второй и третьей ступеней защиты - ЭВ-132 с диапазоном выдержек времени от 0,5 до 9 секунд и номинальным напряжением питания 220 В.
Промежуточные реле - РП-221 с номинальным напряжением питания 220 В.
Указательные реле - РУ-21/0,01.
Производится проверка ТТ. Для этого определяется максимальная кратность расчетного первичного тока по отношению к номинальному первичному току ТТ:
k10 = I1 РАСЧ / I1 НОМ ТТ = 1,1× IСЗ W6-1 / I1 НОМ ТТ = 1,1× 1560 / 200 = 8,5
Здесь I1 РАСЧ = 1,1× IСЗ W6-1 и I1 НОМ ТТ - значение расчетного тока при реализации защиты на реле серии РТ-40 на постоянном оперативном токе и номинальный первичный ток ТТ.
По кривой предельных кратностей k10 определяется максимальная допустимая вторичная нагрузка ТТ (полное сопротивление), при которой полная погрешность ТТ не превышает 10 %. Для ТТ ТПЛ-10 200/5 максимальное допустимое сопротивление нагрузки - 1,2 Ом (см. прил. 7).
Расчетное наибольшее сопротивление нагрузки ТТ:
ZH РАСЧ = 2 × rПР + 2 × ZPT-40/50 + ZPT-40/20+ rПЕР.
Здесь ZРТ-40 = SР /ICР MIN - сопротивление реле РТ-40 при минимальной уставке; SP и ICР MIN - расчетная мощность реле и минимальный ток срабатывания реле (для реле РТ-40/50 SP = 0,8 ВА, ICР MIN = 12,5 А; для реле РТ-40/20 SP = 0,5 ВА, ICР MIN = 5 А); rПР - активное сопротивление проводников в сигнальном кабеле (можно принять rПР = 0,05 Ом); rПЕР - активное сопротивление переходных контактов (можно принять rПЕР = 0,1 Ом).
Значение расчетного наибольшего сопротивления:
ZH РАСЧ = 2 × 0,05 + 2 × 0,8 /(12,5) + 0,5 /(5) + 0,1 = 0,23 Ом.
Это значение (0,23 Ом) меньше допустимого (1,2 Ом). Следовательно, режим работы ТТ в защите, установленной на линии W6, соответствует требованиям, при выполнении которых полная погрешность ТТ не превысит 10 %.
Таким образом, решения, принятые при выборе схемы защиты, ТТ и реле, можно считать приемлемыми.
3.4.3. Защиты, устанавливаемые на трансформаторе Т1 35/10 кВ
В соответствии с требованиями ПУЭ на трансформаторах 35/10 кВ мощностью 10 МВА должны быть установлены следующие защиты:
газовая защита для выявления повреждений внутри кожуха, сопровождающихся выделением газа, и понижения уровня масла;
продольная дифференциальная токовая защита для выявления внутренних повреждений и повреждений на выводах;
МТЗ для выявления внешних КЗ;
МТЗ для выявления перегрузок.
Выбирается газовая защита на основе реле типа РГЧЗ-66, установленного заводом-изготовителем трансформатора. В защите используются контакты первой (на сигнал) и второй (на отключение) ступеней защиты.
Определяются величины, необходимые для выбора уставок устанавливаемой на трансформаторе Т1 дифференциальной защиты (табл. 3.7).
Средние значения первичных и вторичных номинальных токов в плечах защиты приведены в табл. 3.8.
Таблица 3.7

Окончание табл. 3.7

Проверяется возможность использования дифференциальной токовой отсечки на основе реле РТ-40.
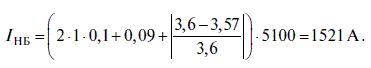
Определяется первичный ток небаланса:
![]()
Таблица 3.8

Здесь kАПЕР - коэффициент, учитывающий наличие апериодической составляющей тока КЗ (kАПЕР = 2 для дифференциальной токовой отсечки); kОДН - коэффициент однотипности (kОДН = 2); ε - максимальная допустимая погрешность ТТ (ε = 0,1); ΔUРЕГ - диапазон регулирования коэффициента трансформации трансформатора; ΔfВЫР - относительное значение составляющей тока небаланса от неточности выравнивания вторичных токов в плечах защиты:
![]()
Определяется максимальное значение первичного тока небаланса, приведенного к стороне 10 кВ:

Определяется значение тока срабатывания защиты по условию отстройки от тока небаланса:
IСЗ = kЗ × IНБ = 1,3 × 1521 = 1977 А.
По условию отстройки от броска тока намагничивания:
IСЗ = (3–4) × I1НН = (1732–2309) А.
Выбрано значение IC3 = 2309 А.
Проверяется чувствительность защиты. Коэффициент чувствительности:

Как видно, значение коэффициента чувствительности меньше допустимого (kЧ < 2). Поэтому простая токовая дифференциальная отсечка не может быть использована.
Проверяется возможность использования дифференциальной защиты с насыщающимися промежуточными трансформаторами без торможения (на основе реле РНТ-565).
Определяется максимальное значение первичного тока небаланса, приведенное к стороне 35 кВ (при предварительных расчетах принимается ΔfВЫР = 0):
IНБ = (1 × 1 × 0,1 + 0,09) × 1460 = 277 А.
Здесь значение kАПЕР = 1, так как в реле РНТ-565 влияние апериодических составляющих в первичном токе на ток небаланса значительно снижено за счет насыщающихся промежуточных ТТ.
Значение первичного тока срабатывания защиты (приведенное к стороне 35 кВ) по условию отстройки от тока небаланса:
IC3 = 1,3 × 277 = 360 А.
По условию отстройки от броска тока намагничивания при включении:
IC3 = kO × I1BH = 1,3 × 165 = 215 А.
Здесь kO - коэффициент отстройки защиты от броска тока намагничивания (при выполнении защиты на реле РНТ-565 принимается равным 1,3 [4]).
Оба условия будут выполнены, если принять: IC3 = 360 А (218 % среднего номинального тока трансформатора).
Проверяется чувствительность. Коэффициент чувствительности:

в реле на стороне ВН 35 кВ, соответствующий минимальному току КЗ, при котором дифференциальная защита должна срабатывать.
Требования по чувствительности при предварительных данных выполняются.
Определяется число витков обмоток реле (табл. 3.9).
Плечо защиты с большим вторичным током (сторона 10 кВ) можно принять за основную сторону и подключить к рабочей (дифференциальной) обмотке реле. Однако подключение может быть произведено только к уравнительным обмоткам реле (рис. 3.10).
Чувствительность дифференциальной защиты можно повысить, если ее выполнить с торможением на реле типа ДЗТ-11.
Таблица 3.9

Окончание табл. 3.9