Всего за 79.9 руб. Купить полную версию
В цилиндре размещен шток 26 с поршнем 12 в сборе с клапанами. Металлокерамический поршень имеет двенадцать вертикальных каналов, расположенных по двум радиусам. Четыре канала, расположенных по большему радиусу, закрываются тарелкой 13 перепускного клапана, поджимаемой к каналам плоской пружиной 14. Остальные каналы перекрываются снизу пакетом из двух дисков клапана отдачи. Верхний дроссельный диск 11 имеет три выреза по наружному диаметру, остальные диски 10 плоские. Пакет поджимается к поршню пружиной 8 через опорную тарелку 9. Поршень в сборе с клапанами крепится на штоке гайкой 7, которая затягивается моментом 1,2… 1,6 кгс м и контрится раскерниванием штока в двух местах. Для предохранения дисков клапана отдачи от повреждений и стабилизации работы клапана между дисками и гайкой установлена шайба.
Поршень уплотняется в цилиндре кольцом из наполненного фторопласта, за счет чего резко увеличивается износоустойчивость пары цилиндр – поршень. На шток напрессована и затем приварена ограничительная втулка 29, которая, упираясь в плунжер 15 гидравлического буфера отдачи, ограничивает ход отдачи.
Гидравлический буфер отдачи состоит из плунжера 15 и пружины 16, под действием которой плунжер опускается вниз до упора в выступ цилиндра. Между штоком и плунжером имеется зазор, через который сообщаются полости над плунжером и под ним.
Движение штока направляется разрезной втулкой 77с фторопластовой вставкой, которая запрессована в направляющую обойму 18. В канале обоймы установлена сливная трубка 32, сообщающая верхнюю полость обоймы с кольцевой проточкой корпуса телескопической стойки. По этой трубке сливается жидкость, прошедшая через зазор между штоком и втулкой, чтобы не было вспенивания жидкости из-за соприкосновения с воздухом. Обойма в сборе с направляющей втулкой напрессовывается цилиндрическим пояском на цилиндр.
Сверху в корпус телескопической стойки устанавливается самоподжимной сальник 20 каркасного типа с обоймой 21, прокладка 22 и защитное кольцо 23 штока. Все детали, установленные в корпус стойки, поджимаются к дну корпуса стойки гайкой 24. На корпус стойки напрессовывается опора 25, в которую при ходе сжатия упирается буфер 3 (рис. 3.4.3) ограничителя хода сжатия подвески.
Принцип действия телескопической стойки, так же как и амортизатора задней подвески, основан на создании повышенного сопротивления раскачиванию кузова за счет принудительного перетекания жидкости через малые проходные сечения в клапанах.
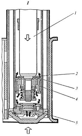
Ход сжатия. При этом ходе, когда колеса автомобиля идут вверх, т. е. телескопическая стойка сжимается, поршень 4 (рис. 3.4.5) идет вниз и вытесняет из нижней части цилиндра жидкость, часть которой, преодолевая сопротивление плоской пружины 2 перепускного клапана, перетекает из подпоршневого пространства в надпоршневое. Вся вытесняемая жидкость таким путем пройти не может, так как вдвигаемый шток 1 занимает часть освобождаемого поршнем объема, поэтому другая часть жидкости, отгибая внутренние края дисков 5 клапана сжатия, перетекает из цилиндра в корпус стойки. Ход сжатия ограничивается упором буфера 3 в опору 4 (рис. 3.4.3).
При плавном ходе штока усилие от давления жидкости будет недостаточным, чтобы отжать внутренние края дисков клапана сжатия, и жидкость будет проходить в корпус стойки через три выреза дроссельного диска 3 (рис. 3.4.4).
Ход отдачи. При этом ходе колеса автомобиля под действием упругих элементов подвески опускаются вниз, и стойка растягивается, т. е. поршень идет вверх. Над поршнем 4 (рис. 3.4.5) создается давление жидкости, а под поршнем – разрежение. Жидкость из надпоршневого пространства, преодолевая сопротивление пружины, отгибает наружные края дисков 8 клапана и перетекает в нижнюю часть цилиндра. Кроме того, за счет разрежения часть жидкости из корпуса, отгибая наружные края дисков клапана сжатия от корпуса клапана, заполняет нижнюю часть цилиндра. При малой скорости движения поршня, когда давление жидкости будет недостаточным, чтобы отжать диски клапана отдачи, жидкость через боковые вырезы дроссельного диска 11 (рис. 3.4.4) будет дросселироваться, создавая сопротивление ходу отдачи.
Ограничение хода отдачи обеспечивается гидравлическим буфером, состоящим из плунжера 7 (см. рис. 3.4.5) и пружины 6. При ходе отдачи, когда втулка штока еще не уперлась в плунжер 7, полости над плунжером и под ним свободно сообщаются через зазор между плунжером и штоком, и поэтому не создается дополнительного сопротивления ходу штока (кроме сопротивления клапана отдачи). Но когда втулка штока упирается в торец плунжера и этим самым перекрывает указанный зазор, а плунжер вместе со штоком перемещаются вверх, то жидкость начинает дросселироваться из надплунжерного пространства в подплунжерное через калиброванный зазор между плунжером и цилиндром. Сопротивление истечению жидкости через этот зазор не постоянно, так как при подъеме плунжера увеличивается длина калиброванного зазора, а значит, и сопротивление ходу штока, и чем выше поднимается плунжер, тем больше растет сопротивление. Вследствие плавного ограничения хода отдачи не допускается передача значительных нагрузок на детали подвески и на кузов.



Рис. 3.4.5. Схема работы телескопической стойки:
I – ход сжатия, II – ход отдачи;
1 – шток, 2 – пружина перепускного клапана, 3 - тарелка перепускного клапана, 4 - поршень, 5 – диски клапана сжатия, 6 – пружина плунжера, 7 – плунжер, 8 - диски клапана отдачи
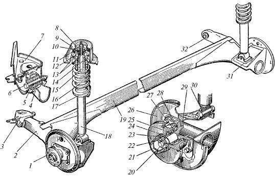
Ступица переднего колеса вращается в полости поворотного кулака 13 (рис. 3.4.3) на шариковом двухрядном подшипнике 20 закрытого типа. Подшипник фиксируется в кулаке двумя стопорными кольцами 16. Внутренними шлицами ступица колеса насажена на шлицы наконечника 18 корпуса шарнира равных угловых скоростей и крепится гайкой, под которую устанавливается упорная шайба. В проточку ступицы колеса запрессован колпак 77. К ступице колеса направляющими штифтами 19 крепится тормозной диск 75. Кроме этого тормозной диск дополнительно крепится к ступице вместе с колесом четырьмя болтами. При этом штифты центрируют диск колеса относительно ступицы.
3.4.3. Устройство задней подвески
Конструкция задней подвески, как и передней, насчитывает множество разновидностей. Мы для примера рассмотрим устройство задней подвески одного из самых распространенных в Украине автомобилей – ВАЗ-2108.
Подвеска задних колес этого автомобиля (как и большинства других легковых автомобилей) – независимая. Направляющим элементом подвески является балка, состоящая из двух продольных рычагов 2 (рис. 3.4.6) и соединителя 19, сваренных между собой через усилители.
Продольные рычаги 2 выполнены из трубы. К задней части рычагов приварены кронштейны 31 с проушинами для крепления амортизаторов, а также фланцы 29, к которым крепятся болтами оси 20 ступиц задних колес и щиты 26 тормозных механизмов колес. Спереди каждый рычаг имеет приварную втулку, в которую запрессовывается резинометаллический шарнир 32, состоящий из резиновой 4 и металлической 5 втулок. Через распорную втулку 5 шарнира проходит болт 6, соединяющий рычаг балки подвески со штампованным кронштейном 3, который крепится к кронштейну 7 кузова приварными болтами с гайками и шайбами.
Пружина 12 подвески выполнена из пружинной стали круглого сечения. Она установлена на амортизаторе 18. Нижняя ее часть опирается на чашку 1 7, приваренную к резервуару амортизатора, а верхняя – через изолирующую резиновую прокладку 77 на верхнюю опору 9 , которая приварена к внутренней арке кузова.
