
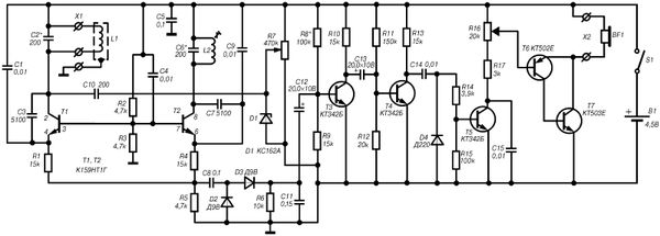
Рис. 2.10. Принципиальная схема металлоискателя с повышенной чувствительностью
Основу прибора составляют измерительный и опорный генераторы, детектор ВЧ-колебаний, предварительный усилитель, первый усилитель-ограничитель, дифференцирующая цепь, второй усилитель-ограничитель и усилитель низкой частоты.
В качестве измерительного и опорного генераторов использованы два простых LC-генератора, выполненные на транзисторах Т1 и Т2. Эти транзисторы входят в состав микросхемы К159НТ1Г, которая представляет собой пару идентичных по параметрам транзисторов, размещенных в одном корпусе. Использование транзисторной сборки позволяет существенно повысить температурную стабильность частот генераторов.
Каждый генератор собран по схеме емкостной трехточки, при этом транзисторы Т1 и Т2 включены по схеме с общей базой.
Возбуждение колебаний обеспечивается благодаря введению положительной обратной связи между коллектором и эмиттером каждого транзистора. Рабочая частота генераторов определяется параметрами частотозадающих цепей, включенных между коллекторами и эмиттерами транзисторов Т1 и Т2. При этом частотозадающими элементами первого генератора, который выполняет функции измерительного генератора, являются поисковая катушка L1 и конденсаторы С1, С2 и С3. Рабочая частота второго, опорного, генератора определяется параметрами катушки индуктивности L2, а также конденсаторов С6, С7 и С9. При этом оба генератора настроены на рабочую частоту 40 кГц. С помощью резисторов R1-R4 обеспечивается установка режимов работы транзисторов T1 и T2 по постоянному току.
В процессе настройки прибора изменением емкости конденсатора С6 осуществляется грубая настройка опорного генератора на выбранную гармонику частоты биений. При этом емкость конденсатора С6 может изменяться в пределах от 100 до 330 пФ. Точная настройка частоты биений выполняется переменным резистором R7, с помощью которого изменяется смещение на стабилитроне D1, который в данной схеме выступает в роли варикапа.
При приближении поисковой катушки L1 колебательного контура перестраиваемого генератора к металлическому предмету ее индуктивность изменяется, что вызывает изменение рабочей частоты генератора. При этом, если вблизи катушки L1 находится предмет из черного металла (ферромагнетика), ее индуктивность увеличивается, что приводит к уменьшению частоты генератора. Цветной же металл уменьшает индуктивность катушки L1, а рабочая частота генератора возрастает.
ВЧ-сигнал, сформированный в результате смешивания сигналов измерительного и опорного генераторов, выделяется на нагрузочном резисторе R5. При этом амплитуда сигнала изменяется с частотой биений, которая равна разности частот ВЧ-сигналов.
Низкочастотная огибающая ВЧ-сигнала детектируется специальным детектором, выполненным на диодах D2 и D3 по схеме удвоения напряжения. При этом конденсатор С11 обеспечивает фильтрацию высокочастотной составляющей сигнала.
С нагрузки детектора, в роли которой выступает резистор R6, низкочастотный сигнал биений через конденсатор С12 подается на предварительный усилитель, выполненный на транзисторе T3.
С коллектора транзистора T3 усиленный сигнал через конденсатор С13 поступает на первый усилитель-ограничитель, выполненный на транзисторе T4 и обеспечивающий формирование прямоугольных импульсов. С помощью делителя, составленного резисторами R11 и R12, на базу транзистора T4 подается такое напряжение смещения, при котором транзистор находится на пороге открывания.
Поступающий на базу транзистора T4 синусоидальный сигнал ограничивается с двух сторон. В результате на нагрузке каскада, роль которой исполняет резистор R13, формируются прямоугольные импульсы, которые далее дифференцируются цепью C14, R14, R15 и преобразуются в остроконечные пики. При этом на месте фронта каждого импульса формируется пик положительной полярности, а на месте спада – пик отрицательной полярности. Следует отметить, что длительность этих пиков не зависит от частоты следования прямоугольных импульсов и их длительности.
Положительные пики поступают на базу транзистора T5, а отрицательные срезаются диодом D4. Транзистор T5, как и транзистор T4, работает в ключевом режиме и ограничивает входной сигнал так, что на коллекторной нагрузке, образуемой резисторами R16 и R17, формируются короткие прямоугольные импульсы фиксированной длительности. Конденсатор С15 фильтрует выходной сигнал и улучшает тембр звучания сигнала в головных телефонах ВF1.
С резистора R16, который является регулятором громкости, сигнал поступает на усилительный каскад, выполненный на транзисторах T6 и T7, включенных по схеме так называемого составного транзистора. При таком включении формируется эквивалент транзистору проводимости p-n-p повышенной мощности с большим коэффициентом передачи тока. Затем усиленный сигнал поступает на головные телефоны ВF1.
Примененный в данной конструкции способ формирования импульсного сигнала из синусоидального позволяет снизить потребляемую усилителем мощность, особенно в выходном каскаде, поскольку в паузах между импульсами транзисторы T5, Т6 и T7 закрыты.
Питание металлодетектора осуществляется от источника В1 напряжением 4,5 В, при этом потребляемый ток не превышает 2 мА.
Детали и конструкция
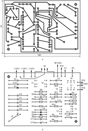
К используемым деталям при сборке металлоискателя с повышенной чувствительностью не предъявляются какие-либо особые требования. Единственное ограничение связано с габаритными размерами, поскольку большая часть деталей данного прибора смонтирована на печатной плате размерами 70х110 мм, выполненной из одностороннего фольгированного гетинакса или стеклотекстолита. Печатная плата рассчитана на использование постоянных резисторов МЛТ-0,125, конденсаторов КСО, ПМ, МБМ, К50-6 или им аналогичных (рис. 2.11).

Рис. 2.11. Печатная плата (а) и расположение элементов (б) металлоискателя с повышенной чувствительностью
При повторении данной конструкции в качестве транзисторной сборки (транзисторы Т1 и Т2) можно использовать микросхему К159НТ1 с любым буквенным индексом. Однако в настоящее время ее не всегда можно найти. Поэтому при необходимости вместо транзисторной сборки рекомендуется использовать два транзистора типа КТ315Г с одинаковыми или возможно близкими параметрами (статическим коэффициентом передачи тока и начальным током коллектора).
В усилительных каскадах (транзисторы Т3, Т4 и Т5) вместо транзисторов типа КТ342Б можно установить транзисторы типа КТ315Г, КТ503Е или КТ3102А – КТ3102Е. Транзистор типа КТ502Е (Т6) вполне заменим на КТ361, а транзистор типа К503Е (Т7) – на КТ315 с любыми буквенными индексами. Но в этом случае головные телефоны должны быть высокоомными (типа ТОН-2 или ТЭГ-1). При использовании низкоомных телефонов транзистор Т7 должен быть более мощным, например типа КТ603Б или КТ608Б.
В качестве стабилитрона D1 также можно использовать стабилитроны типа Д808-Д813 или КС156А. Диоды D2 и D3 могут быть любыми из серий Д1, Д9 или Д10.
Катушка L2 содержит 250 витков провода ПЭВ-2 диаметром 0,1 мм, намотанных на магнитопроводе СБ-23-11а. При ее изготовлении можно использовать и другие сердечники. Главное – чтобы индуктивность готовой катушки составила 4 мГ.
Измерительная катушка L1 содержит 100 витков провода ПЭВ-1 диаметром 0,3 мм и выполнена в виде тора диаметром 160 мм. Эту катушку проще изготовить на жестком каркасе, однако можно обойтись и без него. В этом случае в качестве временного каркаса можно использовать любой подходящий по размерам круглый предмет, например банку. Витки катушки наматываются внавал, после чего снимаются с каркаса и экранируются электростатическим экраном, который представляет собой незамкнутую ленту из алюминиевой фольги, намотанную поверх жгута витков. Щель между началом и концом намотки ленты (зазор между концами экрана) должна составлять не менее 10 мм.
При изготовлении катушки L1 нужно внимательно следить за тем, чтобы не произошло замыкание концов экранирующей ленты, поскольку в этом случае образуется короткозамкнутый виток. Для повышения механической прочности катушку можно пропитать эпоксидным клеем.
К выводам катушки следует подпаять проводники двужильного экранированного кабеля длиной около метра, на другом конце которого устанавливается разъем типа СШ-3 или любой другой подходящий малогабаритный разъем. Оплетку кабеля необходимо соединить с экраном катушки. В рабочем положении разъем катушки подключается к ответной части разъема, расположенной на корпусе прибора.
Питание металлоискателя повышенной чувствительности осуществляется от источника В1 напряжением 4,5 В. В качестве такого источника можно использовать, например, так называемую квадратную батарейку типа 3336Л или три элемента типа 316, 343, соединенные последовательно.
Печатная плата с расположенными на ней элементами и источник питания размещаются в любом подходящем пластмассовом или деревянном корпусе. На крышке корпуса устанавливаются переменные резисторы R7 и R16, разъем Х1 для подключения поисковой катушки L1, выключатель S1, а также разъем Х2 для подключения головных телефонов BF1.