Углеводы
Углеводы – это полиатомные альдегидо– или кетоспирты, которые подразделяются в зависимости от количества мономеров на моно-, олиго– и полисахариды.
Таблица 3.3 Основные представители углеводов

Моносахариды (глюкоза, фруктоза, галактоза и др.), олигосахариды (сахароза, мальтоза, лактоза) и перевариваемые полисахариды (крахмал, гликоген) являются основными источниками энергии, а также выполняют пластическую функцию (табл. 3.3). Неперевариваемые полисахариды , или пищевые волокна, играют в питании важнейшую роль, участвуя в формировании каловых масс, регулируя моторную функцию кишечника, выступая в качестве сорбентов (табл. 3.4). Разделяют нерастворимые полисахариды: целлюлоза, гемицеллюлоза; растворимые: каррагинаны, альгинаты, арабиногалактан и др. Именно растворимые полисахариды являются пробиотиками. К пищевым волокнам относят и не являющийся углеводом лигнин.
Таблица 3.4
Роль неперевариваемых полисахаридов (пищевых волокон) в питании

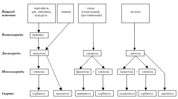
Перевариваемые углеводы в тонком кишечнике расщепляются до дисахаридов, а далее – до моносахаридов (рис. 3.2).
Всасывание моносахаров происходит путем облегченной диффузии и активного транспорта, что обеспечивает высокую их абсорбцию даже при низкой концентрации в кишечнике. Основным углеводным мономером является глюкоза, которая по системе воротной вене доставляется в печень, а далее или метаболизируется в ней, или поступает в общий кровоток и доставляется в органы и ткани.
Метаболизм глюкозы в тканях начинается с образования глюкозо-6-фосфата, который, в отличие от свободной глюкозы, не способен покидать клетку. Дальнейшие превращения этого соединения идут в следующих направлениях:
– расщепление вновь до глюкозы в печени, почках и эпителии кишечника, что позволяет поддерживать постоянный уровень сахара в крови;
– синтез депонируемой формы глюкозы – гликогена – в печени, мышцах и почках;

Рис. 3.2. Обмен пищевых растворимых углеводов (схема).
– окисление по основному (аэробному) пути катаболизма;
– окисление по пути гликолиза (анаэробного катаболизма), обеспечивающего энергией интенсивно работающие (мышечная ткань) или лишенные митохондрий (эритроциты) ткани и клетки;
– по пентозофосфатному пути превращений, происходящему под действием коферментной формы витамина в ходе которого генерируются продукты, используемые в синтезе биологически значимых молекул (НАДФ · Н2, нуклеиновых кислот).
Таким образом, метаболизм глюкозы может происходить по различным направлениям, использующим ее энергетический потенциал, пластические возможности или способность депонироваться.
Обеспечение тканей глюкозой, как энергетическим материалом, происходит за счет экзогенных сахаров, использования запасов гликогена и синтеза глюкозы из неуглеводных предшественников. В базальном (доабсорбционном) состоянии печень вырабатывает глюкозу со скоростью, равной ее утилизации во всем организме. Примерно 30 % производства глюкозы печенью происходит за счет гликогенолиза, а 70 % – как результат глюконеогенеза. Общее содержание гликогена в организме составляет примерно 500 г. Если нет экзогенного поступления глюкозы, его запасы истощаются через 12–18 часов. При отсутствии резервного гликогена в результате голодания резко усиливаются процессы окисления другого энергетического субстрата – жирных кислот. Одновременно увеличивается скорость глюконеогенеза, направленного в первую очередь на обеспечение глюкозой головного мозга , для которого она является основным источником энергии.
Синтез глюкозы происходит из аминокислот, лактата, пирувата, глицерина и жирных кислот с нечетной углеродной цепью. Большинство аминокислот способны быть предшественниками глюкозы, однако основную роль при этом, как сказано выше, играет аланин. Из аминокислотных источников происходит синтез примерно 6 % эндогенной глюкозы, из глицерина, пирувата и лактата соответственно 2 %, 1 % и 16 %. Вклад жирных кислот в глюконеогенез малозначим, поскольку лишь небольшой процент их имеет нечетное углеродное число.
В постабсорбционном состоянии печень из органа, вырабатывающего глюкозу, превращается в запасающий. При повышении концентрации глюкозы скорость ее утилизации периферическими тканями почти не изменяется, поэтому основным механизмом элиминации ее из кровотока является депонирование. Только небольшая часть избыточной глюкозы непосредственно участвует в липогенезе, который происходит в печени и в жировой ткани. Эти особенности углеводного метаболизма становятся значимыми при парентеральном введении высококонцентрированных растворов глюкозы.
Обмен глюкозы в мышцах по сравнению с печенью носит редуцированный характер. Ведь печень обеспечивает углеводами все органы и ткани, а мышцы работают в соответствии с принципом самообслуживания. Здесь происходит создание запаса гликогена в состоянии покоя и использование его и вновь поступающей глюкозы при работе. Запасы гликогена в мышцах не превышают 1 % от их массы. Основные энергетические потребности интенсивно работающей мускулатуры удовлетворяются за счет окисления продуктов обмена жиров, а глюкоза используется здесь в гораздо меньшей степени. В процессе гликолиза из нее образуется пируват, который утилизируют скелетные мышцы. При повышении уровня работы мышечная ткань вступает в анаэробные условия, производя пируват в лактат. Тот диффундирует в печень, где используется для глюкозного ресинтеза, а также может окисляться в миокарде, который практически всегда работает в аэробных условиях.
Регуляция содержания глюкозы в крови осуществляется гормонами: инсулином, глюкагоном, глюкокортикостероидами, адреналином, соматостатином. Инсулин играет ключевую роль в регуляции углеводного метаболизма, обеспечивая поступление глюкозы в клетку, активируя ее транспорт через клеточные мембраны, ускоряя окисление. Кроме того, он стимулирует гликогенообразование, липо– и протеиногенез. Одновременно тормозится гликогенолиз, липолиз и глюконеогенез. Глюкагон, наоборот, активирует процессы, ведущие к росту концентрации глюкозы в крови. Глюкокортикостероиды действуют в направлении гипергликемии, стимулируя процессы продукции глюкозы печенью. Адреналин усиливает мобилизацию гликогена. Соматотропный гормон увеличивает секрецию и глюкагона, и инсулина, что ведет как к увеличению депонирования глюкозы, так и к усилению утилизации. Соматостатин тормозит продукцию соматотропина и опосредованно сдерживает выработку инсулина и глюкагона.
Специфические превращения других перевариваемых углеводов по сравнению с глюкозой имеют меньшее значение, поскольку в основном их метаболизм происходит через образование глюкозы. Отдельное значение придается фруктозе, которая также является быстроутилизируемым источником энергии и еще легче, чем глюкоза, участвует в липогенезе. При этом утилизация не перешедшей в глюкозофосфат фруктозы не требует стимуляции инсулином, соответственно она легче переносится при нарушении толерантности к глюкозе.
Пластическая функция углеводов заключается в их участии в синтезе гликопротеинов и гликолипидов, а также возможности выступать предшественниками триглицеридов, заменимых аминокислот, использоваться при построении многих других биологически значимых соединений.
Жиры
Жиры (липиды), представленные в организме в основном триглицеридами (соединениями глицерина и жирных кислот), представляют собой наиболее важный энергетический субстрат. Благодаря высокой калорической "плотности" (в среднем 9 ккал/г, по сравнению с 4 ккал/г у глюкозы), жиры составляют более 80 % энергетических запасов в организме. Энергетическая ценность отдельных триглицеридов определяется длиной углеродных цепей жирных кислот, поэтому при использовании специализированных энтеральных и парентеральных продуктов их калорийность может быть ниже средней (например, у препаратов триглицеридов со средней углеродной цепью – 8 ккал/г). При нормальном питании жиры обеспечивают до 40 % от общей калорийности питания.
Жирные кислоты подразделяются на насыщенные и ненасыщенные (содержащие двойные химические связи). Источником насыщенных жирных кислот является преимущественно животная пища, ненасыщенных – продукты растительного происхождения.
Пищевая ценность жировых продуктов определяется их триглицеридным спектром и наличием других факторов липидной природы. Синтез насыщенных и мононенасыщенных жирных кислот возможен в организме человека.