Всего за 99.9 руб. Купить полную версию
Развитое турбулентное течение характеризуется наличием разномасштабных вихревых структур, способных оставаться когерентными (согласованно протекающими во времени и пространстве) на значительном расстоянии вниз по потоку.
Отметим, что несмотря на длительное изучение когерентных структур, оказывающих существенное влияние на дисперсию механической энергии, сдвиговые напряжения, аэродинамический шум, процессы горения и другие технически важные процессы, взаимодействие вихрей, механика их роста, трехмерные эффекты полей завихренности внутри структур и многие другие вопросы остаются открытыми.
Процесс перемешивания вещества струи с окружающей средой можно трактовать как его диффузию и вовлечение воздуха, происходящих посредством вихревого переноса. Экспериментально установлено, что граница, отделяющая однородную жидкость или газ струйного потока, резко выражена. Она искривляется крупными вихрями, а процесс перемешивания условно можно подразделить на два этапа: диффузия вещества струи и захват внешней среды крупными вихрями и последующее мелкомасштабное перемешивание в центральной части потока.
Струя как бы колеблется относительно своей осредненной границы из-за того, что вертикальная скорость и турбулентность, измеренные в фиксированной точке на некотором расстоянии от оси, имеют перемежающийся характер. Несмотря на это, осредненные по времени профили макроскопических величин, например, таких как скорость и температура являются гладкими и хорошо аппроксимируются дифференцируемыми функциями ( например, гауссовскими кривыми).
На Рис.3.1. схематично изображено движение струи в некоторой среде, сопровождающееся взаимным проникновением вещества потока в среду и среды в поток.

Рис.3.1. Схема взаимного проникновения вещества струи и окружающей среды в турбулентном потоке: 1 - турбулентный поток; 2 - зона смешения ( заштрихована ); 3 - окружающая среда; граница струи (__________) и ее мгновенные значения (.............).
Область интенсивного перемешивания диффузии примеси и вовлекаемого вещества имеет форму конического слоя ( на рисунке заштрихован), примыкающего к цилиндрическому ядру потока. Ос-ре дне иная граница струи - прямолинейная, мгновенная граница имеет перемежающийся вид и является когерентной структурой. Гребни этой структуры по мере развития течения увеличиваются в размерах и перемещаются вниз по течению.
В условиях знакопеременного направления относительного движения вихрей в турбулентном потоке, когда максимальные разрежения образуются попеременно на его разных сторонах, будет формироваться мгновенная граница потока в виде перемежающейся рельефной поверхности. Эта поверхность передвигается вниз по потоку вместе с некоторой охватывающей ее массой жидкости с некоторой скоростью ( Рис.3.1), зависящей от циркуляции вихря и расстояния до соседнего вихря [ 88 ].
Поперечная скорость вихревых неоднородностей Vrp определяется пульсационной скоростью v\'. Наличие сносящего ветрового потока приводит к его уширению, сглаживанию поверхностных гребней и увеличению продольной составляющей скорости Vrp. С другой стороны турбулентные движения атмосферы привносят свои пульсационные составляющие, приводящие к увеличению угла расширения потока. Детально эти процессы могут быть описаны только чрезвычайно сложной и громоздкой математической моделью, для которой остается проблематичным формулировка начальных и граничных условий.
Для решения инженерных прикладных задач диффузионные эффекты примесей в атмосфере могут с успехом быть решены при использовании понятия вовлечения, которое интегрально учитывает все перечисленные выше физические явления.
3.2. Параметры расширения струй и клубов
Как отмечалось выше, для описания процессов, происходящих в свободных турбулентных течениях, основным понятием является механизм диффузии или "вовлечения" окружающей жидкой или газообразной среды в выброс; граница потока деформируется крупномасштабными вихрями, а внутри - вихри мелкомасштабные широкого спектра размеров.
Процесс перемешивания внутреннего и внешнего течений происходит в два этапа: захват внешней среды большими вихрями и каскадное мелкомасштабное перемешивание в ядре потока.
Детальная теория механизма вовлечения дается в основополагающей работе Таунсенда [154], но упрощенно описанный выше механизм этого процесса дает представление о физике явления.
Для нахождения параметров расширения струйного потока будем исходить из геометрической интерпретации процесса нарастания его поперечного размера. Все работы, использующие понятие вовлечения, базируются на интегральном ( осредненном по поверхности контакта с окружающей средой по периметру контрольного элемента газа) поступлении вещества окружающей среды в турбулентный поток. Считается [5 - 14], что приток воздуха на внешней периферии контрольного элемента газа единичной длины (Рис. 3.1) равен вовлечению Е в струю, то есть
Е = ρе · L · w. (3.1)
где
L - длина внешней образующей поперечного сечения S ( для круглого сечения L = 2πR) ; w - скорость вовлечения внешнего воздуха в сечение S (среднее по длине Δl ).
Считается, что скорость вовлечения пропорциональна скорости вещества струи V, т.е.
w = а V
где а - коэффициент вовлечения.
В большинстве работ коэффициент а считается постоянным, однако в действительности это не так. Только в одном частном случае осесимметричной изотермической струи при отсутствии сносящего потока, как показывает опыт [11] это соотношение постоянно.
Соотношение w/V характеризует угол раствора струйного потока. Естественно, что оно должно зависеть от плотностей вещества струи и окружающей среды и от их степеней турбулентности. Рику и Сполдинг [96] экспериментально получили зависимость коэффициента вовлечения от плотности. Ими было получено соотношение
w / V = ω,
где ω = а (ρ/ ρе ) S.
По данным [12,13] а = 0,08 для осесимметричной струи и а = 0,22 - для струи линейной [14] при экспериментах в лабораторных условиях, что соответствует случаю покоящейся среды (штиль). В такой постановке в настоящее время решаются наиболее "продвинутые" задачи теории струй.
Выражение (3.1) при этом приобретает следующий вид:
![]()
где
- новый коэффициент вовлечения.
Вовлечение Е в форме (3.2) при записанных выше постоянных значениях коэффициента а уже учитывает неоднородность плотностей окружающей среды и струи и очевидно вполне приемлемо для лабораторных практически штилевых условий, но оно не зависит от динамических и метеорологических характеристик атмосферного воздуха, которые существенно влияют на турбулентный захват струей внешней среды, и поэтому не пригодно для описания процессов в реальной атмосфере. Зависимость вовлечения при такой записи от динамической активности внешней среды отсутствует и поэтому "одна из основных задач теории турбулентности" (как отмечается в [11]) пока остается не решенной до конца. Для ее решения следует положить С, переменным - связанным интегрально с пульсационными параметрами атмосферы.
Сохраним форму записи (3.2), предполагая однако, что С, (или а) не константа, а некоторый параметр, зависящий от степени турбулентности атмосферы или иначе от ее устойчивости. По классификации Пасквилла [15,50] атмосфера по характеру устойчивости может быть подразделена на 7 градаций или классов (А, В, С, D, Е, F, G), причем каждому классу можно поставить в однозначное соответствие угол расширения турбулентной струи. Докажем, что в такой постановке С, зависит от турбулизации атмосферы, т.е. от коэффициента расширения потока к.
Не нарушая общности, рассмотрим струйный поток плотности с круглого поперечного сечения, распространяющийся со скоростью V в неподвижной среде плотности ре. Как известно, он имеет вид расширяющегося прямоугольного конуса с переменным углом расширения β = arc tg k ( в случае неизотропного потока углы его расширения
βz = [φ\'2]1/2 в направлении оси Z
и βу = [θ\'2]1/2 в направлении оси Y,
где
φ\' и θ\' - пульсации угла вектора скорости в вертикальной плоскости вдоль соответствующих направлений ).
Будем вести рассмотрение элементарного газового объема струи, ограниченного нормальными к оси поперечными сечениями "1" и "2" и боковой поверхностью (Рис. 3.2).

Рис. 3.2. Схема вертикального осевого сечения элементарного газового объема струи ( на верхнем рисунке заштрихован ): "1" и "2" - контрольные сечения, ограничивающие элементарный газовый объем; 3 - приращение газового объема при движении потока от сечения "1" к сечению "2"; 4 - неизотермическая струя.
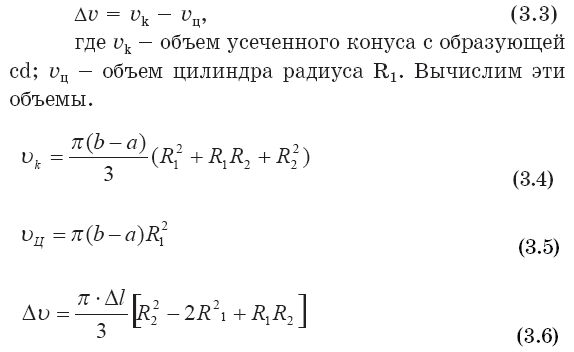
Так как длина контрольного объема Δl - мала, то внешнюю его поверхность, контактирующую с воздухом окружающей среды, можно считать прямолинейной конической. Ее образующая на этом рисунке - линия cd. Вычислим увеличение объема струи Av при ее развитии от сечения "1" к сечению "2". Из рисунка видно, что

Введем среднее или текущее значение радиуса усеченного конуса R и приращение радиуса AR по формулам: