Большинство солнечных элементов в солнечных модулях сделаны из дорогостоящего кремния. Как следствие сегодня еще довольно высока стоимость производства электроэнергии, получаемых с помощью солнечных батарей. Однако, предполагается, что уже через 5…6 лет – энергоресурсы, добытые с помощью солнца, будут продаваться по цене на 50 % ниже добываемой при помощи угля, природного газа и даже ядерного топлива электроэнергии. Соответственно рынок производства, услуг монтажа и обслуживания (ремонта) и эксплуатации солнечных батарей имеет очень большие перспективы.
1.4.6. Виды солнечных элементов и их применение для автономного энергоснабжения в быту
Электронных устройств на основе фотоэлементов очень много. Причем миниатюрные фотоэлементы, такие, как будут рассмотрены далее, имеют относительно малую мощность и, соответственно, малую стоимость.
Однако, для составления солнечной батареи, посредством которой можно будет без проблем зарядить сотовый телефон, прослушать новости по радиоприемнику, побриться портативной бритвой (и сделать другие полезные дела) уместно применять недорогие фотоэлементы и даже составлять из них солнечные батареи небольшой мощности. Как один из примеров рассмотрим устройство фонарика с "солнечным" элементом.
"Камень" для дачи с элементом солнечной батареи
На рис. 1.14 представлен внешний вид светильника в виде камня.

Рис. 1.14. Внешний вид светильника с элементом EL44
На рис. 1.15 представлен вид внутри с печатной платой устройства контроля зарядки.

Рис. 1.15. Вид на печатную плату (с залитой микросхемой) устройства контроля зарядки и бокс для пальчикового аккумулятора типоразмера АА
Такой "экзотический" фонарь хорошо использовать на практике для подсветки в ночное время пальмы, стоящей рядом с окном. Получается красиво.
Простой метод усовершенствования устройств с солнечными элементами
На рис. 1.16 представлен внешний вид декоративного светильника с четырьмя последовательно включенными элементами RS5415.5, пальчиковым аккумулятором 1400 мА/ч и устройством контроля зарядки.

Рис. 1.16. Декоративный светильник с 4-мя последовательно включенными элементами RS5415.5
В быту встречаются и другие конструкции, отличающиеся по внешнему виду (к примеру, предназначенные для "втыкания" (вертикального крепления) непосредственно в землю на дачном участке). Предназначение у разного вида светильников может быть различным, емкость аккумуляторов и их тип (а также мощность солнечной батареи) отличается в зависимости от конструкции, но принцип действия у всех один.
При ясной погоде с большой солнечной активностью (днем) устройство, с помощью фотоэлементов солнечной батареи преобразует солнечную энергию в электрический ток, который заряжает маломощные аккумуляторы. При наступлении темноты естественная солнечная активность снижается, зарядка аккумуляторов прекращается.
Внутренняя схема "чувствует" наступление сумерек, и разрешает мерцание светового элемента, которым является светодиод оранжевого свечения. Конструктивно светодиод выполнен в трубке из матовой пластмассы так, что кажется, как будто внутри корпуса фонаря мерцает свеча.
На рис. 1.17 представлена конструкция матовой трубки в корпусе фонаря, в которой "спрятан" светодиод оранжевого свечения.

Рис. 1.17. Конструкция матовой трубки со светодиодом оранжевого свечения
Благодаря конструктивным особенностям корпуса, удачным эстетическим решениям, а также электронной схеме устройства, управляющей светодиодом хаотичными пачками импульсов, удалось получить эффект мерцания свечи.
Прогресс в области новых световых элементов необратим. В 2000-х годах ХХ века в продаже имелись специальные лампы (рассчитанные под патрон Е27 и напряжение осветительной сети 220 В), которые производили аналогичный эффект мерцающей свечи благодаря инертному (неоновому) газу в колбе лампы.
Сегодня такой же эффект без затруднений можно получить от светодиода.
Стоимость подобных фонарей – светильников невелика и колеблется от 100 до 500 рублей. В России и ближнем зарубежье подобные светильники продаются в отделах электротоваров, сувениров и гипермаркетах.
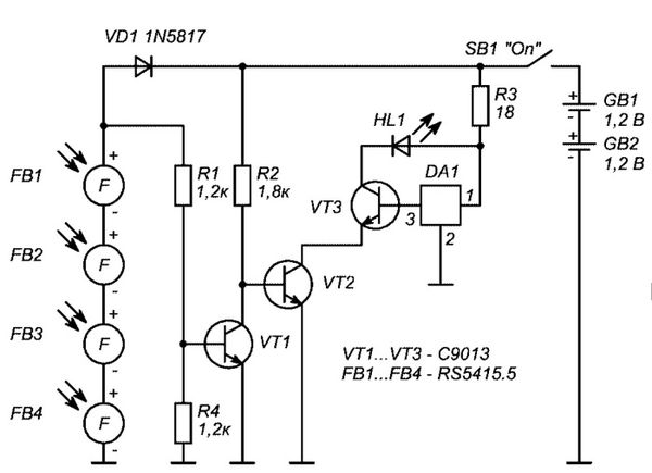
Рассмотрим электрическую схему устройства и ее основные элементы (на рис. 1.18).

Рис. 1.18. Электрическая схема фонаря с мерцающим светом и автоматической подзарядкой от солнечных батарей
Микросхема DA1 является конструктивно "залитой" и на печатной плате представляет собой каплю твердой композиции с тремя выводами. Функция этой микросхемы– выработка импульсов с хаотичной частотой следования и скважностью.
Как только на нее поступает питания с помощью замыкания электрической цепи включателем SB1, на выводе 3 DA1 "OUT" присутствуют хаотичные импульсы положительной полярностью амплитудой 1,5–1,6 В (при нормально заряженных аккумуляторах).
Ограничительный резистор R3 ограничивает ток через светодиод HL1, чем осуществляет энергосберегающую функцию устройства в вечернее время.
Импульсы хаотичного порядка с выхода микросхемы поступают в базу транзистора VT3, на котором реализован усилитель тока.
В свою очередь, на транзисторах VT1, VT2 собран фоточувствительный узел (фотореле), управляющее работой усилителя тока VT2 и светодиода HL1.
При ясной погоде или заметной солнечной активности пасмурный день (короче, говоря, в дневное время) солнечная батарея на элементах FB1-FB4 является генератором постоянного тока.
Максимальное суммарное напряжение на ее элементах (замеренное у катода диода VD1 и общего провода) не менее 3,4 В. Это напряжение поступает в базу транзистора VT1 (включенного вместе с VT2 по схеме Дарлингтона– с максимальным коэффициентом умножения напряжения) через делитель напряжения на резисторах R1, R4. То есть, пока светло, напряжение на солнечной батарее достаточно для открывания транзистора VT1, и, соответственно, запирания VT2. Через транзистор VT3 ток не течет, светодиод не мерцает.
Аккумуляторы GB1, GB2 соединенные последовательно, когда SB1 замкнут, заряжаются небольшим током через диод VD1, вторая функция которого – не допустить разряд аккумуляторов в темное время суток через элементы солнечной батареи.
В вечернее (темное) время суток, когда естественного освещения недостаточно для зарядки аккумуляторов, фотореле на транзисторах VT1, VT2 разрешает ток через транзистор VT3 светодиод HL1 мерцает, напоминая горение свечи. В этом случае через светодиод течет ток порядка 8 мА.
При погашенном светодиоде устройство практически не потребляет ток. Соответственно, хорошо заряженных аккумуляторов при условии свечения светодиода только в вечернее время и ночью (то есть ½ суток) было бы достаточно на трое суток (примерно, 88 час).
Однако, в дневное время аккумуляторы заряжаются, поэтому на практике время работы нового фонаря увеличивается намного и зависит (в основном) от солнечной активности в дневное время, то есть тока заряда аккумуляторов.
Как правило, фонарь устанавливают в комнате на окне, с тем, чтобы он лучше заряжался днем. На практике, устанавливать фонарь в глубину комнаты, а тем более в темные интерьеры нельзя, так как не удастся получить желаемый уровень зарядки аккумуляторов и заявленные в руководстве (инструкции по эксплуатации) возможности "бесконечной работы, так как ресурс светодиода составляет не менее 100000 часов" не соответствуют действительности. Конечно, не из-за светодиода, а просто устройство требует постоянной солнечной энергии для подзарядки, которую в темном углу или помещении будет неоткуда взять, да и аккумуляторы имеют не бесконечный цикл заряд– разряд.
Устройство комплектуется Ni-Сd аккумуляторами типа АА с номинальным напряжением 1,2 В и емкостью 700 мА/ч. На рис. 10 представлен вид на монтаж с внутренней стороны корпуса оригинального светильника.