
Рис. 1.19. Вид на монтаж с внутренней стороны корпуса оригинального светильника
Рекомендации по улучшению работы устройства
Для улучшения работы устройства, включающего длительную бесперебойную работу в течении нескольких месяцев подряд (а не нескольких суток, как до доработки) необходимо сделать ряд простых изменений в схеме.
• Параллельно диоду VD1 установить еще два аналогичных диода увеличения тока заряда аккумуляторов. Главное, чтобы все диоды были аналогичными по марке и электрическим характеристикам.
• Аккумуляторы заменить на Ni-Mh (это продлит срок их полезной эксплуатации) в таком же корпусе АА, но с емкостью от 1400 мА/ч.
• Резистор R4 из схемы удалить. При этом фотореле будет срабатывать раньше, уже при минимальной освещенности и включать светодиод позже (в сумерки), что способствует более длительному заряду аккумуляторов, тем более с большей емкостью, чем штатные.
• Днем эксплуатировать (как уже было отмечено выше) фонарь лучше в максимально освещенных местах (к примеру, на окне), а к ночи, в преддверии романтического ужина можно переносить его уже вглубь комнаты, что придаст атмосфере человеческого общения романтичность и оригинальность.
Спектр применения устройства
Спектр применения в быту и на природе солнечных элементов и миниатюрных солнечных батарей на их основе весьма разнообразен.
К примеру, две-три пластины солнечных батарей, встроенные в плечевой ремень цифрового фотоаппарата или камеры, не позволят полностью зарядить АКБ устройства, но их вполне хватит на то, чтобы "подпитать" тот же аккумулятор и не позволить путешественнику остаться без возможности фотографировать на природе, вдали от цивилизации, где подзарядить миниатюрный АКБ попросту нечем, кроме естественных солнечных лучей.
Для этого ремень крепится к камере обычным способом. От него отводится небольшой провод, который подсоединяется к фотоаппарату через разъем для внешнего питания DC-out.
Такой ремень можно использовать для подзарядки аккумулятора в течение 6-10 часов при условии солнечной активности.
Аналогичным методом, имея с собой отдельные элементы или солнечную батарею в сборе, можно обеспечить работоспособность сотового телефона в условиях невозможности его зарядки традиционным способом – с помощью осветительной сети 220 В или автомобильной АКБ.
Солнечная батарея состоит из отдельных элементов, соединенных последовательно-параллельно.
Элемент RS5415.5 имеет напряжение 1,2 В, ток 22 мА. Такие элементы применяются в портативных устройствах радиоэлектронной техники, для миниатюрных светильников (на светодиодах) и зарядных устройств сотовых телефонов.
Правила эксплуатации несложны.
Проследите, чтобы в течение светового дня лицевая поверхность солнечного модуля не затенялась листвой деревьев или рядом стоящими объектами.
Модуль должен быть полностью освещен. Затенение хотя бы одного или двух элементов солнечного модуля в течение светового дня существенно снизит эффективность выработки энергии.
Кратковременное затенение не влияет на работоспособность солнечного модуля и не может привести к выходу его из строя, однако пропорционально увеличивает время зарядки. Время полной зарядки аккумуляторов при солнечном свете в средних широтах существенно зависит от времени года и емкости аккумулятора.
Необходимо содержать лицевую панель солнечного модуля в чистоте. Рекомендуется протирать лицевую сторону панели увлажненной тканью раз в месяц.
Хотя модуль выполнен в герметичном исполнении, необходимо предохранять его от механических повреждений (царапанья лицевой поверхности стекла острыми и абразивными предметами), а также от попадания влаги в соединительную коробку. Не допускайте разогрев выше +85 °C, и контакта модуля с парами вредных химических веществ (кислоты, щелочи, органические растворители).
Для обеспечения максимальной выработки электроэнергии и гарантированной работы солнечного модуля, старайтесь его ориентировать лицевой поверхностью на юг, с учётом расчётного угла к горизонту (угол зависит от широты местности), используя специальное крепление солнечного модуля.
В этом случае, в среднем за одни только сутки, модуль будет вырабатывать наибольшее количество электроэнергии.
Глава 2
"Автоматические" устройства для автономного размещения
2.1. Устройство для автоматизированного полива цветов
Тем из читателей, кто выращивает цветы на своих участках или в домашних условиях, не надо рассказывать о пользе этого увлечения. Большинство людей делает это по велению души. В последнее время даже стали проводить конкурсы и выявлять победителей в соревнованиях "Чей балкон краше?".
Некоторые цветоводы имеют много свободного времени и с удовольствием наблюдают за ростками часами, другие ограничены во времени и могут посвятить любимому занятию только несколько минут в день.
Самым главным при взращивании растений и поддержании уже взрослых декоративных цветов является создание соответствующего микроклимата – поддержание и постоянный контроль влажности почвы, окружающего воздуха и солнечных ванн. И если создать благоприятный климат окружающей температуры воздуха и дозировать солнечную энергию относительно просто – установив горшок с цветком в соответствующее место в интерьере квартиры, то поддержание влажности почвы требует ежедневного и тщательного внимания. А между тем, процесс полива можно автоматизировать, собрав и включив простое в повторении электронное устройство, схемы которого представлены на рис. 2.1 и 2.2.

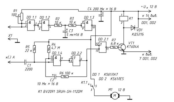
Рис. 2.1. Электрическая схема дозатора и контроля влажности почвы устройства автоматического полива

Рис. 2.2. Электрическая схема таймера (задержки выключения) на 1 час
Устройство состоит из трех частей, электрически взаимосвязанных между собой. Части устройства и их функциональная взаимосвязь отражены на рис. 2.3.

Рис. 2.3. Блок схема устройства автоматического полива растений
Контроллер влажности почвы в постоянном режиме измеряет сопротивление почвы между контактами датчика влажности R и выдает на выходе управляющий сигнал – низкий уровень напряжения, если почва засушлива и требует увлажнения.
Таймер – устройство выдержки времени – выдает на выходе положительный управляющий импульс с периодичностью один раз в час.
Дозатор полива вместе со схемой совпадений сравнивает сигналы управления от предыдущих блоков и включает исполнительное устройство – электродвигатель, нагнетающий воду из резервуара в том случае, когда оба этих сигналы имеют низкий логический уровень.
Электродвигателем управляет исполнительное реле К1, рассчитанное на напряжение 12 В, и коммутирующее ток до 3 А.
2.1.1. Принцип работы устройства
На логических элементах микросхемы DD1.1, DD1.2 К561ЛА7 собран сигнализатор влажности. Перед этим узлом стоит важная задача – сигнализировать о сухой почве и не допустить ее переувлажнения, так как в последнем случае это может погубить цветы. Поэтому система полива должна включаться на короткие промежутки времени, с постоянным контролем состояния влажности почвы.
Контакты Х1 изготовлены из металлических спиц (применяемых также для вязания) длиной 30 см – каждая. Контактные проводники припаиваются к спицам с помощью припоя ПОС-61 (или аналогичного) и флюса. Проводники от датчиков-спиц выполнены гибким монтажным проводом МГТФ-0,8 и имеют длину не более 50 см каждый.
Большая длина проводников к датчику приведет к ложным срабатываниям логических элементов микросхемы DD1.1 и DD1.2. Переменный резистор R1 необходим для регулировки чувствительности узла, осуществляющего контроль влажности почвы. Перед первым включением движок R1 устанавливают в среднее (по схеме) положение. Датчики – спицы помещаются в почву цветочного горшка на глубину до 20 см.
Пока почва сухая, она имеет большое сопротивление электрическому току (несколько десятков МОм).
Сопротивление переменного резистора R1 меньше этого значения, поэтому на выводах 1 и 2 логического элемента DD1.1 присутствует сигнал высокого логического уровня. На выводе 3 DD1.1 будет низкий уровень (так как элемент включен как инвертор), а на выводе 4 элемента DD1.2 присутствует вновь высокий уровень. Благодаря этому напряжению заряжается оксидный конденсатор С3, который необходим для инерции срабатывания узла контроля влажности.
Когда С3 зарядится до напряжения 4…6 В (несколько секунд) на выходе элемента DD1.3 окажется низкий уровень напряжения – он поступит на узел сравнения напряжений, собранный на элементе DD2.1. Элемент DD2.1 (ИЛИ с инверсией) согласно таблице истинности выдаст на выходе (вывод 11) управляющий сигнал высокого логического уровня, если на входах (выводы 12 и 13 DD2.1) будет сочетания двух низких уровней (в любом другом случае сигнал на выводе 11 будет иметь низкий уровень, транзистор заперт, электродвигатель М1 не работает).