• широкие возможности по автоматической регулировке номиналов выходных вторичных напряжений посредством воздействия на первичные цепи ВЧ-преобразователя.
Рассмотрим несколько примеров структурных схем построения ИИП в сети 220 В, 50 Гц.
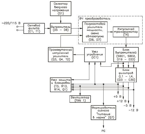
Блок-схема электронных узлов импульсного источника питания с несколькими выходными напряжениями представлена на рис. 1.1.
Выпрямленное, отфильтрованное и стабилизированное напряжение подается в нагрузку с выхода вторичных цепей источника питания. В импульсных источниках для бытовой радиоаппаратуры во вторичной цепи формируются четыре номинала постоянных напряжений и особый служебный сигнал "питание в норме". Мы рассмотрим его в следующих разделах. Оригинальное наименование этого сигнала - POWERGOOD, или сокращенно PG.
Значения вторичных напряжений и допустимые уровни их возможных отклонений от номиналов приведены выше. Вторичные каналы обладают различной токовой нагрузочной способностью. Самая большая нагрузка падает на вторичный канал напряжения +5 В. При этом максимально возможный ток по каналу зависит от общей мощности источника питания.

Рис. 1.1. Блок-схема электронных узлов ИИП
1.1.2. Варианты схемотехники вторичных цепей ИИП
В предельных режимах эксплуатации источника питания токовая нагрузка по каналу "+5 В" имеет значение, когда ток измеряется в десятках ампер. На выпрямительных элементах в этом случае происходит выделение значительной тепловой мощности.
Для повышения общего КПД источника и улучшения работы его теплового режима в импульсных преобразователях применяются матрицы на основе диодов Шоттки.
Эти диоды обладают улучшенными импульсными рабочими характеристиками, что способствует снижению временного интервала нахождения обоих выпрямительных диодов в проводящем состоянии во время изменения полярности импульсного напряжения. Прямое падение напряжения на них не выше 0,6 В.
Параллельно каждому из диодов в сборке SBD1 подключены демпфирующие RC-цепочки, снижающие уровень паразитных колебаний, возникающих на фронтах импульсов. К выводам обмоток W4 и W5 трансформатора подключен пропорционально интегрирующий фильтр на элементах R33 и С21. В схеме выпрямителей каналов +12 и -12 В применяются обычные диоды с улучшенными импульсными характеристиками. С помощью пропорционально интегрирующего фильтра R33, С21 происходит "затягивание" фронтов импульсов и создаются более благоприятные условия для переключения диодов как в сборке SBD2, так и диодов D21 и D22. В течение увеличенного фронта импульса происходит восстановление полного обратного сопротивления диодов.
К выходу стабилизированного напряжения +12 В подключен вентилятор блока питания, используемый для охлаждения металлических радиаторов, на которых установлены силовые транзисторы Q5, Q6 и диодные сборки выпрямителей SBD1 и SBD2. На общем теплоотводе-радиаторе могут устанавливаться элементы с различными напряжениями на корпусе. Поэтому все компоненты крепятся на радиаторах через электроизолирующие теплопроводящие прокладки.
Для улучшения теплового контакта с радиатором дополнительно применяется теплопроводящая паста, изготовленная на основе кремнийорганических соединений.
С точки соединения катодов диодов сборки SBD2, выхода выпрямителя канала +12 В, снимается импульсное напряжение, и через диод D18 подается на емкостный фильтр на элементах С17, С18 и R31. Выход этого фильтра соединяется с выводом IC 1/12 внутреннего питания микросхемы ШИМ-преобразователя.
Представленное схемотехническое решение (см. рис. 1.2) реализации вторичных цепей импульсных источников питания не является единственным.
Разнообразие наблюдается в выполнении схем выпрямителей и в использовании дополнительных интегральных стабилизаторов для поддержания постоянного уровня напряжения в каналах с наименьшей токовой нагрузкой. Дополнительные стабилизаторы устанавливаются в канале -5 В.
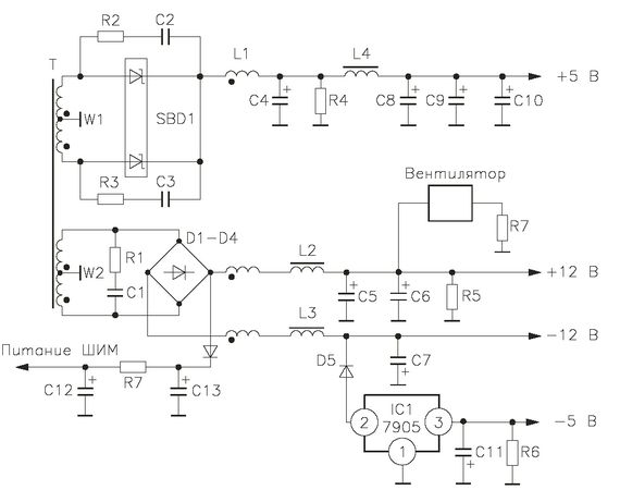
На рис. 1.2 представлен вариант принципиальной схемы вторичной цепи импульсного источника питания.

Рис. 1.2. Другой вариант электрической схемы вторичной цепи ИИП
Схема имеет ряд особенностей, по сравнению с рассмотренной выше. Вторичная цепь также содержит две вторичные обмотки W1 и W2 трансформатора Т. Средняя точка каждой из них соединена с общим проводом вторичной цепи. Обмотка W1 полностью используется только для формирования напряжения +5 В. Остальные вторичные напряжения получают после выпрямления и преобразования исходного импульсного напряжения обмотки W2. Причем фильтрация отрицательных напряжений производится общей цепью Г-образного индуктивно-емкостного фильтра на элементах LI, L3, С7.
Для обеспечения групповой стабилизации вторичных напряжений в схему фильтра введен дроссель L1, который содержит три обмотки, намотанные в одном направлении на общем магнитопроводе.
Две обмотки дросселя L1 включены в цепи фильтрации напряжений +5 и +12 В, третья - в цепь сглаживающего фильтра отрицательных напряжений.
В канале фильтрации напряжения +5 В использованы два последовательно соединенных Г-образных фильтра. Первый включает в себя обмотку дросселя L1 и конденсатор С4, параллельно которому установлен балансный резистор R4.
Второй фильтр образован дискретным дросселем L4 и группой электролитических конденсаторов С8, С9 и СЮ. Стабилизация напряжений вторичной цепи производится слежением за состоянием выходного уровня канала +5 В.
1.1.3. Особенности двухполупериодных схем выпрямителей
Силовой трансформатор Т4 источника, выполненного по принципиальной схеме (см. рис. 1.3), имеет две вторичные обмотки.
По определению, принцип работы трансформатора основан на законе электромагнитной индукции. В первичной обмотке под действием напряжения в сердечнике наводится магнитный поток, пропорциональный этому напряжению, который, в свою очередь, наводит электродвижущую силу (ЭДС) самоиндукции во вторичных обмотках. ЭДС, наводимая во вторичных обмотках, прямо пропорциональна количеству витков этих обмоток. Трансформатор служит для преобразования переменного тока одного напряжения в переменный ток другого напряжения с преобразованием мощности и при неизменной частоте.
Каждая полная вторичная обмотка состоит из двух полуобмоток. Точка их соединения подключена к общему проводу вторичной цепи питания. Одна вторичная обмотка используется для получения напряжений +5 и -5 В, вторая является источником напряжения для каналов +12 и -12 В.
Вторичные обмотки силового трансформатора Т4 нагружены на двухполупериодные диодные выпрямители.
Импульсные источники питания компьютеров всех модификаций во вторичных цепях используют двухполупериодные выпрямительные схемы.
Такое инженерное решение обеспечивает симметричное распределение нагрузки обоих транзисторов усилителя мощности. Работа транзисторов в идентичных режимах исключает развитие неконтролируемых процессов, возникающих вследствие разбалансирования нагрузки с постепенным разрушением структуры сначала одного транзистора, а затем и другого.
Каждый выпрямитель выполнен по однотипной схеме на основе пары диодов, соединенных с выводами вторичных обмоток.