Всего за 104.9 руб. Купить полную версию

Разумеется, внедрив "быстрое решение", можно подумать над идеальным решением. Но совесть ваша уже спокойна: на данный момент вы сделали то, что смогли. Как сказал генерал Паттон: "Хороший план, реализованный сегодня, лучше идеального плана, реализованного завтра" [29] .
• "Это одна из важнейших проблем. Просто так, с кондачка, ее не решить". Почему-то считается, что у серьезных задач не может быть простых решений. Наверное, возникает когнитивный диссонанс: "Если это так легко исправить, то почему мы не сделали этого раньше?"
Может быть, вам и не удастся быстро устранить причину, лежащую в основе серьезной проблемы, но хотя бы чем-нибудь помочь пользователю надо как можно быстрее [30] .
• "Все равно скоро все поменяем, поэтому сейчас нет смысла заниматься этой проблемой". Это одна из самых популярных отговорок. Ссылаясь на грядущий редизайн, люди пытаются оправдать свое нежелание прямо сейчас заниматься устранением проблем. Может быть, разработчики и смогут смириться на какое-то время с недостатками своего сайта, но будут ли пользователи с этим мириться? А что, если редизайн отложится или вовсе отменится?
Если у вашего сайта есть серьезные проблемы с юзабилити, надеяться на грядущую переделку нельзя: надо начинать с ними бороться сразу после обнаружения. Лучше пожалеть, что труд оказался напрасным, если вдруг новая версия сайта все-таки будет выпущена. Во-первых, если вы все сделали правильно, то затратили на это минимум усилий. Во-вторых, вспомните древнюю мудрость: "Делай, что должен, и будь, что будет".
• "Кажется, это будет клудж [31] какой-то". Я терпеть не могу это слово – оно такое уродливое и неприятное! Конечно, не очень здорово плодить временные решения, ставить заплатки на живую нитку. Но, согласитесь, залепленная скотчем дыра на штанах все же лучше, чем просто дыра.
• "Сейчас нам не до этого. У нас нет времени". На внедрение идеального решения вам действительно может не хватить времени, но, чтобы подкрутить там и сям гайки, много времени не нужно. Для того мы и составляли список из десяти насущных проблем, сортировали их по степени критичности и обсуждали, ничего не пропуская, чтобы теперь работать над действительно САМЫМ ВАЖНЫМ. Так что варианта "ничего не делать" у нас нет, а нужно либо спешить, либо придумать, как быстро облегчить положение наших пользователей.
Вот вам два совета, которые помогут найти простейшее решение проблем.
• Отлаживайте, а не переделывайте.
• Избавляйтесь от лишнего.
Отлаживайте, а не переделывайте
Когда пытаешься придумать, как решить проблему с юзабилити, всегда есть соблазн внести больше исправлений, чем нужно: изменить дизайн всего сайта, переделать главную страницу, систему навигации и регистрации. "А-а-а-а! Кошмар! Вообще все надо переделывать!"
Спокойно. На самом деле достаточно лишь отладить определенные вещи.
Вернитесь в начало этой главы и скажите, разве я обещал, что вы сможете избавить пользователя от всех проблем? Нет, я лишь сказал, что вам вполне по силам избавить его от проблем, замеченных в ходе тестирования.
...
Девять преимуществ отладки перед редизайном
1. Отлаживать дешевле.
2. Отладка требует меньше усилий.
3. Отладка не гробит жизни, не разрушает семьи и неспособна поставить крест на карьере.
4. Небольшие изменения можно внедрить гораздо быстрее.
5. Вероятность внедрения небольших изменений гораздо выше.
6. Занимаясь тотальной переделкой, можно случайно сломать то, что пока еще работает.
7. Большинство людей плохо воспринимают все новое, поэтому редизайн вызывает только раздражение.
8. Редизайн подразумевает внесение множества изменений, что влечет за собой соответствующие сложности и риски.
9. В редизайн вовлечено много народу, и для его осуществления надо постоянно проводить совещания.
Пожалуй, хватит.
Я специально обращаю ваше внимание на этот нюанс, потому что слишком часто замеченные недостатки пытаются устранить слишком глобальными методами: "Ах, у пользователя возникли трудности с этим пунктом меню. Наверное, наша система меню никуда не годится и надо ее полностью переделать".
Я все прекрасно понимаю, идея редизайна всегда выглядит так заманчиво: начнем новую жизнь, все на этот раз сделаем как надо…
Отладка – это не столь романтичное занятие, оно не приносит достаточного удовлетворения. Это все равно что чинить старую машину вместо приобретения новой. (Да, вам не светит вдохнуть "запах нового сайта".)
Но у отладки, как видите, есть ряд преимуществ.
Но в чем же суть этой "отладки"?
Отладка подразумевает внесение небольших изменений, это тонкая настройка, которая порой проводится в несколько этапов, методом проб и ошибок.
Применительно к веб-сайтам это зачастую означает подбор размера шрифтов, внешнего вида и взаимного расположения элементов.
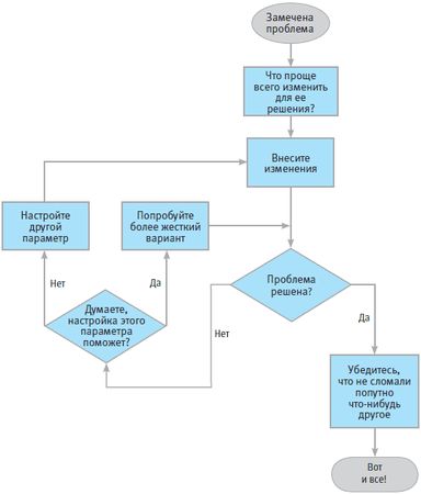
Вот как проводится отладка (на следующей странице этот процесс изображен в виде блок-схемы).
1. Начинать следует с самого простого изменения, способного устранить проблему.
2. Если оно не помогло, примените более жесткий вариант того же изменения. Например, если вы увеличили что-нибудь, но проблема осталась, попробуйте увеличить еще больше. Настраивайте выбранный параметр, пока не добьетесь нужного результата или пока не станет очевидно, что эти изменения проблему не решат.
3. Не отчаивайтесь: прежде чем задумываться о редизайне, попробуйте настроить какой-нибудь другой параметр.
4. Постоянно следите за тем, чтобы не испортить случайно то, что нормально работает. Не пытайтесь "заодно" исправить что-нибудь еще. Как в одной песенке поется, "того не вылечишь, кто не больной".

Избавляйтесь от лишнего
Пытаясь решить проблему с юзабилити, многие норовят обязательно чем-нибудь дополнить свою продукцию: если пользователь не понял инструкцию, надо повесить еще парочку; если в тексте трудно найти нужное слово, добавить еще пару абзацев; если пользователь не заметил чего-нибудь нужного, сделать цвет понасыщенней, шрифт пожирнее, размер побольше.
Между тем зачастую лучшим решением оказывается как раз обратное: избавление от излишеств.
Все очень просто: причина проблемы нередко кроется в том, что на странице и так слишком много всего. Она содержит тонны мусора, абсолютно не востребованного пользователями: избыток слов, картинок, мулечек и фишечек очень усложняет поиск нужных элементов.
Сдержите свой первый порыв "срочно что-нибудь добавить". Лучше подумайте, что можно убрать.
Как сказал Антуан де Сент-Экзюпери: "Создатель понимает, что достиг совершенства, не тогда, когда больше нечего добавить, а когда больше нечего убрать".
ЧАВО
Но ведь иногда все-таки нужен редизайн?
Редизайн? О, да. Мы свой, мы новый мир построим. Может быть.
Было время, когда периодическая глобальная смена дизайна считалась необходимой. Это было так же модно, как ежегодно выпускать новые модели автомобилей. Вообще-то никто не ожидал, что они будут лучше прошлогодних, просто эти – новые, а те – старые. Однако сейчас в мире веб-дизайна наметилась другая тенденция. От глобального и решительного редизайна переходят к поэтапным, постепенным изменениям, затрагивающим отдельные модули, а не весь сайт. Наиболее жестко по этому поводу высказался Джаред Спул, который заявил, что не встречал в своей жизни ни одного удачного глобального редизайна.
Как понять, помогла ли отладка? Надо ли для этого во времяследующего тестирования предложить участникам те жезадания?
Я привык считать, что проверять внесенные изменения при следующем тестировании действительно необходимо. Перефразируя Рональда Рейгана, я говорил: "Отлаживай, но проверяй".
Если для исправления недостатков, замеченных при тестировании, пришлось достаточно сильно изменить сайт, лучше проверить полученный эффект, выдав в следующий раз то же задание.
Но на самом деле такие "перепроверки" устраивать приходится не так уж часто, поскольку во многих случаях эффективность внесенных изменений вполне можно проверить самостоятельно. Просто посмотрите на обновленную страницу и спросите себя, осталась проблема или ушла. Это нетрудно. (О, тут можно ввернуть мое любимое: "Подумаешь, бином Ньютона!")
Обычно все сразу становится ясно. Если же вас одолевают сомнения, воспользуйтесь одним из следующих вариантов.
• Проведите "экспресс-тестирование в коридоре". Вам нужно проверить очень конкретные вещи, например: "Раньше пользователи не замечали боковую навигационную панель. Интересно, заметят ли они ее теперь, когда она стала более выпуклой?" Попросите любого, кто подвернется под руку, выполнить небольшое задание, которое поможет вам получить ответ на свой вопрос. Не забудьте, что пользователь должен комментировать вслух свои мысли и действия.