Aliyev Ibratjon Xatamovich - All sciences. №6, 2022. International Scientific Journal стр 3.

Книгу можно купить на ЛитРес.
Всего за 340 руб. Купить полную версию
Шрифт
Фон

A little earlier, back in the 1930s, the results of his experiments and observations on the reservoirs of the Zarafshan oasis and the Ferghana Valley were the basis for the development of methods for combating malaria and acclimatization of gambusia fish imported from the southern states of the USA. In 1942, based on the material of the first studies of the complex of crustaceans of the rice fields of the Fergana Valley, he defended his PhD thesis, and became the head of the Department of Zoology and General Biology of the Fergana Pedagogical Institute, which he led for more than 40 years.

In the 1950s, while in the doctoral program of the ZIN of the Academy of Sciences of the Russian Federation, he continues an extended study of the reservoirs of the Fergana Valley, closely cooperates with colleagues from the Institute of Botany, the Institute of Zoology of the Academy of Sciences of Uzbekistan, as well as with scientists from the ZIN and other academic institutions. In 1958, he successfully defended his doctoral dissertation in ZINA on the hydrobiology of the reservoirs of the Fergana Valley. The typology of rice fields developed by him became the basis for the development of rice farming in the countries of Southeast Asia, where, in addition to rice, commercial fish is also obtained on the basis of the method developed by him.

In 1960, he received the academic title of professor and organized the opening of a postgraduate course in the specialty "hydrobiology" at the Department of Zoology and General Biology of the Fergana Pedagogical Institute. During the period of operation of this scientific school, 26 candidate dissertations on hydrobiology and ichthyology of reservoirs of Uzbekistan, Azerbaijan, Kazakhstan, Kyrgyzstan, Tajikistan, Turkmenistan and Karakalpakstan, as well as 4 doctoral dissertations on fish fauna were defended under his direct supervision. At the same time, he oversees the activities of the Department of Hydrobiology and Ichthyology of the Institute of Zoology of the Uzbek Academy of Sciences.

In 1968, A. Mukhamediev was elected an academician of the Academy of Sciences of the Republic. From that moment on, he begins large-scale activities within the entire region of Kazakhstan and the Central Asian republics: he is elected chairman of the regional branch of the Ichthyological Commission of the Ministry of Fisheries of Russia, chairman of the Uzbek branch of the Hydrobiological Society, as well as a member of other scientific divisions of the All-Union Academy of Sciences; at the same time, he was the regional coordinator of the UNESCO international program "MaB" for countries Central Asia.

In 1968-1988, Academician Auliyakhon Mukhamediev was the main initiator of the traditional conferences "Biological foundations of Fisheries in Kazakhstan and the Republics of Central Asia", which greatly contributed to the expansion of scientific relations of the Department of Zoology and General Biology of the Pedagogical Institute with the Faculty of Biology of Moscow State University, with ZIN, the Institute of Evolutionary Morphology and Ecology of Animals and with the Baikal Limnological Station of the Russian Academy of Sciences, with Kazan and Tomsk State Universities, with the Institute of Hydrobiology of the Academy of Sciences of Ukraine, academic Institutes of Uzbekistan, Azerbaijan, Tajikistan, Turkmenistan, with the Kazakh Scientific Research Institute of Fish Farming, Kazakh State University, Issyk-Kul Biological Station of the Academy of Sciences of Kyrgyzstan, Osh Pedagogical Institute (now Kyrgyz-Uzbek University), as well as with many scientific institutions and universities.

Based on the results of scientific research, he developed the basics of the theory of zooplankton transport by air masses, as well as the provisions of the typology of reservoirs in Central Asia. He has published more than 125 scientific papers, including such monographs as "Hydrobiology of reservoirs of the Ferghana Valley", "Crustaceans of reservoirs of the Ferghana Valley", as well as textbooks "A short course in invertebrate Zoology" and "Invertebrate Zoology" (published in the state language) have not lost their significance today.

His scientific ideas and developments will undoubtedly serve the cause of organizing a cluster of fish farming, creating a digital economy of Uzbekistan and will contribute to increasing the scientific prestige of our country at the world level. So, the brilliant scientist and researcher ended his life on October 22, 1988, leaving a huge contribution to the amazing zoological science, serving as a real example for all future generations.

Mukhammadiev Muzaffar Auliyakhanovich,Candidate of Biological Sciences, Associate Professor of the Department of Zoology and General Biology, Faculty of Natural Sciences, Fergana State University.

PHYSICAL SCIENCES

USING THE PROPERTIES OF AN IDEAL FLUID IN SMALL HYDROPOWER

Abdurakhmonov Sultonali Mukaramovich


Candidate of Physical and Mathematical Sciences, Associate Professor of the Faculty of Computer Design Systems of the Fergana Polytechnic Institute


Ferghana Polytechnic Institute, Ferghana, Uzbekistan

Аннотация. Большие гидроэнергетические установки чаще всего используют изначальную конструкцию создания платины для увеличения напора входящей жидкости, что приводит к увеличению общего выхода энергии. В статье рассмотрено теоретическое предположение об использовании подобного метода увеличения скорости самого потока при помощи свойства идеальной жидкости из закона Бернулли и формулы Торричелли.

Ключевые слова: водный поток, напор, ускорение, скорость свободного падения.

Annotation. Large hydropower plants most often use the original design of creating platinum to increase the pressure of the incoming liquid, which leads to an increase in the total energy output. The article considers a theoretical assumption about the use of such a method of increasing the velocity of the flow itself using the properties of an ideal fluid from Bernoullis law and Torricellis formula.

Keywords: water flow, pressure, acceleration, free fall velocity.

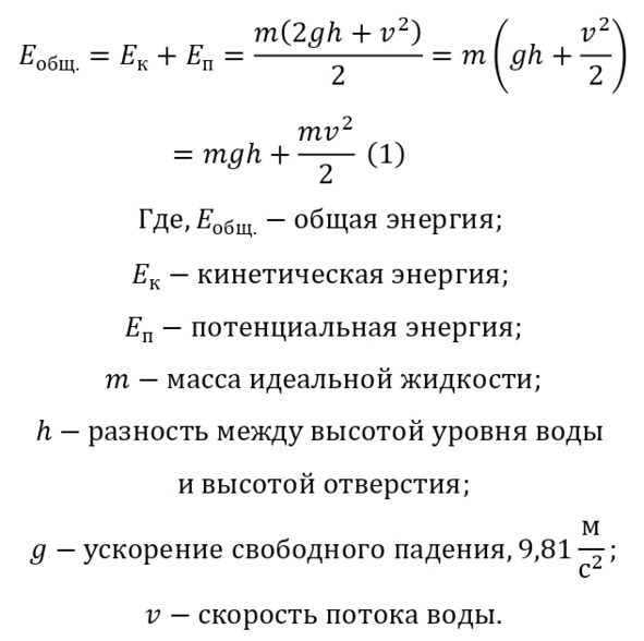
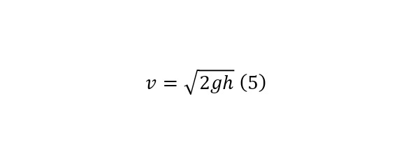
For large hydropower plants, technologies for creating dams are often predominant, where water is brought to a state close to static in relation to the total volume, after which water is passed into a channel located as low as possible below the water level. The presence of such a fluid input allows the mass to be given additional velocity due to the potential energy, which is converted into kinetic energy.

The proof of this statement follows the relation (1), from which both the potential energy (2) and the kinetic energy (3) can be deduced, then if they are equal (4), we can conclude for the velocity (5).







But in order to indicate the relation of this conclusion not only to ordinary bodies with high density, that is, to solids, but also to liquids, it is enough to cite Bernoullis formula (6), which is quite valid for liquids and the conclusion of the same formula from it (78).





From this, it is possible to obtain a secondary additional vector, which most often prevails and makes it move under the pressure of the water itself, and the vector of the inflow velocity into the reservoir itself is most often extinguished. But when the situation is with conventional small hydropower plants, the situation is different here, since the braking capacity of the available small volume in the «dam» is not so high and is determined by the coefficient of friction of water on water, so to speak. That is, each segment, the reduction occurs precisely by the specified energy coefficient (9).

Ваша оценка очень важна

0
Шрифт
Фон

Помогите Вашим друзьям узнать о библиотеке

Скачать книгу

Если нет возможности читать онлайн, скачайте книгу файлом для электронной книжки и читайте офлайн.

fb2.zip txt txt.zip rtf.zip a4.pdf a6.pdf mobi.prc epub ios.epub fb3