Aldzhanov Vadim - IT Architecture from A to Z: Theoretical basis. First Edition стр 11.

Шрифт
Фон

Benefits:

• Implementing IT asset standards simplifies providing an organization staff with IT assets;

• It facilitates the implementation and maintenance of IT infrastructure, and increases the level of the organization’s information security.

Deficiencies: Relatively high cost and dependence on the manufacturer/supplier.


Using a random manufacturer implies use of recommendations instead of hardware and software standards within the organization.

Benefits: Relatively low cost and promptness in procurement of IT assets.

Deficiencies:

• The process of providing an organization staff with IT assets is more sophisticated and takes longer;

• It complicates the implementation and maintenance of IT infrastructure, and

• reduces the level of the organization’s information security.


Recommendations for selection:

The first licensing option is recommended is recommended to organizations with close integration and dependence of business and Information Technology or a large number of employees.


Licensing strategy

The licensing strategy determines the approach to licensing methods. The following options can be considered:


Using an “Enterprise” license agreement with the annual software update. Licensing is an ongoing IT process.

Benefits:

• Greater flexibility of licensing.

• Maintaining the high level of IT infrastructure and information security due to using updated versions of systems and solutions.

• Systems are upgraded smoothly, with no surges in requirements of IT, human resources or time.

Deficiencies: Relatively high cost.


Purchasing commercial off-the-shell retail versions with no software update. Licensing “upon request”.

Benefits: A relatively cheaper option.

Deficiencies:

• Less freedom in licensing.

• The level of maintaining IT infrastructure and information security is reduced due to using not the most updated versions of systems and solutions.

• Systems are upgraded in jumps (every three, four years), and require additional IT resources, people, and time.


Recommendations for selection:

The first licensing option is recommended to organizations with close integration and dependence of business and Information Technologies.


The strategy of building engineering systems

“On premise” and “Hybrid” solutions demand to determine the engineering system requirements. The engineering systems requirements for may include:

• Physical requirements for the premises of the data center, server room, data cabinets etc.

• Requirements for a Structured Cabling System (SCS).

• Requirements for redundancy, reservation and so on.


Testing strategy

Testing is one of the important elements when building an IT architecture. Testing questions have to be identified at the design stage. There are the following platforms:

•“Test or Development” is a platform with individual IT services deployed which is used to develop services or adjust IT service elements.

•“Pre-production” is a smaller “Production” platform containing all the components of the IT architecture. It is used to test the interaction of IT services and allows emulating troubleshooting, estimating performance, and so on.

•“Production” is a platform with detailed computing resources providing IT services.


Recommendations for selection:

Various solutions can be implemented depending on the business requirements and the organization’s financial capacity. A detailed description is further discussed in this guide.


Redundancy strategy

Defining the redundancy level of IT infrastructure components indicates the requirements for duplication of components. It can be reviewed as follows:

• Components of engineering systems (channels and communication cables, switching racks, etc.). Reservations (duplication or redundancy) at the level of critical elements, such as:

• Channels and communication cables (two or more in different stacks),

• Excessive number of operating points (ensures the organization growth and backup).

• Device components (server, switch, and so on). Duplication at the level of critical elements such as:

•Processors (two or more),

• RAM (two or more),

• HDD (two RAID1hard drives + one backup)

• Network cards and adapters (two cards with one or more ports)

• Power supply units (N+N or N+1)

• IT service components. Backup at the device level and the type of their inclusion. For example:

• Two servers in a failover cluster

• Two servers performing the same function (two domain controllers)

• Two servers performing different functions in the normal mode, but can assume the neighboring function in the case of a failure (File server and print server. In case of failure, one can install the function on a neighboring server).

• Geographically separated devices within the site. Allocating a pair of devices in different racks, rooms, or buildings within the same site.

• Geographically separated devices at the site level. The allocation of a pair of devices on different sites.


Determining the backup level depends on the business criticality of failure or downtime. It is analyzed within Risk Management, formalized in documents on equipment standards.


Backup and Archiving Strategy

Backup systems and archiving IT infrastructure may define the following requirements:

• System components must be installed on dedicated physical elements (servers, storage, and so on)

• Backup and archiving systems on the same components can be combined.

• Access rights to (automatic) backup accounts should not provide an opportunity to delete data or overwrite them.


Backup building strategy

Backup component is one of the important elements when building an IT architecture. It relates to the information security, fault tolerance and recovery. The fault tolerance can be as follows:

• Fault tolerance at component redundancy level;

• Fault tolerance at the level of duplicating elements;

• Fault tolerance within the site;

• Fault tolerance with geographically distributed site.

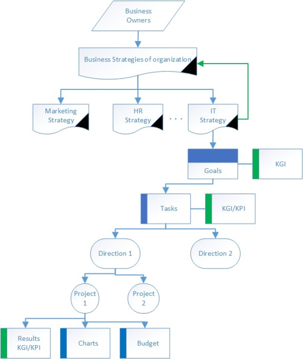
Approaches for Enterprise Architecture Implementation

When designing company’s architecture, one should not start with developing a strategic architecture. The “Top-Down” approach (Strategic Architecture Segment Architecture Solution Architecture) is certainly the most widely spread and has many benefits:

• The general development vector of the organization is understandable.

• Less confusion on the segment and solution level.

• General rules and approaches are implemented at the organization level, and then spread to the segments and solution level.

• Common information systems and services are reusable within the company at the segment and decision level.


“Enterprise Strategy”


The main idea is the movement from “Generic-to-specific”, as well as continuous improvement of the IT architecture is based on business requirements. However, other approaches are also available:

“Bottom – Up” (Solution Architecture Segment Architecture Strategic Architecture), i.e. from the solutions of specific architecture design to strategic architecture. The company starts with a solution architecture. Before the project commences, the solution is being worked out and described. Then come higher levels of Enterprise Architecture. This method allows get a quick value from the Enterprise Architecture methods. However, there is a likelihood of dispersal of various architectural solutions without a strategic architecture foundation. It will take time and resources to bring them to a common denominator.

Ваша оценка очень важна

0
Шрифт
Фон

Помогите Вашим друзьям узнать о библиотеке

Скачать книгу

Если нет возможности читать онлайн, скачайте книгу файлом для электронной книжки и читайте офлайн.

fb2.zip txt txt.zip rtf.zip a4.pdf a6.pdf mobi.prc epub ios.epub fb3