Морозов Владимир - Невербальная коммуникация. Экспериментально-психологические исследования стр 6.

Шрифт
Фон

В теоретическом понимании соотношения мышления и речи утвердилось представление о речи как механизме мышления. В настоящее время накапливается все больше данных, свидетельствующих о важной роли невербальных и подсознательных механизмов психики в процессах мышления (Спиркин, 1972; Рамишвили, 1978; Симонов, 1988; Горелов, 1985), связанных в значительной мере с деятельностью «немого» правого полушария головного мозга. В этом смысле оправдываются, по-видимому, высказывания Л. Фейербаха, писавшего: «Мыслить – значит связно читать евангелие чувств» (Избр. философ. произв., 1955, т. I, с. 238).

Проблема невербальной коммуникации имеет большое значение не только в системе общения «человек – человек», но и в системах «человек – машина» (т. е. в области инженерной психологии), в частности – в решении сложнейших научно-технических вопросов автоматического распознавания речи (Ли, 1983; Морозов, 1991a), идентификации и верификации личности говорящего (Рамишвили, 1981; Женило, 1988; Пашина, Морозов, 1990), психологического контроля эмоциональных состояний человека-оператора, работающего в стрессовых условиях (Речь и эмоции, 1975; Речь, эмоции, личность, 1978; Фролов, 1987).

Наконец, особым, весьма важным и в то же время далеко не разработанным аспектом является изучение невербальной коммуникации как основы художественного творчества (Эйзенштейн, 1980; Михалкович, 1986), в частности в области музыкального искусства (Теплов, 1947; Морозов, 1977, 1988, 1994a; Назайкинский, 1972; Медушевский, 1993; Смирнов, 1990; Холопова, 1990; Гусева и др., 1994; Чередниченко, 1994; Жданов, 1996; и др.). Если слово адресуется к сознанию человека, к его рационально-логической сфере, то невербальная информация, доминирующая в большинстве видов искусства, – к эмоционально-образной сфере человека и к его подсознанию (Морозов, 1992; Гребенникова и др., 1995). На этой важной психофизиологической закономерности основана огромная убеждающая сила искусства и в то же время – в этом слабость нашей пропагандистской практики, апеллировавшей в большинстве своих политических лозунгов и агитации к вербальной системе психики.

В этом смысле искусство как специфическая форма невербальной коммуникации является могущественным средством не только эстетического воспитания, но и нравственно-идеологического формирования личности, средством эффективной пропаганды любых идеологических позиций. Иными словами, искусство как инструмент воздействия на психику может быть употреблено как во благо, так и во зло в зависимости от намерений автора и исполнителей.

Все сказанное свидетельствует о том, что невербальная коммуникация является междисциплинарной комплексной проблемой, охватывающей многие области теоретических и прикладных наук.

1.3. Классификация видов невербальной коммуникации

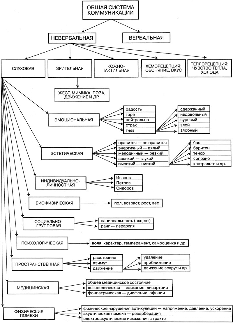
Существуют разные подходы к классификации видов НК. На рисунке 1 представлена наиболее полная классификация, построенная по принципу максимального приближения к природной сущности НК, т. е. учитывающая ее полисенсорную природу (разные сенсорные субканалы), основные, наиболее значимые виды невербальной информации (эмоциональная, эстетическая, индивидуально-личностная, биофизическая, социально-типологическая, пространственная, психологическая, медицинская, о характере физических помех) с примерами их разновидностей и общая иерархическая структура НК в системе речевого общения.

2 Особенности невербальной коммуникации по сравнению с речью

В звуке голоса, в глазах и во всем облике говорящего заключено не меньше красноречия, чем в выборе слов.

Ф. де Ларошфуко

Невербальная экстралингвистическая коммуникация обладает целым рядом особенностей, принципиально отличающих ее от вербальной лингвистической коммуникации, что и дает основание выделить ее в особый информационный канал общей системы коммуникации. Особенности эти следующие:

• полисенсорная природа НК, т. е. реализация ее одновременно через разные органы чувств (слух, зрение, обоняние и др.);

• эволюционно историческая древность по сравнению с вербальной речью;

• независимость от семантики речи (слова могут значить одно, а интонация голоса – другое);

• значительная непроизвольность и подсознательность;

• независимость от языковых барьеров;

• особенности акустических средств кодирования;

• особенности психофизиологических механизмов восприятия (декодирование мозгом).


Рис. 1. Классификация основных видов невербальной коммуникации в системе речевого общения


Ниже приводятся краткие характеристики указанных особенностей НК.

2.1 Полисенсорная природа невербальной коммуникации

Одной из важнейших особенностей НК является то, что она осуществляется с участием разных сенсорных систем: слуха, зрения, кожно-тактильного чувства, хеморецепции (обоняние, вкус), терморецепции (чувство тепла – холода). Каждая из этих сенсорных систем, или анализаторов информации внешнего мира, состоит из трех основных частей: периферической (рецепторной), проводниковой (чувствительный нерв) и центральной, т. е. соответствующих областей мозга, где информация внешнего мира, воспринятая рецепторами, преобразуется (декодируется) в зрительные, слуховые, кожно-тактильные, обонятельные, тепловые ощущения и представления. Центральные области или центры разных сенсорных систем размещены в разных областях мозга (коры головного мозга и подкорки), т. е. пространственно разделены (слуховые – в височной области, зрительные – в затылочной и т. п.).

В процессе речевого общения через слух передается та часть невербальной информации (НИ), которая представлена в звуке голоса говорящего или поющего, т. е. в особенностях фонации (интонация, тембр и т. п.). Через зрительный анализатор передаются сопровождающие речь особенности кинесики (Birdwhistell, 1970), т. е. мимики, жестов, поз, телодвижений говорящего. Слух и зрение, называемые дистанционными сенсорными системами, являются важнейшими в процессе общения и ориентации человека во внешнем мире. При этом, несмотря на то что зрением воспринимается большая часть информации внешнего мира (около 80 %), значение слуха для формирования интеллектуальной сферы человека гораздо существеннее. Это связано с формированием через слух речевых центров Брока и Вернике (см. ниже), обуславливающих возможность для человека овладеть звуковой речью, абстрактно-символическими формами мышления и познания. Сравнительные исследования слепых и глухонемых детей подтверждают эту точку зрения. Использование глухими жестовых и мимических форм общения – кинетическая речь – не компенсирует в полной мере развитие второй сигнальной системы и необходимого уровня интеллектуального прогресса.

Кожно-тактильное чувство (осязание) имеет важное значение при дефиците зрительного восприятия (ориентация в темноте и особенно при отсутствии зрения у слепых). В последнем случае возможно формирование информационной связи со слепым с помощью дактилографии – восприятия буквенных и других знаков, выполненных в осязаемой форме (например, выпуклые контуры), считываемых поверхностью ладони или пальцами (Ярмоленко, 1961). К кожной рецепции принадлежит и тепловое чувство (терморецепция), имеющее существенное значение при ориентации в окружающем мире. Жизненно важное значение терморецепции заключается, в частности, в том, что она стоит на страже организма, предупреждая о разрушительных для него воздействиях жары или холода.

Ваша оценка очень важна

0
Шрифт
Фон

Помогите Вашим друзьям узнать о библиотеке

Скачать книгу

Если нет возможности читать онлайн, скачайте книгу файлом для электронной книжки и читайте офлайн.

fb2.zip txt txt.zip rtf.zip a4.pdf a6.pdf mobi.prc epub ios.epub fb3