Екатерина Александровна Вавилова - Все науки. 6, 2022. Международный научный журнал стр 5.

Книгу можно купить на ЛитРес.
Всего за 360 руб. Купить полную версию
Шрифт
Фон

В 19681988 годы академик Аулияхон Мухамедиев был главным инициатором традиционных конференций «Биологические основы рыбного хозяйства Казахстана и республик Средней Азии», которые в немалой степени способствовали расширению научных связей кафедры зоологии и общей биологии пединститута с биологическим факультетом Московского государственного университета, с ЗИН, Институтом эволюционной морфологии и экологии животных и с Байкальской лимнологической станцией РАН, с Казанским и Томским государственными университетами, с Институтом гидробиологии Академии Наук Украины, академическими Институтами Узбекистана, Азербайджана, Таджикистана, Туркмении, с Казахским научно-исследовательским институтом рыбоводства, Казахским государственным университетом, с Иссыккульской биологической станцией Академии Наук Кыргызстана, Ошским педагогическим институтом (ныне Киргизско-узбекским университетом), а также со многими научными учреждениями и вузами.

На основе результатов научных изысканий он разработал основы теории переноса зоопланктона воздушными массами, а также положения типологии водоёмов Центральной Азии. Им опубликовано более 125 научных работ, среди которых такие монографии, как «Гидробиология водоёмов Ферганской долины», «Ракообразные водоёмов Ферганской долины», а также учебники «Краткий курс зоологии беспозвоночных» и «Зоология беспозвоночных» (изданные на государственном языке) и сегодня не утратили своей значимости.

Его научные идеи и разработки несомненно послужат делу организации кластера рыбоводства, создания цифровой экономики Узбекистана и будут способствовать повышению научного престижа нашей страны на мировом уровне. Так, гениальный учёный и исследователь завершил свой жизненный путь 22 октября 1988 года, оставив огромный вклад в удивительной зоологической науке, служа настоящим примером для всех будущий поколений.

Мухаммадиев Музаффар Аулияхонович,Кандидат биологических наук, доцент кафедры «Зоологии и общей биологии» факультета естественных наук Ферганского государственного университета.

ФИЗИЧЕСКИЕ НАУКИ

ИСПОЛЬЗОВАНИЕ СВОЙСТВА ИДЕАЛЬНОЙ ЖИДКОСТИ В МАЛОЙ ГИДРОЭНЕРГЕТИКЕ

Абдурахмонов Султонали Мукарамович


Кандидат физико-математических наук, доцент факультета систем компьютерного проектирования Ферганского политехнического института


Ферганский политехнический институт, Фергана, Узбекистан

Аннотация. Большие гидроэнергетические установки чаще всего используют изначальную конструкцию создания платины для увеличения напора входящей жидкости, что приводит к увеличению общего выхода энергии. В статье рассмотрено теоретическое предположение об использовании подобного метода увеличения скорости самого потока при помощи свойства идеальной жидкости из закона Бернулли и формулы Торричелли.

Ключевые слова: водный поток, напор, ускорение, скорость свободного падения.

Annotation. Large hydropower plants most often use the original design of creating platinum to increase the pressure of the incoming liquid, which leads to an increase in the total energy output. The article considers a theoretical assumption about the use of such a method of increasing the velocity of the flow itself using the properties of an ideal fluid from Bernoullis law and Torricellis formula.

Keywords: water flow, pressure, acceleration, free fall velocity.

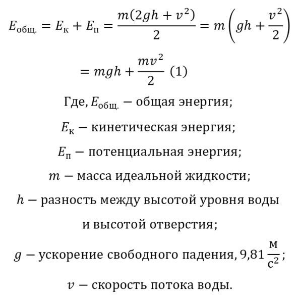
Для больших гидроэнергетических установок часто преобладающими являются технологии создания плотин, где вода приводиться в близкое к статичному по отношению к общему объёму состоянию, после чего вода пропускается в канал, расположенный максимально низко под уровнем воды. Наличие такого ввода жидкости позволяет придавать массе дополнительную скорость благодаря потенциальной энергии, которая превращается в кинетическую.

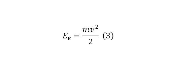
Доказательством этого утверждения следует соотношение (1), из которого можно вывести как потенциальную энергию (2), так и кинетическую (3), далее при их равенстве (4), можно сделать вывод для скорости (5).







Но, чтобы указать на отношение этого вывода не только к обычным телам с высокой плотностью, то есть к твёрдым, но и к жидкостям, достаточно привести формулу Бернулли (6), вполне справедливую для жидкостей и вывод из неё этой же формулы (78).

Ваша оценка очень важна

0
Шрифт
Фон

Помогите Вашим друзьям узнать о библиотеке

Скачать книгу

Если нет возможности читать онлайн, скачайте книгу файлом для электронной книжки и читайте офлайн.

fb2.zip txt txt.zip rtf.zip a4.pdf a6.pdf mobi.prc epub ios.epub fb3