Боходир Хошимович Каримов - Все науки. 4, 2022. Международный научный журнал стр 6.

Книгу можно купить на ЛитРес.
Всего за 160 руб. Купить полную версию
Шрифт
Фон

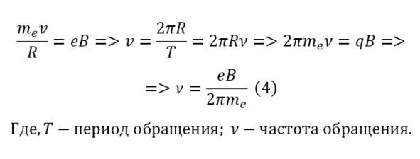
Следующий вид источников СВЧ-источники действуют как следующая стадия ВЧ-источников. Изначально, в небольшую полость вводят газ  на первую ступень с давлением порядка 0,1 Па. Затем в этот газ направляется поток электронов из обычного термоэлектронного источника, но эти электроны введены в резонанс на их ларморовской частоте. То есть электроны введены в магнитное поле и совершают вращение по силе Лоренца, равной центробежной силе (1.3).



Где уместно введение следующих преобразований (1.4).



Откуда можно вычислить ларморовскую частоту (1.5).



Из этого следует, что можно определить ларморовскую частоту для определённого магнитного поля, тем самым увеличивая энергию частиц. Таким образом слабые электроны увеличивают свою энергию, что позволяет ионизировать больше газа на первой ступени, соответственно вводя завихрения. Далее следует вторая ступень, на которую поступает уже колодная плазма с энергией 1 кэВ, предварительно откачивая ненужные остатки газа в 2 ступени.

На первой ступени до этого частота была порядка 16 ГГц. При этом холодная плазма диффундирует в обдирочную ступень. Далее эта плазма поступает на вторую ступень, где частота уже меньше и достигает 8 ГГц, но плазма там приобретает большую энергию, то есть там уже горячая плазма с энергией порядка 10 кэВ с давлением порядка 105 Па плазмы. Эта плазма находиться в небольшой ловушке, где уменьшается концентрация магнитного поля, то есть создаётся своеобразная граница, которую ионы и иные заряженные частицы покинуть не могут. Соответственно, в системе имеется свой вакуумный насос, система откачки и вывод порционно самой плазмы в ускоритель, то есть экстрактор.

Сами ловушки не только на конце, то есть на экстракторе, и в начале второй ступени, но также и между этапами первой ступени действуют и называются символично «пробка-трон». Эти ловушки представляют собой два магнитных зеркала, расположенные по краям блокирующей области, создавая поля соленоидов и мульти-полюсные поля, где нулевое поле расположено на самой оси ловушки. Такие источники называются благодаря использованию явления резонанса в циклическом вращении электрон-циклотронно-резонаторными источниками или ЭЦР-источниками, и как было показано имеют две стадии ионизации.

И если в первом имеется высокое давление 0,1 Па, то во втором плазма диффундирует и давление понижается до 105 Па. И ещё одной хорошей стороной ЭЦР-источника является получение многозарядных ионов. Даже не смотря на свои большие размеры и габариты, такие источники действительно обеспечивают большую степень ионизации и действуют на циклотронах с постоянными токами, хотя и ограничены большими импульсами этих током.

В результате, остаётся описать последний, лазерный источник ионов. Его принцип довольно прост и основывается на том, что мощный или точнее юстировочный лазер направляется через отражатель на лазер второго этапа, ярким примером такого лазера является карбонатный или CO2-лазер. Излучение из карбонатного лазера отразившись от зеркало направляется на цилиндрическую мишень, и огромная концентрация энергии излучения, соответственно с использованием ряда оптических фокусирующих систем, приводит к образованию плазмы. К примеру, карбонатный лазер действует на диапазоне инфракрасного излучения  10,6 мкм и этого вполне достаточно из-за высокой интенсивности.

Остаётся лишь вывести полученную плазму благодаря соленоиду и магнитным ловушкам, соответственно сфокусировав, а далее используя вывод, направить в сам ускоритель. Но при вводе самого газа, в структуре самой мишени используя и азот, не только кислород, для получения плазмы. При этом разряд соответственно поперечный, то есть образованное первоначальное излучение из первого лазера во вторичном лазере возбуждает свободные электроны, придавая им энергию, к примеру в молекулах азота, далее соударение молекул азота и карбоната приводит к заселению уровней и высвобождению новых электронов.

Таким образом на саму пластину подаётся импульс порядка 20 кВ, а давление в самой камере 102 Па, что можно считать одной из самых низких необходимых уровней вакуума среди источников. И чтобы убедиться в том, что энергия этого потока способна создать плазму, достаточно указать, что общая энергия, направленная на эту мишень, составляет 10 МВт и только небольшое пятнышко диаметром 0,5 мм направляется 10 Дж энергии. Соответственно, плотность энергии уже равняется 108 Вт/мм2, что приводит к испарению 1017 атомов.

Ваша оценка очень важна

0
Шрифт
Фон

Помогите Вашим друзьям узнать о библиотеке

Скачать книгу

Если нет возможности читать онлайн, скачайте книгу файлом для электронной книжки и читайте офлайн.

fb2.zip txt txt.zip rtf.zip a4.pdf a6.pdf mobi.prc epub ios.epub fb3