Дмитрий Атланов - СТОП-диагностика. Системная Телесно- Ориентированная Психо-диагностика стр 17.

Шрифт
Фон

Отсюда понятно, что врать нельзя! Нельзя врать себе  если не хочешь испытать боль. Нельзя врать другим  если не хочешь причинить боль им. Общество неукоснительно наказывает лгунов именно за это  напряжение. Избыточную энергию, деформацию.

Ещё раз: Боль  это энергия. Энергия  это разность потенциалов. Разность возникает между реальностью и картинкой, образом этой реальности. Разность возникает между образами реальности и словами, эту реальность описывающими. Это все энергия. Она суммируется и накапливается, пока не пробьет защитные барьеры и не сбросится на тело, выражая себя в этой реальности через деятельность, направленную на изменение этой реальности, изменение своего положения в этой реальности. Ну, или выражая себя через болезнь  напряжение в теле, живущее самостоятельной жизнью и формирующее собственную реальность.

Куда и как сбрасывается энергия, где скапливается напряжение? Та самая разность потенциалов, которая при своем переизбытке вызывает боль, или хотя бы зуд? Первый и простой ответ: на двигательные центры в ЦНС и через них на мышцы ткани тела.

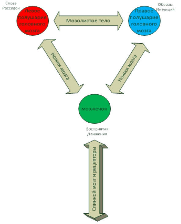
Здесь помещу картинку:


Схема ЦНС


Появление энергии, избыточного напряжения, возбуждения в ЦНС является следствием нарушения равновесия, дисбаланса, противоречивой информации на разных отделах ситемы. Дисбаланс, разность потенциалов внутри любой пары элементов вызовет энергетический поток.

Возникновение напряжения=энергии=разности=искажения сигнала на любой из стрелок, означающих информационные потоки (сигналы) в центральной нервной системе, сбрасывается в периферийную нервную систему и многообразно напрягает тело. Хорошо, если возникновение напряжения переменно и постоянно изменяется по источнику и характеру. Это ведет к постоянному многообразному возникновению самых разных потребностей и стремления к их удовлетворению. Но если происходит устойчивое рассогласование между управляющими центрами? Если человек оказывается в ситуации невозможности или неспособности реализовать возникающее напряжение? Правильно: оно накапливается в теле и ведет, в итоге, к нарушению функционирования тела, мышечному напряжению, нарушению кровотока, нарушению проводимости нервных путей, возникновению в теле зон гипо- и гипералгезии (зон повышенной и пониженной болевой чувствительности) и, как общий итог, к возникновению и развитию боли и болезни. При этом в принципе неважен источник такого напряжения. Для нашего мышления и нашего мозга вся информация о мире существует в виде потока импульсов и в принципе безразличен источник этих импульсов: слова, образы, движение (сигналы от рецепторов, органов восприятия в том числе)  все это один поток импульсов. Весь этот поток обрабатывается и направляется совершенно единообразным способом.

Кроме непосредственно импульсов, передающихся по проводам нервной сети, организм имеет ещё один контур управления: гормональный. Надо понимать и помнить, что любая эмоция, помимо нервно-психической энергии имеет и гормональную составляющую. Проще сказать, любая эмоция  это комбинация гормонов.

Если у человека есть стойкие гормональные изменения, то у него будет и стойкий нервно-психический эмоциональный фон. Он склонен «застревать» в том или ином психоэмоциональном состоянии. Если человека мучают резкие перепады настроения, то и гормональный фон у него отличается нестабильностью и слишком резко колеблется вслед за функциональной активностью желез внутренней секреции.

Но существует и обратная связь. Если человек умеет управлять своим психоэмоциональным состоянием, то он получает возможность обратного воздействия на эндокринную и нервную системы организма.

Мы не всегда помним, что практически каждой крупной железе эндокринной системы соответствует близко расположенный нервный узел. Электрическая активность в котором, и магнитные импульсы при этом образующиеся, оказывают непосредственное воздействие на активность соответствующей железы. Стойкое возбуждение в том или ином узле вызовет стойкое возбуждение или активацию эндокринной системы. Поскольку это система, то изменение активности любого её элемента приведет к изменению состояния всей системы и, соответственно, локальный, но постоянный раздражитель вызывающий сбой в работе одного узла или центра приводит к возникновению системного изменения и, соответственно, в ряде случаев системного заболевания, которое невозможно вылечить, воздействуя на симптомы и сохраняя источник деформации.

Ваша оценка очень важна

0
Шрифт
Фон

Помогите Вашим друзьям узнать о библиотеке

Скачать книгу

Если нет возможности читать онлайн, скачайте книгу файлом для электронной книжки и читайте офлайн.

fb2.zip txt txt.zip rtf.zip a4.pdf a6.pdf mobi.prc epub ios.epub fb3