Прапион Медведева - Онтологика и коммуникация  2021 стр 12.

Книгу можно купить на ЛитРес.
Всего за 309.9 руб. Купить полную версию
Шрифт
Фон

Среди менеджеров устоялась традиция делать некий аукцион: вначале описывают проект, люди пишут, кто за сколько какую часть сделает (тимлид может писать за свою группу). Менеджер по итогам обсуждает с заказчиком сроки и цену, а среди подавших заявки отбирает тех, кто больше нравится.

Думаю, это описание было довольно легко прочитать. Оно составлено на естественном языке, который знают и понимают все. Вы можете как-то его интерпретировать и понимать (необязательно абсолютно верно и полно  это ведь маленький кусочек текста), оно состоит из слов, которые вы понимаете (при этом, если бы я показала этот текст своей бабушке, мне все же пришлось бы пояснить значение некоторых слов). От вас я ожидаю, что пояснений к словам не требуется.

С картой так бы не вышло. Если бы вы попытались прочитать карту без условных обозначений, вы бы наверняка сделали это на очень интуитивном уровне (этот объект вроде ближе, чем тот; а этот кажется темнее  наверное он плотнее).


Как происходит интерпретация:

Читаете текст, исходя из своего опыта полезных интерпретаций подобных выражений. Некоторое количество возможных трактовок вы автоматически отбрасываете; для каждой отдельной фразы трактовок довольно много, но для текста в целом  поменьше (каждая следующая фраза отсеивает массу трактовок предыдущей). Затем выбираете из нескольких оставшихся интерпретаций. Скорее всего вы так же представляете себе какой-то смысл того, что написано.

Вытаскиваете неявный способ интерпретации из контекста, который окружает описание.

Справляетесь как-то, но не особо отслеживаете, как именно. В случае с картой  если вы посмотрите на нее без легенды, то вероятнее все как-то интерпретируете (очень базово, на уровне «дальше  ближе»), а может быть потом интерпретируете получше. Но вряд ли задумаетесь, что именно и как именно вы сделали.

В том случае, когда инструкция по интерпретации не дана явно, интерпретация, как правило, происходит очень быстро или не происходит вообще.

Инструкция для интерпретации может быть не дана явно вам, но дана явно вашему соседу. Так устроена передача зашифрованных сообщений. И я сейчас не только об общепринятом понятии шифра и его использовании. Бывает еще, что изначально инструкция не давалась никому, но кто-то из прошлых сообщений и контекста его уже вывел, а кто-то нет, и говорящий знает, кто.

Вы наверняка можете представить, как что-то подобное происходит в контексте вашей профессиональной деятельности  когда два разных сотрудника очень по-разному реагируют на одну и ту же фразу, адресованную группе людей. У них нет явной инструкции, которая была бы четко между всеми проговорена, как интерпретировать то или иное сообщение, поэтому каждый интерпретирует сообщение (и затем реагирует на него), исходя из своего собственного контекста.

Практически во всех случаях устную речь приходится интерпретировать как придется: люди, говоря на естественном языке или на языке семантического сообщества, в котором находятся, не выдают инструкций, как их нужно понимать. Наоборот, когда люди выдают такие инструкции, это часто звучит необычно. Например: «я бы хотел чтобы ты сделал Х, и когда я говорю Х, я имею в виду ».


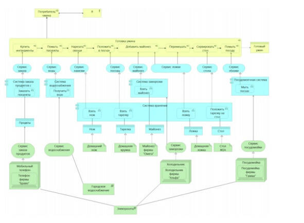
Описание, которое не прочитать без инструкции



Описание, составленное на языке ArchiMate.

ArchiMate  язык моделирования архитектуры предприятия для поддержки описания, анализа и визуализации архитектуры внутри и за пределами бизнес-процессов. Обычно и в дополнение к самому ArchiMate люди специально договариваются о стиле моделирования, чтобы добиться однозначности понимания. То есть получается язык, в котором закреплены условные обозначения (известные, опубликованные), плюс локальные договоренности и соглашения о моделировании, принятые конкретной группой людей.

Если вы этим языком не пользуетесь в работе, то вы ничего не поймете. И составитель описания вряд ли рассчитывал, что его будет читать непрофессионал, и даже профессионал не разделяющий его стиль моделирования, поэтому не дал к этому описанию легенды (условные обозначения ArchiMate знают те, кто моделирует на этом языке, а его стиль моделирования знает получатель описания).


Описание, которое само себя интерпретирует

Ваша оценка очень важна

0
Шрифт
Фон

Помогите Вашим друзьям узнать о библиотеке

Скачать книгу

Если нет возможности читать онлайн, скачайте книгу файлом для электронной книжки и читайте офлайн.

fb2.zip txt txt.zip rtf.zip a4.pdf a6.pdf mobi.prc epub ios.epub fb3