Valeriy Sterkh - Apocalypse. Millennium. Chiliasm and Chillegorism стр 2.

Книгу можно купить на ЛитРес.
Всего за 280 руб. Купить полную версию
Шрифт
Фон

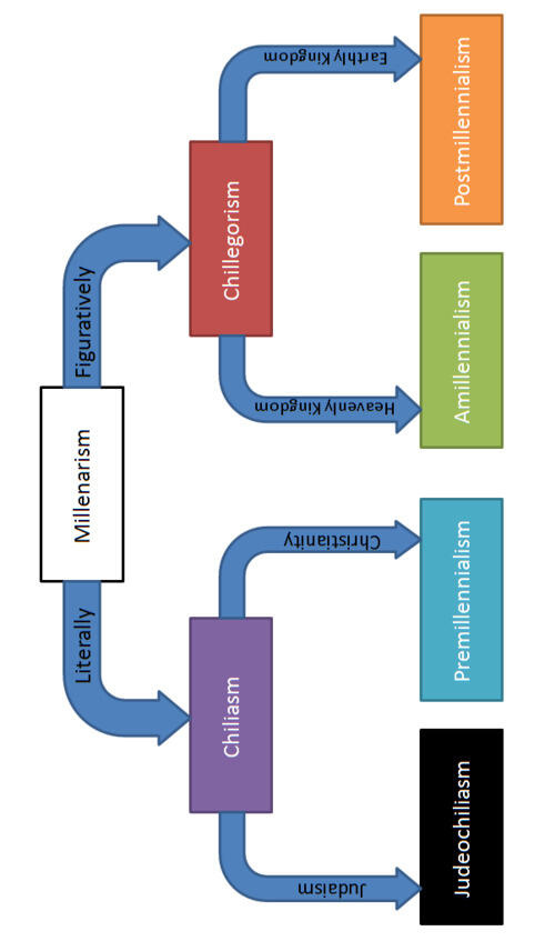
Amillenarism or Amillennialism (Lat. mille  one thousand; a is a negation prefix)  a type of Chillegorism which teaches that there will be no millennial reign of the righteous on earth. Amillennarists interpret the thousand years symbolically to refer either to a temporary bliss of souls in heaven before the general resurrection, or to the infinite bliss of the righteous after the general resurrection.


PS1. In modern theology, there is a tradition of using the term Chiliasm or Millennialism mainly in relation to the teachings that imply a literal interpretation of Rev 20:14. We will retain the same terminology here to avoid confusion. Also, a new term Chillegorism (i.e. allegorical Chiliasm) is introduced as a general concept of Postmillenarism and Amillenarism.


PS2. Some authors writing on the topic use these terms incorrectly, often confusing them with each other (especially Postmillenarism and Amillenarism). However, if the reader knows the proper meaning of these terms, such errors are fairly easy to spot. So, in the citations below, we retain the terminology as is.

Some will say that the fundamental difference between Postmillennialism [Postmillenarism] and Amillennialism [Amillenarism] is not entirely clear (Nikolay Kim, a priest, The Millennial Kingdom. Exegesis and the History of Interpreting the 20th Chapter of the Apocalypse. St. Petersburg, 2003, p. 28), or that the term Amillennialism [Amillenarism] is not a happy one (Anthony A. Hoekema Amillennialism//The Meaning of the Millennium, 1977; see also Jay E. Adams, The Time Is at Hand, Philadelphia: Presbyterian and Reformed Publishing Co., 1970. pp.711). The real reason for such confusion lies in the incorrect definition and use of the above terms.


PS3. There are other types of chiliastic and chilleagorical doctrines (Adventism, Jehovahs Witnesses [their activities are banned or restricted in some countries], Dispensationalism, Communism, etc.). Most of them are speculative, heretical or non-Christian in their nature. A detailed analysis of these teachings is not in the scope of this book.


Section 2. Background

Premillenarism as a doctrine was developed after the wide dissemination of the book of Revelation (The Apocalypse) which talks about the future millennial reign of the righteous. This doctrine can also be found in other canonical books of the Bible, though in a less clear way (See Section 6a).

In early Christian sources, Premillenarism appears as ideas about a separate resurrection of the saints (Didache, St. Clement of Rome, St. Ignatius the God-Bearer, St. Polycarp of Smyrna), a thousand-year Sabbath or a time of peace for the righteous (St. Barnabas, St. Justin the Philosopher and Martyr), the transformation of nature that happens in this time (St. Barnabas, St. Papias of Hierapolis). A highly detailed exposition of the patristic version of Premillenarism is found in Against Heresies by St. Irenaeus of Lyons.

Premillenarism was also supported by the Apostle Hermas, Clement of Alexandria, bishop Nepos of Egypt, Tertullian, St. Hippolytus of Rome, Commodian of Gaza, St. Victorinus of Petava, St. Athanasius the Great, St. Methodius of Patara and Olympus, Lucius Lactantius, St. Sulpicius Severus (presumably), St. Aurelius Augustine of Hippo (in his early works, later he leaned towards Chillegorism).

Premillenarism was opposed by the heresy of Hymenaeus and Alexander Philetus (who interpreted the resurrection allegorically [2 Tim 2: 1618; 1 Tim 1:1820]) as well as by the heresy of the Ebionites (Judeochiliasm), the heresy of Marcion (who taught about the resurrection of souls), the heresy of the Alogi (who rejected the books of the Apostle John), the heresy of Origen (taught about pre-existence and evolution of souls), the heresy of Marcellus of Ancyra (one of the founders of Postmillenarism), the heresy of Apollinaris of Laodicea (opposed by St. Basil the Great, St. Gregory the Theologian, St. Epiphanius of Cyprus who accused him of Judeochilasm).

The above-mentioned heresy of the Alogi even influenced the books which were included in the canon of the Holy Scriptures  some Christians, following their deception, even questioned the apostolic origins of the Apocalypse (Gaius of Rome, St. Dionysius of Alexandria, Eusebius Pamphilius of Caesarea), and as a result, the book of Revelation became part of the canon with much delay.

Over time, the heresies of Hymenaeus and Alexander Philetus and the heresy of Marcion were transformed into Chillegorism of the Alexandrian school (probably under the influence of Origen). This tendency was severely criticized by the bishop Nepos of Egypt in his book Refutation of the Allegorists [Denunciation of the Lovers of Allegory]. However, this new teaching found favor with those who had rejected the apostolic origins of the Apocalypse, namely Gaius of Rome, St. Dionysius of Alexandria, Eusebius Pamphilus of Caesarea.

From the 4th century on, when Christians were no longer persecuted in the Roman Empire, the teachings of Gaius of Rome on the restraining of Satan (Rev 20:2) became popular among some theologians. This is when Chillegorism took its final form. The following people took an active part in this process: Ephrem the Syrian, St. Philastrius of Brescia, Tychonius Africanus, St. Jerome of Stridon, St. Aurelius Augustine of Hippo, Theodoret of Cyprus. Later, Chillegorism made its way into the widespread Interpretation of the Apocalypse by Andreas of Caesarea, which further popularized this teaching.

In the Russian Orthodox theology, Chillegorism was popularized by the metropolitan Macarius Bulgakov in his textbook The Dogmatic Teaching of the Orthodox Church. This textbook (more precisely, the Chillegorism it taught) was harshly and most vehemently criticized by the priest Boris Kiryanov in his book The Complete Explanation of the Earthly Millennial Kingdom of our Lord.

Section 3. The chronological aspects of the problem

Chronological considerations left their mark on both Chiliasm and Chillegorism.

The Apostle Barnabas suggested that the Second coming of Christ would happen 6000 years after the creation of the world. After that, the resurrection of the chosen righteous would take place  the first resurrection [Rev 20:5]. After that comes the Millennium of peace [Rev 20:6]. He based this opinion on the correlation between the seven days of creation and the literal interpretation of the Biblical statement about the day of the Lord being like a 1000 years [Gen 1:12:3; Ps 90:4 (Ps 89:5 rus); 2 Pet 3:8]. The Old Testament promise of the seventh day, the Sabbath [Ex 20:8; Deut 5:12; Ps 24:34 (Ps 23:34 rus); Jer 17:2425], was interpreted as a prophecy of the millennial Kingdom (Epistle of Barnabas, chapter 15).

St. Justin the Philosopher and Martyr also supported this view by adding his interpretation of the verse from Isaiah the days of My people, the works of their hands, will be like unto the days of the tree of life [Is 65:1725] as well as his reckoning of Gods promise about Adam dying on the day of eating of the tree of the knowledge of good and evil [Gen 2:17]  Adam was not 1000 years old when he died (Conversation with Triphon, the Jew, 81).

This opinion is shared by St. Irenaeus of Lyons (Against Heresies, 5, 28, 23), Hippolytus of Rome (Commentary on the book of Daniel, 4, 2324; Chronicle), Commodian of Gaza (Carmen apologeticum adversus judaeos et gentes), St. Methodius of Patara and Olympus (The Feast of the Ten Virgins, Discourse 9, Tisiana, chapter 1 and 5), Lucius Lactantius (The Divine Institutes, VII, 14).

Ваша оценка очень важна

0
Шрифт
Фон

Помогите Вашим друзьям узнать о библиотеке

Скачать книгу

Если нет возможности читать онлайн, скачайте книгу файлом для электронной книжки и читайте офлайн.

fb2.zip txt txt.zip rtf.zip a4.pdf a6.pdf mobi.prc epub ios.epub fb3

Популярные книги автора