Евгений Владимирович Козлов - Найти призвание. Влияние наследственности. стр 6.

Шрифт
Фон

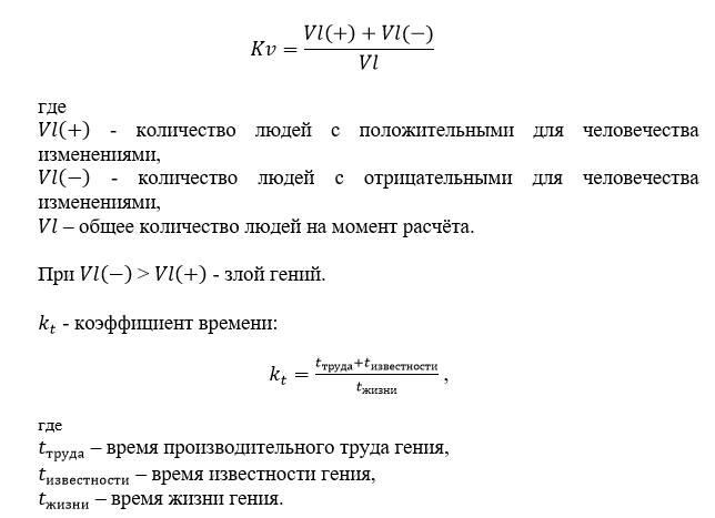
Рисунок 6 Информационная модель развития человека


Нижняя часть (половина яйца) это информация, которая передаётся из поколения в поколение генетически. Когда человек рождается, его суть, его реакция проявляется исключительно в рефлексах и инстинктах. Эта же часть хранит информацию о задатках человека, его уникальности. Это потенциал, который необходимо раскрыть.

Верхняя часть приобретается в течении жизни в обществе, в социуме. Это умения и навыки, знания и макросоциальные установки, которые даёт человеку культура. Она отвечает за разнообразие поведенческих реакций.

Культура человечества это сумма результатов разумной, познавательной деятельности всех поколений людей и всех народов. Это накопленные знания, искусства, верования, законы, обычаи, умения, а также материальные и духовные ценности, макросоциальные установки, созданные человечеством за весь период развития. У дитя человеческого большой период детства именно потому, что он должен впитать в себя культурную информацию социума, чтобы стать человеком.

Сложность и богатство этой культуры и определяют качество человека. Только человеческому сообществу удалось перейти из области практических действий по выживанию (найти пищу и выжить) в область решения непрактичных задач создания и накопления культуры.

С момента рождения человек познает окружающий мир сначала через прикосновения, звуки, запахи. Начинает адаптироваться к определённому «распорядку дня». Потом начинает распознавать лица людей. И чем дальше, тем всё больше ему нужно социальной информации, чтобы стать человеком.

Ходить на двух ногах, использовать речь, чтение и письмо нас учат. Без знаний из социальной среды, мы не станем людьми. Культурная информация накладывается на уже имеющуюся, генетическую информацию, как на фундамент. Объём культурной информации растёт по мере развития человечества. Растёт и продолжительность «периода детства», когда ребёнок сначала развивается среди родителей, затем ходит в детский сад, затем в школу, после чего учится в институте и осваивает профессию.

Человек (его личность) формируется в социальной среде и только в период детства. На примере детей с «синдромом Маугли» видно, что время для формирования достойного представителя человеческого общества ограничено. Большинство случаев обучения малышей вне человеческого общества нам говорят о том, что данные дети нормальными членами общества никогда не станут. Позже этот вопрос будет подробно рассмотрен.

Есть замечательная русская пословица, которая отражает суть: «Не научился Ванечкой Иван Иванычем не научишься!».

В современном обществе, особенно в городах, влияние социальной информации существенно преобладает над влиянием генетической информации (рисунок 7).

Люди теряют даже инстинкт самосохранения и нелепо гибнут, забывая о том, как могут быть опасны некоторые явления и ситуации.




Рисунок 7 Влияние социальной информации


Однако, важно не только количество информации, но и её качество согласованность для каждого конкретного человека.

Насколько согласованы между собой фундаментальная часть, определяющая через задатки и адаптационная часть, отвечающая за накопления знаний умений и качеств человека. Насколько адаптированы между собой изначальная генетическая программа и представленные к усвоению знания и навыки.

Вывод напрашивается сам собой. При максимальном согласовании этих двух информационных составляющих, развитие человека так же будет максимальным. Идеальный сценарий процесса развития человека связан с выходом на высшую ступень гениальность.

Общество должно быть заинтересовано в гениях. Гении влияют на общество, они его меняют, создают условия для развития.

Что такое гениальность и от чего зависит?

Формула гениальности


Предлагаю рассмотреть метафору в виде формулы образное представление для людей с математическим складом ума. Формула приведена как математический образ, чтобы отразить закономерности и связи между элементами.







Общий смысл формулы в отражении закономерности все составляющие должны иметь такие значения, чтобыG(гениальность) стремилась к максимуму. Поэтому применена операция умножения. Важны все компоненты если хотя бы один равен нулю, то и в результате будет ноль.

Ваша оценка очень важна

0
Шрифт
Фон

Помогите Вашим друзьям узнать о библиотеке

Скачать книгу

Если нет возможности читать онлайн, скачайте книгу файлом для электронной книжки и читайте офлайн.

fb2.zip txt txt.zip rtf.zip a4.pdf a6.pdf mobi.prc epub ios.epub fb3