Владимир Вайс - Game Vova стр 3.

Шрифт
Фон

И вот вы уже готовы приступить к началу развития своего персонажа. Великий программист за вас решил, какой вы расы и пола, какими задатками обладаете и где родились. Сейчас вы находитесь в определенной локации мира, обладаете ресурсами и навыками, перед вами множество путей и возможностей. И как в компьютерной игре, вам предстоит пройти интересный путь, полный миссий, обучения, встреч, знакомств, загадок, побед и просто приятных прогулок по необъятным просторам этого мира.

Вот вам нужно сделать первый шаг. Но прежде чем начать, помните, что в этой игре нельзя сохраняться, здесь нет возможности все начать сначала и, более того, в этой игре всего одна жизнь. Поэтому, и только поэтому игру жизни (вашу большую игру) необходимо более тщательно продумать, ведь правила в ней сложнее, чем в простых играх детства.

Давайте вспомним героя Джеймса Бонда. Это один из самых прокачанных персонажей кино и игр. Он, как никто другой, серьезно отнесся к вопросу своего развития и подготовки к началу игры, он вооружен всем для него необходимым:

интеллектом;

обаянием и харизмой;

силой и выносливостью;

храбростью и хладнокровием;

самыми современными устройствами;

достаточно привлекательным внешним видом.

В нем сложно найти изъян, он кажется идеальным. На первый взгляд может показаться, что все ему досталось легко, что он успешен благодаря команде высококлассных специалистов, стратегов, техников, которые на него работают, ну и, конечно, благодаря поддержке британской короны. Но давайте не забывать, что всеми ресурсами нужно еще уметь грамотно пользоваться.

Нам не показывали путь становления простого британского парня в агента, которому нет равных, нам не рассказывали, через какие испытания он проходил, сколько времени у него ушло на подготовку, тренировки и обучение. Тот факт, что герой Джеймс Бонд в каждом фильме представляется нам мужчиной в достаточно зрелом возрасте, наталкивает на мысль, что не так уж и быстро он овладел всеми навыками.

И у вас все впереди, нужно только хорошенько подготовиться к началу большой игры и системно подойти к выполнению программы своего успеха. Есть базовые умения и навыки, которые стоит получить, есть специальные. Вы самостоятельно выбираете из них те, которые вам необходимы, и идете к цели, которую себе определили. Ведь, повторюсь, это ваша игра и ваша жизнь. Создайте себя как персонажа таким, каким вы бы хотели быть, продумайте план развития, накопите ресурсы и выучите правила игры, и тогда каждая из встречающихся на пути задач доставит вам лишь интерес и приятные эмоции.

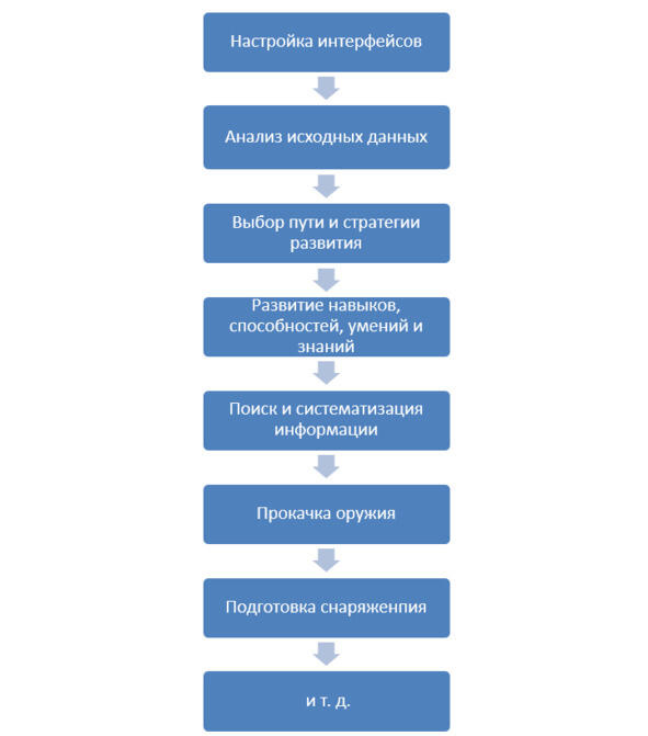
План (алгоритм) создания вашего героя выглядит так (см. с. 12).


Рис. 1. Алгоритм подготовки персонажа


Чтобы стать героем новых игр, где есть возможность получать более высокие бонусы (развитие, достаток, окружение и т. д.), необходимо выходить за рамки дешевых игр, необходимо готовить себя и учить правила тех игр, в которые вы мечтаете играть.

Мы день за днем ждем, что когда-нибудь начнем жить по-настоящему, что будем добиваться результатов, но дорога появляется под ногами идущего, а следовательно стоит шаг за шагом начать протаптывать свой путь.

4.1. Настраиваем интерфейс игры

Прежде чем приступить к работе и начать погружаться в процесс формирования планов развития, я предлагаю настроить вашу рабочую зону. Так вам будет гораздо проще и быстрее идти к результату. В играх этот процесс называют настройкой интерфейса.

Это понятие по своей сути подразумевает настройку всех инструментов, которыми вы пользуетесь в жизни, и пространства вокруг вас для более удобной, быстрой и продуктивной игры.

Давайте выясним, как настроить ваши гаджеты и инструменты виртуальной жизни, обустроить свое жилищное и рабочее пространство и как относиться к транспорту.


ГАДЖЕТЫ

Двадцать первый век диктует новую информационную среду, новые скорости получения и обработки информации. Во многом именно поэтому мне стало интересно сравнить жизненные игры с компьютерными. Мы, как и герои этих игр, втянуты в информационно-цифровую реальность.

Так уж получилось, что за последние годы виртуальная жизнь стала неотъемлемой частью реальной жизни людей. Почти у каждого есть страницы в социальных сетях. Кто-то использует их для продвижения бизнеса, кто-то ищет самоутверждения.

Ваша оценка очень важна

0
Шрифт
Фон

Помогите Вашим друзьям узнать о библиотеке

Скачать книгу

Если нет возможности читать онлайн, скачайте книгу файлом для электронной книжки и читайте офлайн.

fb2.zip txt txt.zip rtf.zip a4.pdf a6.pdf mobi.prc epub ios.epub fb3

Популярные книги автора