Владимир Петрович Морозов - Невербальная коммуникация. Экспериментально-психологические исследования стр 10.

Шрифт
Фон

В этом смысле искусство как специфическая форма невербальной коммуникации является могущественным средством не только эстетического воспитания, но и нравственно-идеологического формирования личности, средством эффективной пропаганды любых идеологических позиций. Иными словами, искусство как инструмент воздействия на психику может быть употреблено как во благо, так и во зло в зависимости от намерений автора и исполнителей.

Все сказанное свидетельствует о том, что невербальная коммуникация является междисциплинарной комплексной проблемой, охватывающей многие области теоретических и прикладных наук.

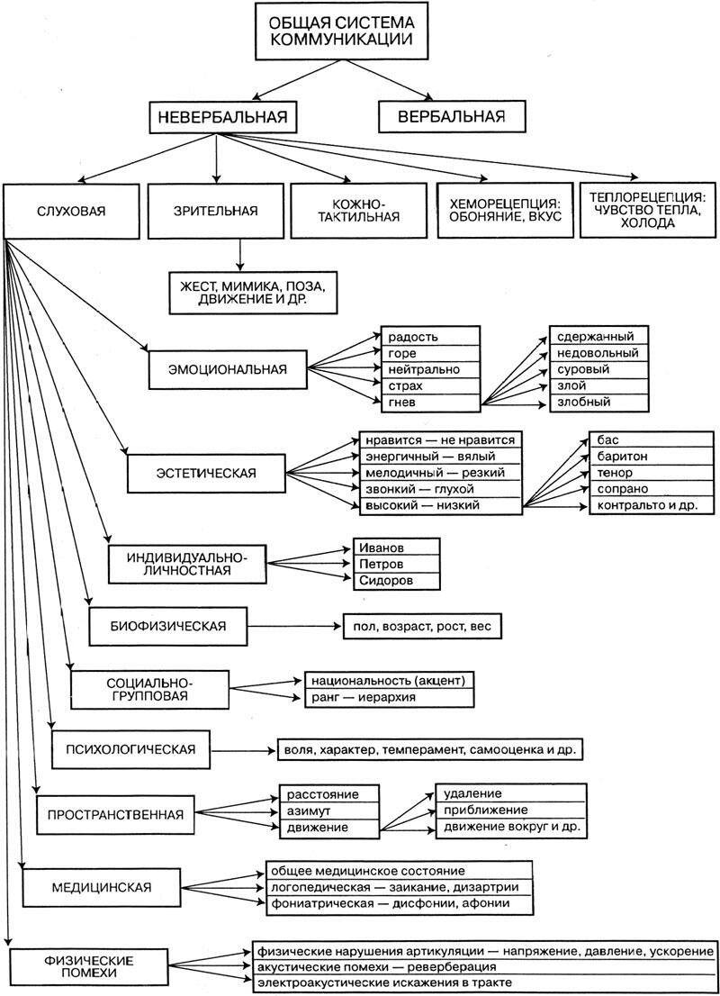
1.3. Классификация видов невербальной коммуникации

Существуют разные подходы к классификации видов НК. На рисунке 1 представлена наиболее полная классификация, построенная по принципу максимального приближения к природной сущности НК, т. е. учитывающая ее полисенсорную природу (разные сенсорные субканалы), основные, наиболее значимые виды невербальной информации (эмоциональная, эстетическая, индивидуально-личностная, биофизическая, социально-типологическая, пространственная, психологическая, медицинская, о характере физических помех) с примерами их разновидностей и общая иерархическая структура НК в системе речевого общения.

2 Особенности невербальной коммуникации по сравнению с речью

В звуке голоса, в глазах и во всем облике говорящего заключено не меньше красноречия, чем в выборе слов.

Ф. де Ларошфуко

Невербальная экстралингвистическая коммуникация обладает целым рядом особенностей, принципиально отличающих ее от вербальной лингвистической коммуникации, что и дает основание выделить ее в особый информационный канал общей системы коммуникации. Особенности эти следующие:

 полисенсорная природа НК, т. е. реализация ее одновременно через разные органы чувств (слух, зрение, обоняние и др.);

 эволюционно историческая древность по сравнению с вербальной речью;

 независимость от семантики речи (слова могут значить одно, а интонация голоса другое);

 значительная непроизвольность и подсознательность;

 независимость от языковых барьеров;

 особенности акустических средств кодирования;

 особенности психофизиологических механизмов восприятия (декодирование мозгом).


Рис. 1. Классификация основных видов невербальной коммуникации в системе речевого общения


Ниже приводятся краткие характеристики указанных особенностей НК.

2.1 Полисенсорная природа невербальной коммуникации

Одной из важнейших особенностей НК является то, что она осуществляется с участием разных сенсорных систем: слуха, зрения, кожно-тактильного чувства, хеморецепции (обоняние, вкус), терморецепции (чувство тепла холода). Каждая из этих сенсорных систем, или анализаторов информации внешнего мира, состоит из трех основных частей: периферической (рецепторной), проводниковой (чувствительный нерв) и центральной, т. е. соответствующих областей мозга, где информация внешнего мира, воспринятая рецепторами, преобразуется (декодируется) в зрительные, слуховые, кожно-тактильные, обонятельные, тепловые ощущения и представления. Центральные области или центры разных сенсорных систем размещены в разных областях мозга (коры головного мозга и подкорки), т. е. пространственно разделены (слуховые в височной области, зрительные в затылочной и т. п.).

В процессе речевого общения через слух передается та часть невербальной информации (НИ), которая представлена в звуке голоса говорящего или поющего, т. е. в особенностях фонации (интонация, тембр и т. п.). Через зрительный анализатор передаются сопровождающие речь особенности кинесики (Birdwhistell, 1970), т. е. мимики, жестов, поз, телодвижений говорящего. Слух и зрение, называемые дистанционными сенсорными системами, являются важнейшими в процессе общения и ориентации человека во внешнем мире. При этом, несмотря на то что зрением воспринимается большая часть информации внешнего мира (около 80 %), значение слуха для формирования интеллектуальной сферы человека гораздо существеннее. Это связано с формированием через слух речевых центров Брока и Вернике (см. ниже), обуславливающих возможность для человека овладеть звуковой речью, абстрактно-символическими формами мышления и познания. Сравнительные исследования слепых и глухонемых детей подтверждают эту точку зрения. Использование глухими жестовых и мимических форм общения кинетическая речь не компенсирует в полной мере развитие второй сигнальной системы и необходимого уровня интеллектуального прогресса.

Ваша оценка очень важна

0
Шрифт
Фон

Помогите Вашим друзьям узнать о библиотеке

Скачать книгу

Если нет возможности читать онлайн, скачайте книгу файлом для электронной книжки и читайте офлайн.

fb2.zip txt txt.zip rtf.zip a4.pdf a6.pdf mobi.prc epub ios.epub fb3