Пауль Хоровиц - Искусство схемотехники. Том 2 [Изд.4 е] стр 9.

Шрифт
Фон

Пауль Хоровиц, Уинфилд Хилл - Искусство схемотехники. Том 2 [Изд.4-е]

Рис. 7.17.

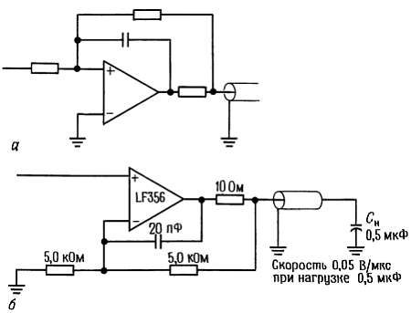
Буферные усилители мощности с единичным коэффициентом усиления. Если метод расщепления цепи обратной связи нельзя применить, то лучшее, что можно сделать, - это добавить буферный каскад сильного тока с единичным коэффициентом усиления внутрь петли (рис. 7.18).

Пауль Хоровиц, Уинфилд Хилл - Искусство схемотехники. Том 2 [Изд.4-е]

Рис. 7.18.

Указанные на схеме устройства имеют коэффициент усиления по напряжению, близкий к единице, малое выходное сопротивление и могут дать выходной ток до 250 мА. Они не дают сколько-нибудь значительного сдвига фазы вплоть до частоты единичного коэффициента усиления fср большинства ОУ, и их можно включать в контур обратной связи без дополнительной частотной компенсации. В табл. 7.4 приведен краткий список буферных усилителей. Конечно же, эти "мощные бустеры" можно использовать для работы с нагрузками, требующими больших токов, независимо от того, есть проблемы с емкостной нагрузкой или нет. К сожалению, большинство буферных усилителей не содержат встроенных цепей ограничения по току или предотвращения теплового пробоя, поэтому их применение требует осторожности. Устройства, являющиеся исключением из этого правила и имеющие встроенную в кристалл защиту, перечислены в табл. 7.4, например, LT1010.

Заметим, что приведенный пример выглядел бы иначе, если бы кабель был включен на свое характеристическое сопротивление. Он действовал бы как чисто активное сопротивление в пределах от 50 до 100 Ом в зависимости от типа кабеля. В этом случае буферный усилитель был бы обязателен и должен был давать ток ±200 мА для создания сигнала +10 В на нагрузке с полным сопротивлением 50 Ом. Более детально этот вопрос обсуждается в разд. 13.09.

На схему из предыдущего примера не влияют выходные параметры ОУ, поскольку она работает, в сущности, на постоянном токе.

7.08. Усилители с автоподстройкой нуля (стабилизированные прерыванием)

Даже наилучшие прецизионные ОУ, обладающие малым сдвигом, не могут сравниться по этому параметру с имеющими ошеломляюще низкое Uсдв так называемыми "стабилизированными прерыванием" или "автоматически выбирающими нуль" операционными усилителями. Ирония заключается в том, что эти интересные усилители построены на КМОП-транзисторах, во всех остальных случаях отличающихся своей посредственностью в том, что касается напряжения сдвига или дрейфа. Примененный, здесь трюк состоит в том, что в кристалл встроены второй ОУ (настраивающий нуль), а также несколько аналоговых МОП-ключей и запоминающих погрешность сдвига конденсаторов (рис. 7.19).

Пауль Хоровиц, Уинфилд Хилл - Искусство схемотехники. Том 2 [Изд.4-е]

Рис. 7.19.Стабилизированные прерыванием ОУ типа 7650.

Основной ОУ действует как обычный несовершенный усилитель. Работа нуль-усилителя состоит в отслеживании входного сдвига основного ОУ и подстройке по мере необходимости медленно изменяющегося корректирующего сигнала с тем, чтобы попытаться привести входной сдвиг точно к нулю. Поскольку нуль-усилитель сам имеет ошибку сдвига, имеется еще один цикл работы, во время которого нуль-усилитель корректирует собственное напряжение сдвига.

Итак, цикл автоподстройки нуля протекает следующим образом: (а) нуль-усилитель отключается от входа, его входные клеммы закорачиваются, а выход соединяется с C1, конденсатором, хранящим корректирующий сигнал; при этом сдвиг нуль-усилителя становится равным нулю; (б) вход нуль-усилителя подключается ко входу схемы, а выход - к конденсатору C2, хранящему корректирующий сигнал основного усилителя; теперь становится равным нулю сдвиг основного усилителя. Аналоговые МОП-ключи управляются встроенным в кристалл генератором с типичным значением частоты в несколько сотен герц. Конденсаторы хранения напряжения ошибки имеют типичное значение емкости 0,1 мкФ и в большинстве случаев являются навесными компонентами; фирмы LTC, Maxim и Teledyne выпускают ряд удобных усилителей с автоподстройкой нуля, в которых дискретные конденсаторы встроены прямо в корпус ИМС.

ОУ с автоматической настройкой нуля наилучшим образом делает то, для чего он и был сконструирован, а именно: обеспечивает значения Uсдв (и температурного коэффициента) в пять раз лучшие, чем у наилучших прецизионных биполярных ОУ (см. табл. 7.2). Более того, они делают это, полностью сохраняя скорость и полосу пропускания ОУ, в отличие от применявшихся ранее синхронных усилителей, которые также называли "усилители с прерыванием", но которые имели полосу пропускания, ограниченную долями частоты таймера прерывателя (см. ниже).

Это хорошие новости. Плохие же заключаются в том, что усилители с автоподстройкой нуля имеют ряд "недугов", которые нам необходимо знать. Прежде всего, будучи устройствами КМОП-типа, большинство из них серьезно ограничены по величине питания (типичное полное напряжение питания 15 В) и поэтому не могут работать от обычных источников питания ±15 В. Исключением из этого правила являются "высоковольтные" ОУ с автоподстройкой нуля фирм Maxim МАХ430/2 и Teledyne TSC915 и TSC76HV52, работающие при напряжении питания +15 В. Во-вторых, большинство такого рода ОУ требуют внешних (навесных) конденсаторов (исключения: LTC1050, Maxim МАХ430/2, Teledyne TSC911/13/14). Третья проблема со многими усилителями данного типа (особенно с теми, у которых ограничено напряжение питания) состоит в том, что у них значительно ограничен диапазон входного синфазного сигнала; например, популярный ОУ ICL7650 имеет гарантированный диапазон синфазного входного сигнала от - 5 до +1,5 В, когда он запитан от обычного для него источника питания ± 5 В (для усовершенствованного ОУ ICL7652 этот диапазон составляет от -4,3 до +3,5 В; это более широкий диапазон, но поскольку он не включает потенциала минусового источника питания, данный усилитель нельзя запитывать от "однополярного" источника). Намного лучше обстоит дело с высоковольтными усилителями - например, МАХ432 имеет гарантированный диапазон синфазного сигнала от -15 до +12 В при питании от источника ±15 В. В табл. 4.1 показано, какие усилители с прерыванием имеют диапазон синфазного входного сигнала, ограниченный снизу напряжением питания; хотя популярный ICL7652 не входит в этот перечень, однако улучшенные версии фирм LTC (LTC1052) и Maxim (ICL7652B) в него входят, что позволяет использовать для их питания обычный однополярный источник.

Четвертый недостаток ОУ КМОП-типа - их слабый выход по току, иногда составляющий всего лишь 1–2 мА. Превосходный во всех остальных отношениях, МАХ432 может выдать ток не более 0,5 мА! Пятой в перечне недостатков, но часто первой по важности, является проблема шумов от тактового генератора. Она возникает из-за емкостной связи в МОП-ключах (см. разд. 3.12), что приводит к резким выбросам сигнала на выходе. Спецификации здесь часто вводят в заблуждение, так как в них обычно оговаривается величина отнесенного ко входу шума при Rи = 100 Ом, а кроме того, его величина дается только для очень низких частот; например, типичное значение отнесенного ко входу шума составляет 0,2 мкВ (от постоянного тока до 1 Гц, при Rи = 100 Ом). Однако при нулевом входном сигнале на выходе может наблюдаться последовательность импульсов чередующейся полярности длительностью 5 мкс и величиной 15 мВ! В низкочастотных схемах можно (и необходимо) ставить на выходе RC-фильтр, который ограничит полосу пропускания до нескольких сотен герц и устранит указанные выбросы. Такого рода импульсный шум не имеет также никакого значения для интегрирующих схем (например, для интегрирующего АЦП, см. разд. 9.21) или для такого рода схем, в которых выходной сигнал изменяется медленно (например, в схеме с термопарой на входе и вольтметром на выходе). Итак, если все, что нам нужно - это отследить очень медленно изменяющийся сигнал, и если исходя из этого мы отфильтруем выходной сигнал фильтром нижних частот до очень малых значений частоты (ниже 1 Гц), то усилитель с прерывателем действительно даст нам меньший шум, чем обычный малошумящий ОУ; см. рис. 7.20.

Ваша оценка очень важна

0
Шрифт
Фон

Помогите Вашим друзьям узнать о библиотеке