Пауль Хоровиц - Искусство схемотехники. Том 3 [Изд.4 е] стр 91.

Шрифт
Фон

Пауль Хоровиц, Уинфилд Хилл - Искусство схемотехники. Том 3 [Изд.4-е]

Рис. 15.22.Криостат с датчиком Ge(Li).

(С разрешения фирмы Canberra Industries, Inc.)

Детекторы заряженных частиц. Детекторы, которые мы только что описали, предназначены для определения энергии фотонов (рентгеновских и гамма-лучей), но не элементарных частиц. Детекторы элементарных частиц имеют несколько иной облик; кроме того, заряженные частицы отклоняются электрическим и магнитным полями в соответствии с их зарядом, массой и энергией, благодаря чему измерять энергию заряженных частиц значительно проще.

Детекторы с поверхностным энергетическим барьером. Эти германиевые и кремниевые детекторы аналогичны детекторам из Ge(Li) и Si(Li). Однако их не требуется охлаждать, а это намного упрощает конструктивное оформление прибора. (А у вас появляется шанс получить свободное время!) Детекторы с поверхностным энергетическим барьером выпускают с диаметрами от 3 до 50 мм. Их используют в энергетическом диапазоне от 1 МэВ до сотен МэВ, они обладают разрешением от 0,2 до 1 % при значении энергии альфа-частиц, равном 5,5 МэВ (распространенная энергетическая калибровка, которая обеспечивается при распаде америция-241).

Детекторы Черепкова. При очень высоких значениях энергии (1 ГэВ и выше) заряженная частица может опередить свет в материальной среде и вызвать излучение Черенкова, "видимую ударную волну". Они находят широкое применение при экспериментах в физике высоких энергий.

Ионизационные камеры. Классическую газонаполненную камеру, которую мы рассмотрели выше в связи с рентгеновским излучением, можно использовать также в качестве детектора заряженных частиц. Простейшая ионизационная камера состоит из камеры, заполненной аргоном, и проходящего по всей ее длине провода. В зависимости от того, для работы с какими энергиями предназначена камера, ее длина может составлять от нескольких сантиметров до нескольких десятков сантиметров; в некоторых разновидностях прибора используют не один, а несколько проводов или пластин и другие газы-наполнители.

Душевые камеры. Душевая камера является электронным эквивалентом ионизационной камеры. Электрон попадает в камеру, заполненную жидким аргоном, и создает "душ" из заряженных частиц, которые затем притягиваются к заряженным пластинам. Специалисты в области физики высоких энергий любят называть такие приборы калориметрами.

Сцинтилляционные камеры. Заряженную частицу можно обнаружить с очень хорошим энергетическим разрешением с помощью фотоумножителей по ультрафиолетовым вспышкам, которые возникают при движении заряженной частицы в камере, заполненной жидким или газообразным аргоном или ксеноном. Сцинтилляционные камеры обладают более высоким быстродействием по сравнению с ионизационными и душевыми камерами.

Дрейфовые камеры. Это новейшее достижение в области физики высоких энергий, которое обусловлено успехами в области быстродействующих диалоговых вычислительных систем. Концепция их проста: камера, в которой под атмосферным давлением находится газ (обычная смесь аргона с этаном) и множество проводов с приложенным к ним напряжением. В камере действуют электрические поля, и когда в нее попадает заряженная частица, ионизирующая газ, ионы оказываются в сфере действия проводов. Отслеживаются амплитуды сигналов и моменты времени по всем проводам (вот здесь и приходит на помощь ЭВМ), и на основе этой информации строится траектория движения частицы. Если в камере действует еще магнитное поле, то можно также определить количество движения. Дрейфовая камера завоевала положение универсального детектора заряженных частиц для физики высоких энергий. Она может обеспечить пространственное разрешение порядка 0,2 мм и выше для объемов, которые могут вместить даже вас.

15.08. Щупы, используемые в биологии и химии

Биологические и химические науки дают немало примеров любопытных измерений: электрохимические методы, в которых используются ионные электроды, электрофорез, вольтаметрия и полярографический анализ, а также хроматография, инфракрасная и визуальная спектроскопия, ЯМР, масс-спектроскопия, рентгеновская спектроскопия, ядерная квадратичная спектроскопия, электронная сканирующая микроскопия и др. Бесполезно пытаться в данной книге представить сколько-нибудь полный перечень этих сложных методов измерений. Более того, такая попытка лишь создаст впечатление, что эти методы не обладают фундаментальностью, присущей физическим измерениям, о которых речь шла выше в этой главе.

Для того чтобы дать представление о проблемах, возникающих при химических и биологических измерениях, опишем простейший вид измерений: определение потенциалов, возникающих на микроэлектроде (используемом для изучения нервных и мускульных сигналов в биологических системах), на ионном электроде (используемом для измерения концентрации определенных ионов в растворе) и на электрохимическом щупе. Как обычно, приходится сталкиваться с некоторыми загадками, если стремиться к тому, чтобы измеряемые величины имели смысл.

Микроэлектроды. Для того чтобы определить напряжение на нервном окончании или в клетке, пользуются электродами с диаметром, равным всего лишь нескольким сотням ангстрем (1 А = 10 см, что приблизительно равно размеру атома водорода). Оказывается, в качестве электрода можно использовать стеклянный капилляр, заполненный проводящим раствором. Получается очень хороший щуп, но возникает интересная проблема, связанная с тем, что выходное сопротивление электрода как источника сигнала составляет 100 МОм и выше. Внешние наводки, нагрузка схемой, высокочастотный спад характеристики, обусловленный наличием кабеля и паразитных емкостей, приводят к пагубным последствиям.

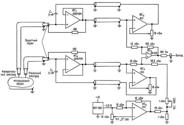
Для того чтобы рассмотреть сигналы в нервах или мускулах, желательно иметь хорошую характеристику в области высоких частот, по крайней мере для частот порядка нескольких килогерц (это, конечно, не совсем та высокая частота, о которой шла речь в гл. 13). Усилитель должен обладать очень высоким входным импедансом, желательно также, чтобы входной шум был у него небольшим. Кроме того, он должен быть нечувствителен к синфазным сигналам. Подходящий вариант схемы представлен на рис. 15.23.

Пауль Хоровиц, Уинфилд Хилл - Искусство схемотехники. Том 3 [Изд.4-е]

Рис. 15.23. Микроусилитель с компенсацией, защитой входов и эталонным каналом.

Использование эталонного электрода, подключенного вблизи точки измерения, устраняет возможность того, что постороннее воздействие будет воспринято как нормальный дифференциальный сигнал. На входах, как можно ближе к микроэлектродам, включены буферные усилители, в качестве которых использованы интегральные операционные усилители ИС1и ИС2со входами на полевых транзисторах и с низким уровнем шума. Они также используются для задания следящей связи на экраны кабелей, чтобы уменьшить эффективную емкость кабеля. Обратите внимание, что основной экран снаружи еще дополнительно экранирован.

Для того чтобы получить высокий входной импеданс и небольшой шумовой ток на входе, следует использовать усилители со входами на полевых транзисторах; типы интегральных схем, приведенные в примере, выбраны потому, что они обеспечивают небольшое шумовое напряжение на входе (максимальное значение 2 мкВ от пика до пика при частотах 0,1-10 Гц), обычно этот параметр создает трудности при работе с усилителями на полевых транзисторах и на полевых транзисторах с МОП-структурами. Пара прошедших через буферные усилители сигналов подается на стандартную схему дифференциального усилителя, построенного на основе ОУ с низким уровнем шума и с небольшим дрейфом; регулируемый стабильный сдвиг величиной 100 мВ обеспечивается ИС6.

Итак, мы имеем усилитель со следующими параметрами: коэффициент усиления дифференциального сигнала равен 10, удовлетворительный уровень шума, хорошее подавление синфазного сигнала и малый входной ток (< 1 пА). Однако, несмотря на то, что емкость со стороны входа определяется входной емкостью буферов и микроэлектрода, схема имеет неудовлетворительное быстродействие. Например, при сопротивлении источника 100 МОм, работающего на емкость 20 пФ, точке -3 дБ соответствует частота, равная всего лишь 80 Гц. Выйти из положения помогает активная компенсация, осуществляемая с помощью цепи положительной обратной связи, в которую входят ИС3 и ИС4 и конденсаторы С1 и С2. На практике приходится регулировать коэффициент усиления по напряжению в усилителях ИС3 и ИС4 для получения хорошей характеристики в области высоких частот вплоть до нескольких килогерц.

Ваша оценка очень важна

0
Шрифт
Фон

Помогите Вашим друзьям узнать о библиотеке