Ввод описания схемы. Работа начинается с ввода описания вашей схемы непосредственно на графическую рабочую станцию. Вы можете чертить и редактировать схему, используя стандартные электронные символы из "библиотеки". Также, как и в текстовом редакторе, вы можете привлечь старые работы, выделить в них фрагменты, которые вам нужно воспроизвести (например, схема управления динамического ОЗУ, активный фильтр и т. п.). Используя "мышь" (или другие дистанционные манипуляторы такие как джойстик, трэкбол или графический планшет), можно перемещать фрагменты вместе с линиями соединений, которые тянутся вслед за движущимся фрагментом (не всегда успешно!). Вы присваиваете имена сигналам, нумеруете части ИС и т. д. Хорошие САПР иерархичны: например, вы можете сделать высший уровень, в котором основные узлы схемы указываются в виде больших блоков, каждый блок открывается для показа его субблоков и, наконец, низший (элементный) уровень описания. На любом этапе можно получить на руки копии, отпечатанные с помощью лазерного принтера. Смотрите Приложение Д, в котором приводятся некоторые дополнительные соображения.
Контроль и моделирование. По окончании ввода описания схемы вы будете иметь комплект чертежей (рис. 12.8) и таблицу соединений, в которой просто перечислены сигналы в узловых точках ("кодах") с указанием всех выводов компонентов, соединенных с ними.
![Пауль Хоровиц, Уинфилд Хилл - Искусство схемотехники. Том 3 [Изд.4-е]](/page_images/5/8b1aaa50cf2f3648e7cbb658c57c278b.jpg)
![Пауль Хоровиц, Уинфилд Хилл - Искусство схемотехники. Том 3 [Изд.4-е]](/page_images/5/147c54c4e24e5ec40f0d6d5c5c2a9a35.jpg)
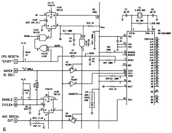
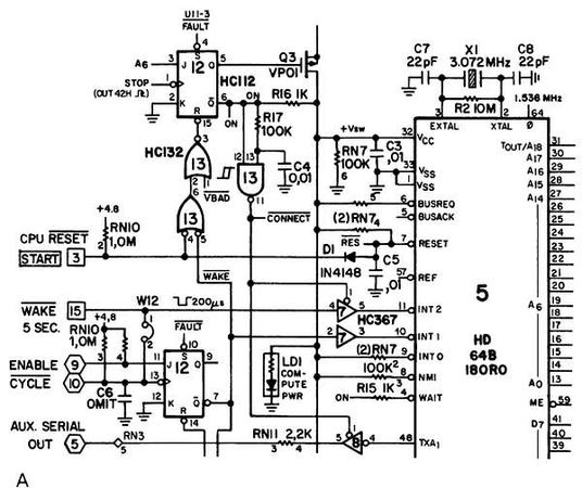
Рис. 12.8.Часть сложной схемы, по которой сделана плата ПС, изображенная на рис. 12.11 а - выполнено вручную чернилами на чертежном столе; б - машинный чертеж, выполненный с использованием программ ввода описания принципиальной схемы в фирме Case Technologies.
На этой стадии проектирования безусловно много времени тратится на наладку схемы и приведение ее в вид, согласующийся с вашими требованиями. В хороших САПР предусмотрена помощь - сигнализация при наличии грубых ошибок, например, выход соединен с землей или с другим выходом. САПР может по вашему запросу смоделировать работу цифровой схемы, но при этом вы должны обеспечить ее тестовыми "векторами", описывающими машинные состояния, и должны описать функцию каждого чипа в вашей схеме, так как они не всегда имеются в библиотеке. Поскольку для сложных чипов, таких как микропроцессор, требуется много описаний, некоторые САПР имеют гнездо, в которое можно вставить такой чип; сам чип можно потом использовать для аппаратного моделирования.
Можно также запросить САПР выдать всю обширную документацию, в которой указываются а) для каждого названного сигнала все ноды, к которым он поступает, и б) для каждого вывода любого компонента все ноды, с которыми он соединен. Хорошие системы даже могут информировать вас, если будут нарушены нормы нагрузки цифровых выходов и т. д.
Размещение и трассировка. На этом этапе вы устанавливаете компоненты и формируете разводку соединений. Одним из самых больших достоинств комплексной САПР/АСУП является то, что она автоматически выделяет таблицу соединений в соответствии с представлением вашей схемы - и, если схема правильна, то конечная плата также будет верной. Хотя с помощью некоторых САПР можно добиться почти идеального размещения компонентов, все же лучше это делать вручную. Также, как и при вводе описания схемы здесь используют мышь, джойстик или графический планшет. Сначала устанавливаются контуры платы, в пределах которых вы теперь располагаете части схемы. Поскольку в библиотеке компонентов содержится информация о контурах и выводах, вы подбираете характеристики ИМС и форму компонентов. Если вы допустили ошибки в нормах проектирования, то в хороших САПР они высвечиваются, и вы можете видеть, например, что части расположены слишком близко друг к другу и т. п.
Когда размещение закончено, переходят к формированию разводки. Обычно сначала выводят на экран дисплея так называемое "мышиное гнездо", т. е. плата изображается со всеми соединениями, показанными в виде прямых линий, соединяющих соответствующие выводы. Это выглядит как запутанное месиво. Творчески используя цвет, вы можете выборочно выделить, например, только линии соединения с питанием и с землей.
В ранних САПР трассировка была трудоемким процессом, так как осуществлялась практически вручную лишь с небольшой помощью компьютера. Выпускаемые в настоящее время САПР обеспечены программами автоматической трассировки. Система отыскивает пути соединения, следит за соблюдением норм проектирования, касающихся не только ширин линий и зазоров между ними, но и таких параметров, как максимальное число межслойных переходов (металлизированные сквозные отверстия, используемые не для компонентных выводов, а только для сигнальных дорожек). Лучшие машины САПР могут осуществлять маршрутизацию на 100 % автоматически, хотя результат при этом не обладает той элегантностью линий, которая присуща ручному исполнению. Например, соединительную дорожку можно проложить на таком расстоянии от контактной площадки, которое вам больше нравится. Даже, если трассировка выполнена в соответствии с нормами проектирования, вы можете творчески подойти к изготовлению платы и сделать ее более удобной для монтажа и распайки, сместив положение межслойного перехода подальше от контактной площадки. Обычно, чтобы таким образом выправить машинную трассировку, требуется несколько часов (рис. 12.9).
![Пауль Хоровиц, Уинфилд Хилл - Искусство схемотехники. Том 3 [Изд.4-е]](/page_images/5/fca48de842de896b1bb52377623181c9.jpg)
Рис. 12.9. Фотография системы проектирования платы ПС (Racal-Redac), показывающая ручную "правку" треков маршрутизации. Курсор, управляемый через иголки графического планшета, указывает схемный трек, который следует модифицировать. Дисплей цветной, изменяя цвет и интенсивность, обозначают различные слои, контуры элементов, надписи и т. п.
В сложных цифровых схемах вы можете значительно упростить трассировку, придавая новое назначение вентилям или секциям внутри чипов и даже заменяя вентили между корпусами ИМС. Например, у вас шина данных в 1 байт связана с восьмеричным регистром D. Исходное назначение битов шин и битов соответствующего регистра таково, что каждая линия должна перескакивать через соседнюю, в то время как при обращении в регистре порядка битов пересечений не должно быть. САПР делает это автоматически (библиотечная спецификация каждого чипа идентифицирует дублированные функции) и даже сообщает об изменениях в схематике ("обратное аннотирование") модифицируя таблицу соединений. Конечный этап заключается в проверке предложенной трассировки на нарушение норм проектирования, а также на точность соответствия схеме. Это важно, так как вы можете сами внести изменения в таблицу соединений в соответствии с переделанной схемой. На этой стадии все САПР выдают выполненный на бумаге чертеж маршрутизации, на котором конструкционные сочетания компонентов, проволочные соединения, обозначения и т. п., сделаны ошеломляющей гаммой цветов.
Фоточертеж: и "лента сверлений". Если все прошло хорошо, то в заключение составляется описание платы на машинном языке специально для изготовителя ПС. Для этого необходимы две вещи: лента с инструкцией фотоплоттеру как чертить точный "оригинал" (отдельно рисунок металлизированных дорожек для каждого слоя, рисунок для паяльной маски, рисунок маскирующих экранов для печатных обозначений и пояснений) и лента сверлений, в которой указывается размер каждого отверстия и его точное местоположение. Лента оригинала обычно записана в "Gerber формате". Название формата соответствует марке фотоплоттера, в котором экспонирование пленки осуществляется под неподвижным проектором, а оригиналодержатель перемещается в соответствии с командами, записанными на ленте. (В новейших фотоплоттерах используется лазерное сканирование, благодаря чему за минуту получают большее количество чертежей, чем за час работы машины Gerber.) Некоторые изготовители плат ПС просят поставлять конечные фоточертежи (рис. 12.10), в то время как другие запрашивают саму ленту для Gerber. Как это ни странно, но некоторые фирмы отказываются от лент сверлений и предпочитают собственноручную разметку отверстий, оцифровывая оригинал фотошаблона. Они при этом утверждают, что поставляемые заказчиком ленты сверлений содержат иногда такие невероятные сбои в командах, что в сверлах разрушаются режущие кромки. Ленты сверлений - это не магнитные, а бумажные ленты!
![Пауль Хоровиц, Уинфилд Хилл - Искусство схемотехники. Том 3 [Изд.4-е]](/page_images/5/446da5150ba05511d162d07b8340d735.jpg)
Рис. 12.10. Фоточертеж для двусторонней платы, изображенной на рис. 12.11. Фотография сделана, как это принято, с компонентной стороны, но чертеж нижнего слоя также виден.
Производство плат. Во всем мире пользователи не сами изготовляют платы, а обращаются к фирмам, выпускающим платы ПС. Их много и они с удовольствием выполнят ваш заказ (рис. 12.11), конечно, за плату.