
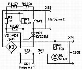
Рис. 3.42.Схема регулятора напряжения для электродрели
В мостовой схеме выпрямителя используются диоды Д245А, Д246А, но можно Д245, Д246, Д245В, Д247. Резистор R1 - составной.
В качестве индикатора включения аппарата используется неоновая лампа МН-9. В схеме применены три выключателя тумблерного типа ТП1-2.
Изменяя потенциометром R3 напряжение на управляющем электроде тиристора VS1, регулируем ток, проходящий через тиристор VS1, а следовательно, и ток, проходящий через мост.
В схеме предусмотрено подключение для двух видов нагрузки: Rн1 и Rн2. Первая предназначена для потребителей переменного тока, а вторая - постоянного. Нагрузку, например, дрель включаем в один из обозначенных разрывов цепи: Rн1 или Rн2. Соответственно, надо накоротко замкнуть свободный разрыв цепи выключателем SA2 или SA3. В первом случае вращением потенциометра R3 изменяем частоту вращения дрели, во втором - изменяем и частоту вращения и мощность коллекторного электродвигателя.
Наладка собранной схемы производится с помощью регулирования двух резисторов R1 и R3 при подключенной нагрузке. Вместо R1 временно можно поставить переменный резистор сопротивлением 20 кОм. Движок его ставится в среднее положение. И далее, перемещая движок, следует добиться вращения электродвигателя под нагрузкой от максимальных до минимальных оборотов. Затем надо заменить переменный резистор постоянным.
Регулятор напряжения собирается на текстолитовой плате и размещается в подходящем корпусе сетевого удлинителя с выводом ручки потенциометра R3 наружу.
3.6.5. Устройство для намагничивания магнитов [3]
Устройство работает следующим образом (рис. 3.43).

Рис. 3.43.Схема устройства для намагничивания магнитов
После включения питания начинается заряд накопительного конденсатора С1 через цепочку VD2, R5, R6, VD1. Через 15…20 сек загорается индикатор HL1 "Готов", сигнализирующий о том, что напряжение на С1 достигло рабочей величины (120 В). Теперь можно нажать кнопку SB1, через тиристор VS1 и катушку-соленоид L1 происходит разряд конденсатора С1. Импульс тока, прошедший через L1, создает магнитное поле, которое намагничивает заготовку из магнитного материала, находящуюся внутри соленоида.
Катушка L1 может иметь различную форму и число витков, а также может быть снабжена сердечником необходимой формы из ферромагнитного материала. В данном случае катушка L1 имеет 20 витков провода МГШВ-0,35 на сердечнике из электротехнической стали, заготовки из сплава ЮНД4 в ней намагничиваются до уровня 30…50 мТл.
Очевидно, что изменив номиналы элементов схемы, можно добиться других уровней остаточной индукции, например, увеличения намагниченности можно добиться, увеличив емкость конденсатора С1 и сопротивление резистора R3.
Налаживание устройства состоит в подборе сопротивления резистора R1 до максимально возможной величины, при которой надежно открывается и затем закрывается тиристор VS1 (после зажигания индикатора "Готов" и нажатия и отпускания кнопки "Разряд").
3.6.6. Как размагнитить инструмент
Конструкция, о которой пойдет разговор, не столько демонстрационное пособие, сколько полезный прибор для школы, кружка, дома. Ведь вам часто приходится пользоваться инструментом из магнитного материала, и вы наверняка замечали, что со временем он становится постоянным магнитом - начинает притягивать мелкие предметы и детали: гайки, шайбы, винты. А это неудобно для работы, следовательно, инструмент нужно размагничивать.
Для этой цели служит приспособление, показанное на рис. 3.44, а. Оно состоит из катушки индуктивности L1, понижающего трансформатора T1 и кнопочного выключателя SB1.
Электрическая схема соединений деталей приведена на рис. 3.44, б. Когда на катушку подают питающее напряжение, катушка создает переменное магнитное поле - оно и размагничивает инструмент.

Рис. 3.44. а) Приспособление для размагничивания инструмента б) схема устройства для размагничивания инструмента
Из плотной бумаги склейте каркас катушки толщиной 1,5…2 и длиной 80 мм. Внутренний диаметр каркаса 30…35 мм. По краям каркаса установите щечки толщиной 5…6 и диаметром 80 мм.
На каркас намотайте обмотку - примерно 1 000 витков провода ПЭЛ или ПЭВ диаметром 0,7…0,9 мм. Сопротивление такой обмотки будет около 8 Ом.
Понижающий трансформатор - любой конструкции, с напряжением на обмотке II 10…15 В при токе нагрузки до 2 А.
Включив установку в сеть, нажмите кнопку выключателя и введите внутрь каркаса катушки, например, отвертку. Подержите ее 10…15 с, а затем выключите установку. Если отвертка не успела размагнититься, операцию повторите.
При отсутствии намагниченных инструментов можете взять, скажем, толстый гвоздь, намагнитить его с помощью постоянного магнита, а затем размагнитить на установке. Индикатором степени намагниченности и эффекта размагничивания допустимо использовать компас.
3.7. ЗАДАЧИ
1. Сила тока в паяльнике 0,9 А при напряжении 220 В. Определите мощность тока в паяльнике и сопротивление обмотки паяльника.
2. Определите сопротивление электрической лампы, на баллоне которой написано: 220 В, 100 Вт.
3. У какой лампы сопротивление нити накала больше: мощностью 50 Вт или 100 Вт, если они рассчитаны на одинаковое напряжение?
4. Сопротивление какой цепи переменному току больше, во сколько раз и почему (рис. 3.45, а, б)?

Рис. 3.45.Сопротивление какой цепи переменному току больше, во сколько раз и почему?
5. При каких соотношениях ХС и XL (рис. 3.46, б) в цепи будет резонанс напряжения (считать, что R < ХС, R < XL)?
![]()
Рис. 3.46.При каких соотношениях ХС и XL в цепи будет резонанс напряжения
6. На рис. 3.47 показан трансформатор и приведены значения напряжений и сила токов во вторичных обмотках. Укажите все возможные варианты соединения вторичных обмоток трансформатора, величины напряжений и допустимую силу токов в полученных обмотках.

Рис. 3.47. Указать все возможные варианты соединения вторичных обмоток трансформатора
Глава 4
Полупроводниковые приборы
К полупроводникам относят вещества, занимающие по величине удельного электрического сопротивления (или проводимости) промежуточное положение между проводниками (металлами) и диэлектриками (табл. 4.1).