
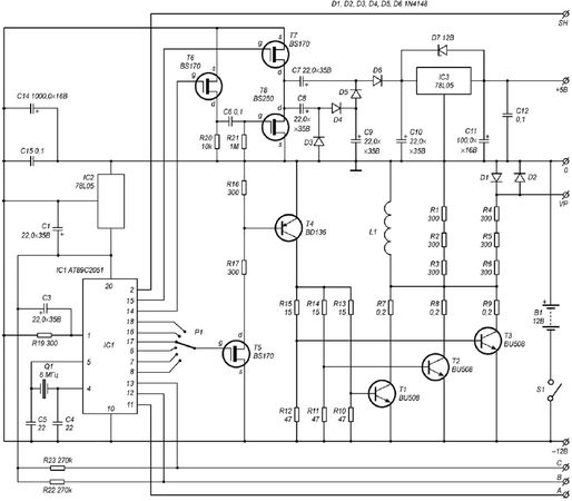
Рис. 3.18. Принципиальная схема блока передатчика усовершенствованного импульсного металлоискателя
В состав блока передатчика входят модуль формирования импульсов и синхронизации, сам передатчик, а также преобразователь напряжения.
Главной составной частью всей конструкции является модуль формирования импульсов и синхронизации, выполненный на микропроцессоре IC1 типа АТ89С2051 фирмы ATMEL и обеспечивающий формирование импульсов для передатчика, а также сигналов, управляющих работой всех остальных блоков. Рабочая частота микроконтроллера IC1 стабилизирована кварцевым резонатором (6 МГц). При указанном значении рабочей частоты микропроцессор формирует периодическую последовательность управляющих импульсов для различных каскадов металлодетектора.
Первоначально на выводе IC1/14 микропроцессора формируется управляющий импульс для транзистора Т6, после окончания которого на выводе IC1/15 формируется аналогичный импульс для транзистора Т7. Затем этот процесс повторяется еще раз. В результате происходит запуск преобразователя напряжения.
Далее, последовательно на выводах IC1/8, IC1/7, IC1/6, IC1/17, IC1/16 и IC1/18 формируются импульсы запуска передатчика. При этом указанные импульсы имеют одинаковую длительность, но каждый последующий импульс задержан относительно предыдущего на несколько тактов. Начало первого импульса, сформированного на выводе IC1/8, совпадает с серединой второго импульса на выводе IC1/15. С помощью переключателя Р1 можно выбрать время задержки импульса запуска передатчика по отношению к стартовому импульсу.
Через несколько тактов после окончания импульса на выводе IC1/18 короткий стробирующий импульс для усилителя-анализатора формируется на выводе IC1/2. В отличие от ранее рассмотренной схемы в данном приборе на этом же выводе микроконтроллера через несколько тактов формируется второй стробирующий импульс.
Помимо этого на выводах IC1/12 и IC1/13 микропроцессора формируются управляющие сигналы для транзисторов Т31 и Т32 блока приемника. Середина управляющего импульса для транзистора Т31 совпадает с серединой первого стробирующего импульса на выводе IC1/2, однако длительность импульса на выводе IC1/12 почти в два раза больше. При этом указанный импульс имеет отрицательную полярность. Начало управляющего импульсного сигнала на выводе IC1/13 почти совпадает с серединой второго импульса на выводе IC1/14 микроконтроллера, заканчивается же он через несколько тактов после окончания второго стробирующего импульса, формируемого на выводе IC1/2. Затем на выводе IC1/11 формируется управляющий сигнал для транзистора Т35 схемы акустической сигнализации блока приемника.
После небольшой паузы последовательность управляющих импульсов на соответствующих выходах микроконтроллера формируется вновь.
Питающее напряжение +5 В, предварительно стабилизированное микросхемой IC2, подается на вывод IC1/20 микроконтроллера.
Преобразователь напряжения, выполненный на транзисторах Т6-Т8 и стабилизаторе IC3, обеспечивает формирование питающего напряжения +5 В, необходимого для питания каскадов приемной части. Управляющие сигналы для транзисторов Т7 и Т8 формируются на соответствующих выводах микроконтроллера IC1, при этом на транзистор Т8 этот сигнал подается через преобразователь уровня, собранный на транзисторе Т6. Далее сформированное питающее напряжение стабилизируется микросхемой IC3, с выхода которой напряжение +5 В поступает на каскады приемника.
Выходные каскады передатчика выполнены на мощных транзисторах Т1, Т2 и Т3, работающих на общую нагрузку, в качестве которой выступает катушка L1, шунтированная цепочкой резисторов R1-R6. Работой транзисторов выходного каскада управляет транзистор Т4. Управляющий сигнал на базу транзистора Т4 подается с соответствующего выхода процессора IC1 через транзистор Т5.
Как и в рассмотренном в предыдущем разделе металлодетекторе, импульс, формируемый микропроцессором IC1 в соответствии с заложенной в его памяти программой, через переключатель подается на вход транзистора Т5 и далее, через транзистор Т4, на выходные каскады передатчика, выполненные на транзисторах Т1-Т3, а затем – на приемопередающую катушку L1. При появлении в зоне действия катушки L1 металлического предмета на его поверхности под воздействием внешнего электромагнитного поля, инициированного импульсом передатчика, возбуждаются вихревые поверхностные токи. Время существования этих токов зависит от длительности импульса, излучаемого катушкой L1.
Поверхностные токи являются источником вторичного импульсного сигнала, который принимается катушкой L1, усиливается и подается на схему анализа. Благодаря явлению самоиндукции длительность вторичного сигнала будет больше, чем длительность излученного передающей катушкой импульса. При этом форма вторичного импульсного сигнала зависит от свойств материала, из которого изготовлен обнаруженный металлический предмет. Обработка информации об отличиях параметров импульсов, излученных и принятых катушкой L1, обеспечивает формирование данных для блока индикации о наличии металлического предмета.
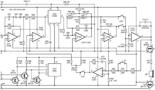
В состав блока приемника (рис. 3.19) входят двухкаскадный усилитель входного сигнала, усилители образцового сигнала, усилитель-анализатор, активный узкополосный фильтр, фильтр низкой частоты, схема формирования напряжения смещения, схемы коммутации и схема звуковой индикации.

Рис. 3.19. Принципиальная схема блока приемника усовершенствованного импульсного металлоискателя
Сигнал от металлического предмета принимается катушкой L1 и через схему защиты, выполненную на диодах D1 и D2, подается на входной двухкаскадный усилитель с емкостной обратной связью, выполненный на операционных усилителях IC31 и IC32. С выхода микросхемы IC32 (вывод IC32/6) усиленный импульсный сигнал подается на усилитель-анализатор, выполненный на микросхеме IC33.
В процессе работы прибора усилитель IC33 постоянно выключен, а напряжение питания подается на него лишь при поступлении на соответствующий вход (вывод IC33/8) стробирующих импульсов. По окончании подачи напряжения питания на выходе усилителя (вывод IC33/5) в течение нескольких секунд сохраняется уровень принятого сигнала, зафиксированный во время воздействия стробирующих импульсов. Время сохранения уровня сигнала зависит от емкости конденсатора С65. Таким образом, на один вход усилителя (вывод IC33/3) подается принятый импульсный сигнал, а на второй вход (вывод IC33/8) через конденсаторы С64 поступает соответствующий стробирующий импульс от модуля формирования импульсов и синхронизации (вывод IC1/2).
Далее выделенный сигнал проходит через активный фильтр, выполненный на элементе IC34a и настроенный на частоту 6 МГц. Для достижения указанных на принципиальной схеме параметров отдельных элементов данного фильтра рекомендуется использовать параллельное включение резисторов и конденсаторов. Так, например, значение указанной на схеме емкости конденсатора С67 (0,044 мкФ) достигается параллельным включением двух конденсаторов емкостью 0,022 мкФ каждый. Необходимо отметить, что при использовании кварцевого элемента Q1 с рабочей частотой, отличающейся от 6 МГц, величины отдельных элементов фильтра следует пересчитать.
С выхода фильтра сигнал подается на синхронный детектор, на входе которого установлен инвертирующий усилитель с коэффициентом усиления 1, выполненный на элементе IC34b. При этом с помощью замыкания соответствующих пар контактов микросхемы IC37 (выводы IC37/1,2 и IC37/3,4) осуществляется переключение отрицательного сигнала, подаваемого на интегрирующую цепочку с конденсатором С71. Управляющие сигналы для микросхемы IC37 формируются каскадами, выполненными на транзисторах Т31-Т33.
С выхода интегрирующей цепочки импульсный сигнал проходит на вход усилительного каскада, который выполнен на микросхеме IC35 и одновременно выполняет функции фильтра низких частот. Падение напряжения на выходе операционного усилителя (вывод IC35/6) приводит к открытию транзистора Т34 и подключению к общему проводу головных телефонов BF1. При поступлении с соответствующего выхода микроконтроллера (вывод IC1/11) на транзистор Т35 управляющего сигнала в телефонах будет прослушиваться сигнал звуковой частоты. Резистор R77 ограничивает ток, протекающий через головные телефоны BF1. Его подбором можно регулировать громкость акустического сигнала.
Сигнал с вывода IC35/6 также подается на вход другого операционного усилителя (вывод IC36/2), задачей которого является обнуление выходного сигнала. Его использование объясняется тем, что на выходе микросхемы IC33 изменяющийся во времени выходной сигнал будет формироваться и в отсутствие в зоне действия поисковой катушки L1 металлических предметов, поэтому амплитуда результирующего сигнала будет отлична от нуля. С помощью резистора R86 на вход второго усилительного каскада (вывод IC32/2) подается напряжение смещения именно в момент поступления первого стробирующего импульса. Необходимый уровень напряжения смещения зависит от уровня выходного сигнала на выводе IC35/6, его формирование обеспечивается с помощью интегрирующей цепочки С73, R78-R80 и усилительного каскада на микросхеме IC36.