
Рис. 3.7. Печатная плата (а) и расположение элементов (б) металлоискателя с повышенной чувствительностью
К деталям, применяемым в данном устройстве, не предъявляются какие-либо особые требования. Рекомендуется использовать любые малогабаритные конденсаторы и резисторы, которые без проблем можно разместить на печатной плате.
Конденсатор С3 должен иметь максимальную емкость 180–240 пФ. Можно использовать любой конденсатор настройки от малогабаритного радиоприемника (например типа КП-180). Для повышения термостабильности желательно, чтобы конденсаторы С1, С2, С4 и С5 имели ТКЕ не хуже М1500. Постоянные резисторы могут быть, например, типа МЛТ-0,125.
Микросхемы типа К561ЛЕ5 можно заменить микросхемами К176ЛЕ5, К176ЛА7 или К561ЛА7.
Катушка L1 содержит 30 витков провода ПЭВ-2 диаметром 0,08 мм. Для ее намотки рекомендуется использовать каркас от катушки контура ПЧ транзисторного радиоприемника (например, "Альпинист-407" или аналогичного).
Поисковая катушка L2 содержит 100 витков провода ПЭВ-2 диаметром 0,6 мм и выполнена в виде тора с внутренним диаметром 240–250 мм. Эту катушку проще изготовить на жестком каркасе, однако можно обойтись и без него. В таком случае в качестве временного каркаса можно использовать любой подходящий по размерам круглый предмет, например банку. Витки катушки наматываются внавал, после чего снимаются с каркаса и экранируются электростатическим экраном, для изготовления которого поверх жгута витков наматывается лента из алюминиевой фольги. Щель между началом и концом намотки ленты (зазор между концами экрана) должна составлять около 10 мм.
При изготовлении катушки L2 нужно особенно следить за тем, чтобы не произошло замыкание концов экранирующей ленты, поскольку в этом случае образуется короткозамкнутый виток. Для повышения механической прочности катушку перед экранированием можно пропитать эпоксидным клеем.
К выводам катушки следует подпаять проводники двужильного экранированного кабеля длиной около метра, на другом конце которого устанавливается разъем типа СШ-3 или любой другой подходящий малогабаритный разъем. Оплетку кабеля необходимо соединить с экраном катушки. В рабочем положении разъем катушки подключается к ответной части разъема, расположенной на корпусе прибора.
Питание металлоискателя с повышенной чувствительностью осуществляется от источника В1 напряжением 9 В. В качестве такого источника можно использовать, например, батарейку "Крона" или две батарейки типа 3336Л, соединенные последовательно.
Печатная плата с расположенными на ней элементами и источник питания размещаются в любом подходящем металлическом корпусе. На крышке корпуса устанавливаются конденсатор С3, переменный резистор R8, разъем Х1 для подключения поисковой катушки L2, выключатель S1 и разъем Х2 для подключения головных телефонов BF1.
Налаживание
Рассматриваемый металлоискатель следует настраивать в условиях, когда металлические предметы удалены от поисковой катушки L2 на расстояние не менее 1,5 м. Непосредственную настройку прибора нужно начать с выбора нужной частоты биений. Для этого рекомендуется воспользоваться осциллографом или цифровым частотомером.
При работе с осциллографом его пробник необходимо подключить к входу НЧ-фильтра (вывод IC3/3). Осциллограмма в этой точке напоминает осциллограмму модулированного ВЧ-сигнала. Далее, подстраивая катушку L1 и при необходимости подбирая емкости конденсаторов С1 и С2, нужно добиться того, чтобы частота модуляции (частота биений) была бы равна примерно 5-10 Гц.
При использовании цифрового частотомера для настройки металлоискателя частотомер следует подключить сначала к выводу 1 микросхемы IC3, а затем – к выводу 2 этой же микросхемы. Изменяя параметры указанных ранее элементов (индуктивность катушки L1, емкости конденсаторов С1 и С2), необходимо добиться того, чтобы разность частот сигналов в указанных точках составляла также примерно 5-10 Гц.
Подобрать нужную частоту биений можно и без осциллографа и частотомера. В таком случае обычно бывает достаточно настроить рабочую частоту опорного генератора. Для этого к выходу элемента IC3.1 (вывод IC3/3) нужно подключить высокоомные телефоны (например ТОН-2), а затем, регулируя подстроечный сердечник катушки L1, добиться появления в головных телефонах звукового сигнала. При этом ротор конденсатора С3 должен быть установлен в среднее положение. Затем, вращая подстроечный сердечник катушки L1, необходимо установить режим, при котором в телефонах будут прослушиваться щелчки, следующие с частотой в несколько герц. После настройки генератора подстроечный сердечник катушки L1 желательно зафиксировать с помощью капли клея.
Далее необходимо настроить компаратор напряжения. Для этого нужно подобрать величину резистора R9, показанного на рис. 3.6 штриховыми линиями. Его сопротивление может быть в пределах от 300 кОм до 1 МОм. Необходимо отметить, что резистор R9 следует включить между выводами 5, 6 элемента IC3.2 и общим проводом при наличии на выходе компаратора (выводы IC3/10,11) напряжения высокого уровня.
Порядок работы
При практическом использовании данного прибора следует переменным конденсатором С3 поддерживать необходимую частоту сигнала биений, которая может изменяться под влиянием различных факторов (например при изменении магнитных свойств грунта, температуры окружающей среды или разряде батареи).
Если в процессе работы в зоне действия поисковой катушки L2 окажется какой-либо металлический предмет, то частота щелчков в головных телефонах изменится. При приближении к одним металлам она будет увеличиваться, а при приближении к другим – уменьшаться. По изменению частоты щелчков, имея определенный опыт, можно легко определить, из какого металла, магнитного или немагнитного, изготовлен обнаруженный предмет.
Громкость щелчков регулируется переменным резистором R8.
3.5. Металлоискатель на микросхеме К176ЛП2
Простой и в то же время надежный и эффективный металлоискатель BFO, работающий по принципу оценки изменений частоты сигнала биений, можно собрать всего на одной микросхеме К176ЛП2. В основу данного прибора была положена конструкция, которую еще в начале 90-х годов прошлого столетия предложил Р. Скетерис из литовского города Паневежис.
Принципиальная схема
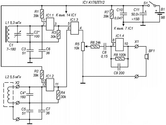
Отличительной особенностью рассматриваемого детектора металлических предметов является не только применение микросхемы типа К176ЛП2, но также и схемотехнические решения, использованные при разработке генераторов и анализатора (рис. 3.8). При этом в данной конструкции оценка изменения частоты сигнала биений осуществляется на слух.

Рис. 3.8. Принципиальная схема металлоискателя на микросхеме К176ЛП2
Основу данного устройства составляют опорный и измерительный генераторы, смеситель и схема акустической индикации.
В рассматриваемой конструкции использованы два простых LC-генератора, выполненные на элементах микросхемы IC1. Схемотехнические решения этих генераторов практически идентичны. При этом первый генератор, который является опорным, собран на элементе IC1.1, а второй, измерительный или перестраиваемый генератор, выполнен на элементе IC1.2.
Рабочая частота опорного генератора определяется параметрами элементов, образующих его колебательный контур, то есть емкостями конденсаторов С1 и С2, а также индуктивностью катушки L1. В контуре измерительного генератора используются конденсатор С4 и поисковая катушка L2. При этом оба генератора настроены на рабочую частоту примерно 100 кГц.
При приближении поисковой катушки L2 колебательного контура перестраиваемого генератора к металлическому предмету ее индуктивность изменяется, что вызывает изменение рабочей частоты генератора. При этом, если вблизи катушки L2 находится предмет из черного металла, ее индуктивность увеличивается, что приводит к уменьшению частоты генератора. Цветной металл уменьшает индуктивность катушки L2, а рабочая частота генератора возрастает.
С выходов генераторов колебания ВЧ подаются на соответствующие входы смесителя, выполненного на элементе IC1.3 (выводы IC1/5,6). Нагрузкой смесителя является резистор R5, который одновременно выступает в роли регулятора громкости.
Затем сигнал низкой частоты через резистор R6 и конденсатор С8 поступает на усилитель НЧ, собранный на элементе IC1.4, и далее – на головные телефоны BF1.
Питание на микросхему IC1 подается от источника В1 напряжением 9 В через фильтр, образованный конденсаторами С10 и С11.
Детали и конструкция
Все детали рассматриваемого металлоискателя (за исключением поисковой катушки L2, резистора R5, разъемов Х1 и Х2, а также выключателя S1) размещены на печатной плате размерами 50х50 мм (рис. 3.9), изготовленной из одностороннего фольгированного гетинакса или текстолита.