Детали и конструкция
Как и в некоторых рассмотренных ранее конструкциях, для изготовления металлоискателя с кварцевым элементом можно использовать любую макетную плату. Поэтому к используемым деталям не предъявляются какие-либо ограничения, связанные с габаритными размерами. Монтаж может быть как навесной, так и печатный.
Поисковая катушка L1 представляет собой кольцевую рамку, изготовленную из отрезка кабеля с внешним диаметром 8-10 мм (например кабеля марки РК-50). Центральную жилу кабеля следует удалить, а вместо нее протянуть шесть жил провода типа ПЭЛ диаметром 0,1–0,2 мм и длиной 115 мм. Получившийся многожильный кабель необходимо согнуть на подходящей оправке в кольцо таким образом, чтобы между началом и концом образовавшейся петли остался зазор шириной примерно 25–30 мм.
Конец провода, являющийся началом первого витка, следует припаять к экранирующей оплетке кабеля, начало второго витка – к концу первого и так далее. В результате получится катушка, содержащая шесть витков провода.
При изготовлении катушки L1 нужно особенно следить за тем, чтобы не произошло замыкания концов экранирующей оплетки, поскольку в этом случае образуется короткозамкнутый виток.
Дополнительную жесткость конструкции катушки L1 можно придать, если расположить ее между двумя дисками из фанеры или гетинакса диаметром 400 мм и толщиной 5–7 мм.
Вместо транзисторов типа 2N2924, указанных на схеме, в данной конструкции можно использовать практически любые отечественные кремниевые маломощные транзисторы, например типа КТ315Б. Вместо диода типа 1N4001 (D2) рекомендуется применять любой германиевый диод серий Д2 или Д9 с любым буквенным индексом, а стабилитрон типа 1N753 без проблем можно заменить, например, стабилитроном 2С156А.
В качестве элемента Q1 можно использовать любой кварцевый элемент с частотой от 900 кГц до 1,1 МГц.
В качестве источника питания В1 можно применить, например, батарейку "Крона" или две батарейки 3336Л, соединенные последовательно.
Плата с расположенными на ней элементами и источник питания размещаются в любом подходящем пластмассовом или деревянном корпусе. На крышке корпуса устанавливаются переменный резистор R8, разъем Х1 для подключения поисковой катушки L1, выключатель S1 и индикатор PA1.
Поисковую катушку L1 следует установить на конце подходящей ручки длиной 100–120 см. Соединение катушки с платой прибора выполняется многожильным экранированным кабелем.
Налаживание
Главным условием, обеспечивающим качественную настройку данного прибора, является отсутствие крупногабаритных металлических предметов на расстоянии не менее 1,5 м от поисковой катушки L1.
Непосредственное налаживание металлодетектора следует начать с установки нужной частоты колебаний, формируемых ВЧ-генератором. Частота колебаний ВЧ должна быть равна частоте кварцевого элемента Q1. Для выполнения данной регулировки рекомендуется воспользоваться цифровым частотомером. При этом значение частоты сначала грубо устанавливается изменением емкости конденсатора С2, а затем точно – регулировкой конденсатора С1.
При отсутствии частотомера настройку ВЧ-генератора можно провести по показаниям индикатора PA1. Поскольку кварц Q1 является элементом связи между поисковой и индикаторной частями прибора, то его сопротивление в момент резонанса весьма велико. Таким образом, о точной настройке колебаний ВЧ-генератора на частоту кварца будет свидетельствовать минимальное показание стрелочного прибора PA1.
Уровень чувствительности данного устройства регулируется резистором R8.
Порядок работы
При практическом использовании этого металлодетектора следует переменным резистором R8 установить стрелку индикатора PA1 на нулевое значение шкалы. При этом в определенной степени компенсируются изменения режимов работы, обусловленные разрядом батареи, изменением температуры окружающей среды или девиацией магнитных свойств грунта.
Если в процессе работы в зоне действия поисковой катушки L1 окажется какой-либо металлический предмет, стрелка индикатора PA1 отклонится.
2.8. Усовершенствованный металлоискатель с кварцем
В последние годы многие уважаемые европейские издательства уделяют значительное внимание различным техническим устройствам, используемым при проведении поисковых работ. Ежегодно на прилавки книжных магазинов поступают новые книги с описаниями различных устройств. Следует признать, что в основном эти устройства сложны при сборке и регулировке и вряд ли могут быть рекомендованы для повторения начинающим радиолюбителям.
Тем не менее в одной из книг, опубликованных в рамках серии "Elektronicke hledace" популярным европейским издательством "BEN", автор сравнительно недавно не без удивления обнаружил схему металлодетектора, которая показалась очень знакомой. Основным элементом, с помощью которого в этом приборе анализируется наличие металлических предметов, является кварц. При этом результаты анализа оцениваются как визуально, так и на слух.
Принципиальная схема
Предлагаемая вниманию читателей конструкция представляет собой один из вариантов металлодетекторов типа FM (Frequency Meter), то есть является устройством, в основу которого положен принцип анализа девиации частоты опорного генератора под влиянием металлических предметов, попавших в зону действия поисковой катушки.
При внимательном изучении принципиальной схемы можно заметить, что данное устройство является усовершенствованным вариантом металлоискателя, рассмотренного в предыдущем разделе. Одной из главных отличительных особенностей этой конструкции по-прежнему является анализатор, выполненный на кварцевом элементе Q1. Помимо этого в усовершенствованном варианте металлодетектора в качестве индикатора помимо стрелочного прибора применена схема акустической сигнализации.
Поскольку в предлагаемой схеме (рис. 2.16) изменена нумерация элементов, используется новая элементная база, а также добавлен дополнительный каскад, автор счел необходимым подробнее рассмотреть ее особенности.

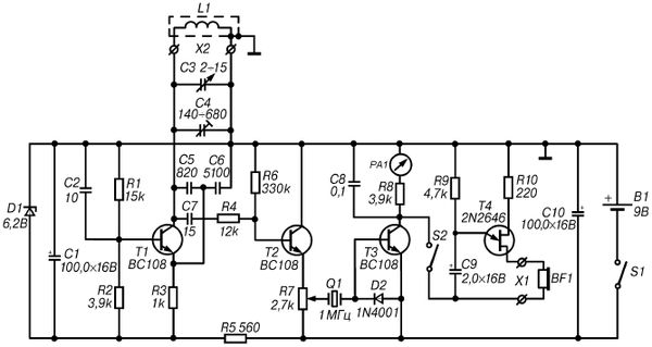
Рис. 2.16. Принципиальная схема усовершенствованного металлоискателя с кварцем
Как и в предыдущей конструкции, основу схемы данного металлодетектора составляют измерительный генератор, буферный каскад, детектор колебаний ВЧ, анализатор и индикаторное устройство.
Колебательный контур генератора высокой частоты, выполненного на транзисторе Т1, состоит из катушки L1 и конденсаторов С3-С6. Рабочая частота ВЧ-генератора зависит от девиации индуктивности поисковой катушки L1, а также от изменения емкостей подстроечного конденсатора С4 и регулировочного конденсатора С3. При отсутствии вблизи катушки L1 металлических предметов частота колебаний, возбуждаемых в ВЧ-генераторе, должна быть равна частоте кварцевого элемента Q1, то есть в данном случае – 1 МГц.
После того как в зоне действия поисковой катушки L1 окажется металлический предмет, ее индуктивность изменится. Это приведет к изменению частоты колебаний ВЧ-генератора. Далее сигнал ВЧ подается на буферный каскад, обеспечивающий согласование генератора с последующими цепями. В качестве буферного каскада используется эмиттерный повторитель, выполненный на транзисторе Т2.
С выхода эмиттерного повторителя сигнал ВЧ через регулировочный резистор R7 и кварц Q1 поступает на детектор, выполненный на диоде D2. Благодаря высокой добротности кварца малейшие изменения частоты измерительного генератора будут приводить к уменьшению полного сопротивления кварцевого элемента. В результате на вход усилителя постоянного тока (база транзистора Т3) поступает низкочастотный сигнал, изменение амплитуды которого обеспечивает соответствующее отклонение стрелки индикаторного прибора.
Нагрузкой УПТ, выполненного на транзисторе Т3, является стрелочный прибор с током полного отклонения 1 мА. При замыкании выключателя S2 в цепь нагрузки включается генератор звукового сигнала, выполненный на транзисторе Т4.
Питание металлоискателя осуществляется от источника В1 напряжением 9 В.
Детали и конструкция
Как и в некоторых рассмотренных ранее конструкциях, для изготовления металлоискателя с кварцевым элементом можно использовать любую макетную плату. Поэтому к используемым деталям не предъявляются какие-либо ограничения, связанные с габаритными размерами. Монтаж может быть как навесной, так и печатный.
Поисковая катушка L1 (рис. 2.17) аналогична катушке, используемой в металлодетекторе, который был рассмотрен в предыдущем разделе.