Всего за 9.95 руб. Купить полную версию

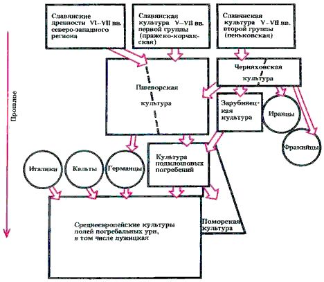
Ретроспективная схема развития славянских древностей
Приводя эти примеры, В. В. Мавродин делает вывод: "Индоевропейские языки (или индоевропейский праязык) существовали уже в те времена, когда орудия труда изготовлялись еще из камня, т. е. во времена неолита. Никаких достоверных общеиндоевропейских названий металлов не существует… что указывает на относительно позднее их появление… Следовательно, индоевропейская общность перед своим распадом не вышла за пределы неолита и вся ее история приходится на век "камня"". На то же указывают сходные слова, относящиеся к охоте (названия многих животных; такие понятия, как мясо, кровь, жила, кость, шкура, а также связанные с добыванием и обработкой меда).
А когда в Европе закончился каменный век, пора охоты и собирательства? Археологи установили: примерно 5 тысячелетий назад. Учтем, что около 11 тысячелетий назад северная половина Европы освободилась от ледникового покрова и на обширных территориях группы охотников кочевали вслед за стадами мамонтов, северных оленей, диких лошадей и других крупных млекопитающих.
Можно предполагать, что тогда-то и началось формирование единой индоевропейской и столь же крупной финно-угорской культур. Периодические кочевья, перемещения племен должны были способствовать языковой общности. Затем отдельные группы, роды, племена стали переходить к оседлому образу жизни, заниматься земледелием и скотоводством, добычей и выплавкой металлов, ремеслами, строительством. Обживая определенные территории, они обособлялись, обретали самобытность, развивали свою более или менее самостоятельную культуру, прежде всего духовную, отражающую мир природы, материальных ценностей, быта и ритуалов, а также отношения между людьми, переживания, верования, знания, представления о прекрасном…
Между прочим, одно из древнейших слов индоевропейской группы означает "знание", "познание" - "веды" (ведуны, ведьмы - от того же корня), а также "речь" (слово). Значит, с давних пор у этих народов знания, духовная культура выделялись особо и, по-видимому, почитались, как высокие ценности.
Итак, по данным лингвистики имеется возможность восстанавливать, в частности, время обособления тех или иных языков, культур и - в меньшей степени - племен и народов. Американские ученые Г. Трегер и X. Смит, например, обосновали такую схему формирования некоторых индоевропейских языков. Примерно 5,5 тысячелетия назад индо-хеттское единство распалось на две ветви: индоевропейскую и анталийскую; затем обособились армяне, примерно 4,3 тысячелетия назад - индоиранцы, а чуть позже - греки. Примерно 3–3,5 тысячелетия назад северные европейцы разделились на две крупные группы: германцев и балто-славян, а еще через полтысячелетия обособились балтские и славянские языки, а значит, и культуры, племена.
Многие крупные слависты - М. Фасмер, Т. - Лер-Сплавинский, Ф. П. Филин - пришли к мнению, что праславянский язык сформировался в середине первого тысячелетия до нашей эры. А вот высказывание другого крупного знатока древних славян В. В. Седова: "На основе рассмотренных языковых данных можно сделать вывод общего порядка. Отдаленные предки славян, т. е. древнеевропейские племена, ставшие позднее славянами, во II тысячелетии до н. э. жили в Центральной Европе и находились в контакте прежде всего с протогерманцами и протоиталиками. Скорее всего они занимали восточное положение среди европейской группы индоевропейцев. В таком случае им принадлежала какая-то область, входящая в регион, обнимающий бассейн Вислы".
Таким образом, в поисках племени руссов (россов) можно и нужно учитывать памятники духовной культуры.
При этом следует учитывать некоторые противоречивые данные. С одной стороны, многое указывает на тесные связи в древнейшие времена праславян и прабалтов. Однако не менее существенны сведения о контактах славянских и иранских (скифо-сарматских) племен. На это указывают некоторые общие (или "родственные") божества, мифологические образы, сюжеты.
"Количество иранских параллелей в языке, культуре и религии славян настолько значительно, - считает В. В. Седов, - что в научной литературе поставлен вопрос о славянско-иранском симбиозе, имевшем место в истории славянства. Очевидно, что историческое явление затронуло лишь часть славянского мира и часть иранских племен. В этот период, нужно допустить, славяне и иранцы жили на одной территории, смешивались между собой, и в результате ирано-язычное население оказалось ассимилированным".
Высказано предположение, что не только название племен хорват и север, но и русь имеют иранское происхождение; Действительно, есть древнеиранское слово aurusa (белый). Вдобавок известный историк и славист Б. А. Рыбаков доказывает происхождение названия "росс" от имени реки Рось - правого притока Днепра южнее Киева. В этом районе издавна, еще до нашей эры, господствовали ираноязычные племена. Кроме того, одно из них (или связанное с ними) именовалось "росомоны", что ученый переводит как "люди росы". А один сирийский автор VI в. писал о народе "рос", живущем, где-то севернее земли амазонок, которые, судя по легендам, находились в Приазовских степях.
Спору нет, среднее течение Днепра с древнейших времен (4–5 тысячелетий назад) было крупным культурным центром. Здесь впервые для Восточной Европы были освоены земледелие и скотоводство, началась эпоха металла. А "на рубеже V–VI вв. н. э., - пишет Б. А. Рыбаков, - основывается крепость Киев, ставшая как бы штабом начавшегося великого расселения славян и завоевания Балканского полуострова. Вокруг Киева складывается особая археологическая культура…"
Но тут возникают серьезные сомнения. Почему в этом регионе очень древней культуры местное население получает новое имя "россы" ("руссы") и создает новую культуру? Почему летописец Нестор среди "коренных" славянских племен для этого района назвал полян, да еще уточнил, что их со временем стали звать руссами? Почему лингвисты отмечают эпоху не славяно-иранского (славяно-скифского) единства, а славяно-балтского? Почему племя пруссов, судя по всему, обитавшее в соседстве с руссами, вдруг оказывается в отдалении от них? Если племя с давних пор обитало в Среднем Поднепровье и дало имя великому государству средневековья, то почему о нем ничего не было слышно до этого времени?
А чем объяснить двойное название племени: россы и руссы? Предположим, от росомонов и Роси можно вывести россов. Ну а руссы и Русь - откуда? Если из-за простой замены одной буквы на другую, то почему не возобладал один вариант, но веками продолжали существовать оба, словно в этом был какой-то смысл?
Можно предположить, что в середине I тысячелетия н. э., когда славяне заселяли Среднее Поднепровье, некоторые местные ираноязычные племена переняли новую культуру и образовали вместе с пришельцами новую общность, получившую название россы (руссы) от имени росомоны. Если учесть вдобавок, что украинцы (малороссы) по внешнему облику и особенностям говора тяготеют к иранскому типу, то тогда…
Вот тогда-то и появляются новые сомнения. По всем данным разделение восточных славян произошло сравнительно поздно, в конце средних веков. А откуда пришли россы? И почему это странное племя постоянно тяготело к более северным краям, доходя до Балтийского побережья, политически связав себя с варягами, Рюриковичами? Почему в языке восточных славян преобладают именно балтские, а не иранские связи?
Спору нет, на все (или почти на все) возникающие вопросы можно подобрать более или менее основательные ответы. Но такая операция слишком напоминает подгонку под заранее известный ответ. От очень слабой зацепки (имя племени росомонов, сведения о славяно-иранских контактах) строится концепция, требующая постоянных подтверждений. А в науке ценятся гипотезы, позволяющие открывать новые факты, идеи, теории, которые подтверждаются независимыми, подчас неожиданными сведениями.
С этой точки зрения более привлекательной, пожалуй, выглядит другая гипотеза. Она связывает племя россов (руссов) с балтами или, во всяком случае, с прабалтами, которые в древности, до нашей эры, немногим отличались от праславян, составляя с ними единую языковую группу.