Всего за 59.9 руб. Купить полную версию

Рис. 4.6. Внешний вид различных моделей беспроводных звонков
Как правило, такие беспроводные звонки (например, с указанием на корпусе фирмы-производителя Paget Trading Ltd) работают на частоте 433 МГц, что не привносит помех в радиоэфир из-за малой дальности действия передатчика (его ограниченной мощности).
Заявленная в паспортных данных дальность действия данного радиозвонка составляет 50 м, однако на практике и эти сведения не являются верными. Если заявленная производителем дальность, например, 80 м, ее реальная дистанция будет около 30.
Хотя с увеличением заявленной дальности радиозвонков пропорционально возрастает их розничная цена, например, беспроводной звонок с радиусом работы 100 м (в реалии 35 м) стоит уже более 1 100 руб.
По сути все равно, какой звонок усовершенствовать, развивая его дальность, поэтому рассмотрим самые "бюджетные" и простые варианты.
Первым делом после приобретения нужно вскрыть корпус радиопередатчика, потому что увеличивать дальность будем именно на нем.
Антенну приемника трогать не будем, поскольку на частоте радиосигнала 433 МГц увеличение ее длины не приводит к увеличению дистанции работы связки передатчик-приемник.
На рис. 4.7 представлены (две разные по внешнему виду модели, но одинаковые по схемотехнике) приемники радиосигналов со снятой крышкой.

Рис. 4.7. Приемники радиосигналов со снятой корпусной крышкой
Как видно из рис. 4.7, схема одна, а ее исполнение на печатной плате разное, в частности на рисунке слева представлен вариант, собранный из дискретных элементов, а на рис. справа – на элементах в SMD-корпусах для поверхностного монтажа.
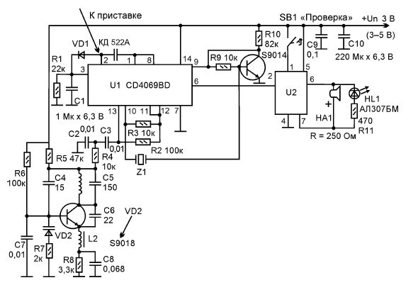
На рис. 4.8 представлена электрическая схема приемника беспроводного звонка.

Рис. 4.8. Электрическая схема приемника радиозвонка
4.3.1. Принцип работы устройства
Описание принципа работы поможет тем читателям, кто захочет сделать из рекомендуемых готовых устройств – радиозвонков новое дистанционное управление своим водопроводным насосом на любимой даче.
Вывод 2 микросхемы с обозначением (на печатной плате) U1 имеет активный высокий уровень при поступлении радиосигнала с приемника (когда на нем нажата кнопка). Выводы 1 и 8 U1, наоборот, высокий уровень – в состоянии покоя, а низкий логический уровень – при поступлении сигнала управления.
Эти два сигнала можно использовать для управления устройствами нагрузки с помощью несложной приставки.
Для того чтобы дистанционное устройство включения насоса работало эффективно – при первом нажатии на кнопку передатчика подключало насос к сети 220 В, а при повторном нажатии – отключало его, потребуется собрать несложное устройство доработки и подключить его к готовой схеме (плате) приемника промышленного беспроводного звонка.
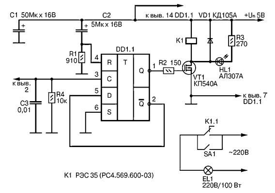
На рис. 4.9 представлена электрическая схема устройства согласования и доработки приемника беспроводного звонка с исполнительным узлом.
Параллельно лампе накаливания EL1 подключают погружной насос (на схеме не показан) с соответствующим армированным шлангом, тянущимся к дому от колодца.
Лампа EL1 является дополнительным световым индикатором работы насоса, благодаря ей можно дистанционно убедиться в том, что команда от передатчика получена, дистанционное устройство сработало и насос включился.
Насос погружают в колодец на высоту не более 6 м, что вполне достаточно для деревенских колодцев.

Рис. 4.9. Электрическая схема устройства согласования и доработки приемника с исполнительным узлом
4.3.2. Усовершенствование приемного узла
Вход устройства (рис. 4.9) подключается к базовой печатной плате радиозвонка неэкранированными проводами типа МГТФ-0,4 (или аналогичными), при этом подключается общий провод (к минусу питания) и вход элемента микросхемы DD1.1 (К1561ТМ2), к выводу 2 микроcхемы CD4069BD (в некоторых моделях D4069UBC) обозначена на печатной плате U1. Отечественные аналоги данных микросхем КР1561ЛН4 и К561ЛН5.
При поступлении радиосигнала – импульса от передатчика (его длительность около 2 с функционально обеспечивается передатчиком-брелком независимо от продолжительности воздействия на кнопку подачи сигнала в нем), на выводе 2 микросхемы CD4069BD (U1) уровень сигнала изменяется с низкого на высокий. Выводы 6 и 7 микросхемы U2 (обозначение на печатной плате), которая является генератором мелодий, подключены к маломощной динамической головке.
Таким образом, для того, чтобы во время передачи сигнала по радиоканалу не включался мелодичный звонок, достаточно разорвать печатный проводник от вывода 7 U2 до динамического капсюля. Или отпаять один из проводников, ведущих к нему.
4.3.3. Особенности доработки
Основой схемы на рис. 4.9 является триггер на одном элементе популярной микросхемы К561ТМ2.
Не вдаваясь в подробности ее работы (об этом написано много в радиотехнической литературе), отмечу только самое главное для моего читателя-дачника: в этой микросхеме – два D-триггера, каждый из которых содержит по 2 входа асинхронного управления S и R.
Триггер переключается по положительному перепаду на тактовом входе С (вывод 3 DD1.1).
При этом логический уровень, присутствующий на входе D, передается на прямой выход Q. При высоком логическом уровне на входе сброса R триггер обнуляется.
Напряжение питания может находится в пределах 5–9 В (об эксперименте по увеличению напряжения питания приемного узла – ниже).
Теперь, зная работу микросхемы DD1, можно понять общий принцип работы приставки.
При включении питания в первый момент времени на вход R DD1.1 благодаря разряженному конденсатору С2 поступает высокий логический уровень, который обнуляет триггер – на прямом выходе Q устанавливается низкий уровень напряжения. Транзистор VT1 закрыт, реле К1 обесточено, лампа EL1 не горит, нагнетающий воду насос не работает.
Примерно через треть секунды (это обусловлено емкостью оксидного конденсатора С2 и сопротивлением резистора R1) первый зарядится почти до напряжения питания, и уровень на входе R (вывод 4 DD1.1) переменится на низкий.
Теперь триггер готов к приему сигналов по тактовому входу С, имеющему, как следует из схемы, низкий исходный уровень.
Когда с передатчика поступает в эфир радиосигнал и принимается приемным устройством, на вход С микросхемы DD1.1 от схемы дистанционного звонка поступает высокий уровень напряжения.
Вследствие этого триггер перебрасывается в другое устойчивое состояние – теперь на его прямом выходе Q высокий уровень напряжения. Транзистор VT1 включает реле К1, а его контакты, в свою очередь, замыкают электрическую цепь питания осветительной лампы EL1 и погружного насоса.
В таком состоянии триггер находится сколь угодно долго, до следующего положительного фронта импульса на входе С, при поступлении которого (следующего нажатия клавиши на пульте-передатчике) триггер переходит в исходное состояние, осветительная лампа EL1 обесточивается, насос выключается.
Цепь С2R1 обеспечивает сброс триггера микросхемы DD1 в исходный режим ожидания при включении питания. Оксидный конденсатор С1 выполняет функцию фильтрующего элемента по питанию.
Диод VD1 препятствует броскам обратного напряжения при включении/выключении реле.
Суммарная мощность коммутируемой нагрузки зависит от параметров электромагнитного реле К1 и в нашем случае ограничивается 350 Вт.
Из-за небольшого количества дискретных элементов приставки все они монтируются на участке перфорированной платы размером 30Ч40 мм и вместе с соединительными проводами помещаются в штатный корпус приемника дистанционного звонка в отсек для автономных элементов питания. Для уменьшения воздействия электрических помех желательно, чтобы провода, соединяющие устройство с источником питания и идущие от реле К1 к насосу, имели сечение не менее 2,5 мм и стремились к минимальной длине.
4.3.4. О деталях
Постоянные резисторы МЛТ-0,25 (MF-25). Оксидные конденсаторы типа К50-26 на рабочее напряжение не менее 16 В. Остальные неполярные конденсаторы типа КМ-6Б. Микросхему DD1 (К561ТМ2) можно заменить
К561ТМ1 без ущерба для эффективности работы узла, но в этом случае придется изменить схему, так как выводы у этих микросхем имеют разное назначение.
Подробную информацию о таком варианте замены можно уточнить в справочниках по современным микросхемам КМОП.
Транзистор VT1 – полевой, с большим входным сопротивлением. Это позволяет минимизировать ток утечки в состоянии ожидания радиосигнала и практически не оказывает влияния на выход триггера, несмотря на ограничивающий резистор R2 с малым сопротивлением.
Реле К1 можно заменить на РЭС43 (исполнение РС4.569.201) или другое, рассчитанное на напряжение срабатывания 4–4,5 В и ток 10–50 мА.
Устанавливать в устройство реле с током включения более 100 мА нежелательно, так как управляющий работой реле транзистор VT1 имеет ограничение по мощности.