Всего за 79.9 руб. Купить полную версию

Таблица 17 . Допустимые токовые нагрузки для проводов с алюминиевыми жилами с резиновой или полихлорвиниловой изоляцией

Если площадь сечения провода S неизвестна, то штангенциркулем измеряют его диаметр d, и по формуле: S = 0,785d2, где S – площадь сечения в мм2, d – измеренный диаметр провода в мм, получают необходимое значение.
Прибор для контроля состояния изоляции электрических цепей
Для предотвращения короткого замыкания в электрических цепях необходим постоянный контроль за техническим состоянием изоляции проводов. Для этих целей обычно пользуются специальным прибором, который можно сделать и самостоятельно.
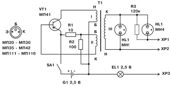
При помощи такого прибора можно произвести испытание изоляции электрических цепей, определить прямое короткое замыкание или пробой изоляции. Данный прибор представляет собой не что иное, как преобразователь низкого напряжения в высокое. Он питается от источника с напряжением 1,5–2 В. Частота колебаний преобразователя составляет порядка 1–2 кГц. В качестве индикатора используются две миниатюрные неоновые лампочки. Прибор включать без нагрузки нельзя, так как может выйти из строя транзистор. При испытании сопротивления изоляции прибор подключается к цепи контактами ХР1 и ХР2. Индикатором включения прибора служит лампочка HL1 (см. рис. 1).

Рис. 1. Принципиальная схема испытателя сопротивления изоляции проводов
Потенциал зажигания лампочки HL2 несколько ниже, чем лампочки HL1. Лампочка HL2 вспыхивает сильнее или слабее в зависимости от величины сопротивления изоляции. В этом случае постоянно светящаяся лампочка HL1 может погаснуть. Прибор очень чувствителен и начинает давать показания при сопротивлении изоляции линии 10 МОм и более. Если промежуток между контактами ХР1 и ХР2 будет влажным, лампочка HL2 будет давать ложные вспышки.
Чтобы этого не происходило, можно параллельно лампочке HL2 включить резистор R3 сопротивлением 120 кОм. При такой схеме лампочка HL2 вспыхивает только тогда, когда сопротивление изоляции испытываемой цепи меньше определенного предельного значения. При определении прямого короткого замыкания или пробоя изоляции испытываемая цепь подключается к контактам ХР2 и ХРЗ. Индикатором в данном случае является лампочка от карманного фонарика EL1.
Главной деталью прибора является трансформатор, который надо изготовить очень тщательно, так как от этого зависит вся работа прибора. Обмотки трансформатора Т1 намотаны на сердечнике сечением 0,25 см2 из Ш-образных пластин трансформаторной стали. Сердечник трансформатора набирается встык с воздушным зазором 0,3 мм. Обмотка I содержит 80 витков провода ПЭЛ 0,25.
Непосредственно на эту обмотку без прокладок наматывается обмотка II, состоящая из 45 витков провода ПЭЛ 0,14 и обертывается одним слоем кабельной или другой бумаги. Затем наматывается обмотка III из 500 витков провода ПЭЛ 0,1. В приборе использованы резисторы типа МЛТ-0,125. Указанный на схеме транзистор типа VT1 можно заменить транзисторами типа МП42Б, но лучше П20-П26. Неоновые лампочки должны иметь потенциал зажигания 80-100 В, например, МН-4 и МН-6.
При проверке прибором сопротивления изоляции электропроводки в квартире или на даче, необходимо вначале обесточить всю электросеть. Для этого надо вывернуть все пробки на квартирном щитке или выключить все автоматические выключатели на фазовом и нулевом проводах.
Приборы обнаружения наличия и места обрыва проводки
Быстро отыскать скрытый электрический провод в стене дома, обрыв провода в жгуте или кабеле, определить перегоревшую лампочку в электрической гирлянде без специального прибора весьма затруднительно. Простейший прибор для таких целей можно собрать на одном полевом транзисторе. В основе схемы прибора лежит свойство полевого транзистора изменять свое сопротивление при воздействии на вывод затвора электрического поля.
В качестве индикатора в приборе можно использовать высокоомные электромагнитные наушники или омметр. В процессе поиска скрытой проводки ведут выводом транзистора по стене и по максимальной громкости звука определяют положение пролегающих проводов. При поиске обрыва в жгуте из проводов (кабеле) все провода с одного конца заземляют, а другой конец оборванного провода через резистор 1–2 МОм соединяют с фазным проводом сети.
Проводя транзистором по жгуту, находят место обрыва. Схему можно упростить, если транзистор VT1 подключить прямо к омметру типа М57д. В этом случае о расположении скрытой проводки судят по отклонению стрелки прибора. В данном приборе может быть использован транзистор типа КП103 с любой буквенной маркировкой. Можно значительно повысить чувствительность искателя, если в схему добавить еще один транзистор VT2 типа КТ361Б или КТ203Б, а к затвору припаять маленькую спираль L1 диаметром 4–5 мм и длиной 30–50 мм. Спираль наматывают проводом ПЭВ 0,3–0,6 мм. В этом случае удается найти скрытую проводку на глубине до 5 см с точностью ±3 мм. Во всех случаях можно использовать навесной монтаж устройства (см. рис. 2).

Рис. 2. Принципиальные схемы простых приборов для отыскания скрытой проводки: а) с использованием наушника; б) с использованием омметра; в) повышенной чувствительности; г) цоколевка используемых транзисторов
Простые приборы не всегда позволяют быстро обнаружить место обрыва электропроводки. Повысить вероятность обнаружения места обрыва можно, если соединить все исправные провода с общим проводом усилителя низкой частоты, а к оборванному проводу подключить специальный генератор, сигнал которого будет четко идентифицирован прибором подобным вышеописанному. В таком приборе в качестве индикатора лучше использовать стрелочный микроамперметр, а не наушники. Прибор состоит из трех блоков: генератора, пробника и источника питания. Генератор представляет собой симметричный мультивибратор на транзисторах VT1-VT3 и генерирует импульсы с частотой около 100 кГц и амплитудой напряжения 10 В.
Включение в схему мультивибратора транзистора VT3 преследует цель получить низкое выходное сопротивление, которое необходимо в случае значительной утечки тока на линии или большой ее емкости. Импульсы от генератора через разъем Х2 подаются на оборванный провод. Наличие элементов R6, R7, VD3, VD4 позволяет оперативно ответить на вопрос, оборван данный провод или нет. При сопротивлении проводника меньше 400 Ом загорается светодиод VD3.
Пробник прибора собран на транзисторах VT4-VT6. Схема включения транзисторов VT4, VT5 представляет собой повторитель напряжения с входным сопротивлением более 10 МОм на частоте 100 кГц. Ключевой детектор VT6, VD11, R15-R18 управляет импульсами, поступающими с коллектора транзистора VT2. Такая схема детектора позволяет резко ограничить полосу частот продетектированного сигнала и тем самым ослабить влияние помех. Управляющие детектором импульсы используются также для питания пробника.
Все каскады прибора питаются от преобразователя сетевого напряжения 220 В 50 Гц в постоянное напряжение 10 В. Блок питания собран на трансформаторе Т1, диодах VD5-VD8 и конденсаторе С12. Свечение светодиода VD9 указывает на наличие напряжения.
Составляющие прибора – генератор, пробник и источник питания – собраны на отдельных платах и заключены в общий изолированный корпус. Источник питания и генератор соединяются двухжильным проводом, а генератор и пробник – экранированным изолированным. К разъему Х3 подключается металлический штырь длиной 10–20 см. В приборе можно использовать указанные полупроводниковые приборы с любым буквенным индексом.
В качестве стрелочного прибора можно применить любой микроамперметр с током полного отклонения стрелки не более 1 мА. Можно также использовать стрелочный индикатор от магнитофона. Трансформатор Т1 может быть любой, главное, чтобы вторичная обмотка давала напряжение около 8 В при токе нагрузки 150–200 мА.
Налаживание прибора начинают с генератора. С этой целью к коллектору транзистора VT2 подключают осциллограф, и убеждаются в наличии импульсов величиной 10 В и частотой 100 кГц. После этого налаживают пробник. Не приближая разъем Х3 к генератору, подбором сопротивления резистора R10 устанавливают напряжение на эмиттере VT5 такое, чтобы стрелка микроамперметра установилась на ноль.
Приблизив на 3–4 см металлический штырь, вставленный в разъем Х3, к разъему Х2, резистором R14 устанавливают стрелку микроамперметра на максимальную отметку.
Прибором для обнаружения места обрыва в проводке работают в такой последовательности:
Подключают вилку источника питания в квартирные розетки и по свечению диода VD9 определяют неисправные розетки.
Отключают нагрузку от всех неисправных розеток и включают ее в исправные. В качестве нагрузок исправных розеток можно использовать вилки со светодиодом.
Щуп генератора Х2 подключают к тому контакту неисправной розетки, который оборван. На это указывает отсутствие свечения диода VD3.
Берут металлический штырь, подключенный к разъему XS3, и начинают вести по стене или проводу от места включения щупа генератора. Максимальное отклонение стрелки микроамперметра указывает на место обрыва провода.