Вадим Алджанов - ИТ-архитектура от А до Я: Теоретические основы. Первое издание стр 12.

Книгу можно купить на ЛитРес.
Всего за 400 руб. Купить полную версию
Шрифт
Фон

Описание архитектуры (Architecture Definition) это представление текущей и целевой архитектуры. Он охватывает каждый из архитектурных доменов (бизнес, данные, приложения, технологии). А также анализ расхождений между текущим и будущим состоянием. Шаблон «TOGAF 9 Template Architecture Definition.doc»

Спецификация требований к архитектуре (Architecture Requirements Specification) документ, в котором собраны все требования, ограничения, предположения, критерии достижения. Шаблон «TOGAF 9 Template Architecture Requirements Specification.doc»

Переходная архитектура (Transition Architecture) Реализация целевой архитектуры проходит в несколько этапов. Каждое промежуточное состояние должно быть работоспособно и давать компании большую ценность. В этом документе сгруппированы проекты по каждому из таких этапов. Шаблон «TOGAF 9 Template Transition Architecture.doc»

План реализации и миграции (Implementation and Migration Plan) это сводный план реализации проектов, направленных на достижение целевой архитектуры. В него также включают выгоды, рамки, сроки, стоимость, риски, контрольные точки проектов. Шаблон «TOGAF 9 Template Implementation and Migration Plan.doc»

Такой набор документов можно сделать максимально быстро и без больших затрат. Если предполагается воспользоваться услугами третьих сторон, то рекомендую включить ещё один документ архитектурный контракт. Это соглашение между архитекторами и исполнителями ИТ проекта. Шаблон «TOGAF 9 Template Architecture Contract.doc» При приемке проекта вам будет легче получить нужный результат, если вы о нем заранее договорились.

Подходы к построению ИТ Стратегии

Первый шаг оцениваем текущее состояние Архитектуры Предприятия (Baseline Architecture). Концентрируем внимание на вопросах бизнеса (Business Architecture) и начинаем с общих высокоуровневых вопросов. На данном этапе желательно провести интервью или просто побеседовать с руководством компании, топ менеджерами. Для данной задачи хорошо бы было участие двух специалистов уровня экспертов. Причем один в области управления, консалтинга или аудита, с хорошими аналитическими способностями и пониманием бизнес составляющей (ИТ Директор, Chief Information Officer CIO), а второй, эксперт в области информационных технологий (ИТ Архитектор, Chief Technology Officer CTO). Их главная задача слушать. Ключевые вопросы, которые помогут удерживать направление беседы в бизнес сфере, сводятся к определению следующих составляющих:

Основной вид деятельности организации

Организационная структура

Особенности ведения бизнеса

Миссия и видения организации

Цели и задачи

Текущие проблемы организации

Организация и оценка текущего состояние ИТ по мнению руководства

Следующий шаг формируем видение Целевой Архитектуры Предприятия (Target Architecture). Для этого,

задавая наводящие вопросы, пытаемся определить видение руководства, цели бизнеса, ожидания и чаяния. Видение будущего ИТ, его роли, вовлеченность в бизнес и т п. Важный момент данного этапа общения Не прерывайте их!!! Дайте им высказаться, помечтать. Даже если их фантазии будут время от времени противоречить друг другу, и здравому смыслу. Ваша задача собрать как можно больше информации. Руководство организации является заказчиком. А как говорится: « кто музыку заказывает, тот ее и танцует». Запомните, а затем запишите и проанализируйте всю информацию.

По окончанию первых двух шагов, у нас будет воздушный замок высокоуровневой «Архитектуры Бизнеса» для «Текущей» и «Целевой» Архитектуры Предприятия конкретной организации.

Теперь повторяем те же шаги, но общаясь с руководством среднего звена, экспертами и ИТ компании. На данном этапе можно и нужно углубиться в детали, активно задавать вопросы, понять проблемы, рекомендации и опыт сотрудников. Как правило, можно подчерпнуть ценную информацию, понять ограничения и причины проблем, совместно набросать планы решения проблем.

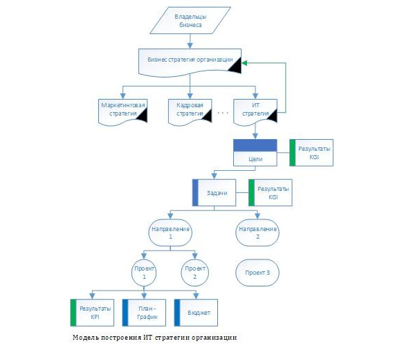
Диаграмма «Место ИТ стратегии в стратегии организации»

Процесс итерации можно повторять бесконечное число раз пока не добьетесь 100% полноты данных или забудете зачем вам это нужно. Полнота картины и количество циклов зависит от навыков и уровня экспертизы консультантов с одной стороны, и общение с правильными сотрудниками, с другой стороны. В конечном итоге мы формируем необходимый нам план перехода. В настоящее время во многих компаниях, особенно крупных, внедрены формализованные процессы стратегического менеджмента. Согласно классике стратегического управления, стратегии делятся на 3 уровня:

Корпоративная стратегия (на уровне корпорации, холдинга),

Бизнес-стратегия (на уровне отдельной бизнес-единицы)

Функциональные стратегии (на уровне отдельных функциональных направлений в бизнес-единице).

В рамках этой классификации ИТ-стратегия является одной из функциональных стратегий, наряду, допустим, с финансовой стратегией или маркетинговой стратегией.

Как и любая другая стратегия, ИТ-стратегия по сути представляет из себя совокупность некоторого целевого видения будущей архитектуры ИТ и укрупненного описания направления движения к этой целевой архитектуре.

Ваша оценка очень важна

0
Шрифт
Фон

Помогите Вашим друзьям узнать о библиотеке

Скачать книгу

Если нет возможности читать онлайн, скачайте книгу файлом для электронной книжки и читайте офлайн.

fb2.zip txt txt.zip rtf.zip a4.pdf a6.pdf mobi.prc epub ios.epub fb3