Виктор Николаевич Сарафанников - Карт-Офелия . Настольный деревообрабатывающий универсальный станок... стр 56.

Шрифт
Фон

Обязательно надо сделать масленку (или периодически смазывать трущиеся детали), иначе поршень быстро заклинит. Для изготовления масленки надо использовать глушитель компрессора. Срезаем верхнюю часть глушителя, а к нижней его трубке припаиваем фланец, который крепим на штатное место маслоприемника компрессора (нижний вырез).

Для защиты поршня от опилок его нужно закрыть кожухом из плотной ткани или кожи.

Механизм лобзика установили в корпусе списанного кодоскопа. Стол лобзика изготовлен из многослойной фанеры.

Ожившее ретро-радио

Учитывая интерес публики, некоторые фирмы выпускают бытовые радиоприемники, оформленные в стиле ретро. Однако зачем тратить немалые деньги, если дома хранится старый ламповый приемник, который можно «оживить» самим простыми средствами полупроводниковой техники с минимальными затратами?!

О том, как это сделать, пойдет речь в прилагаемой статье.

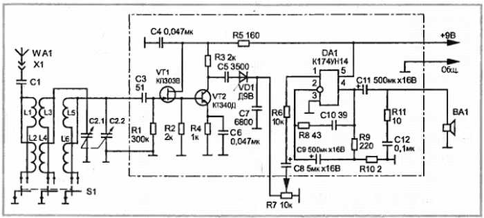
Прелесть старинных вещей привлекает многих. И вот один радостно тащит домой выброшенный кем-то бабушкин комод, другой любуется конструкцией старого мотоцикла. К числу раритетов относятся и бытовые радиоприемники, сохраняемые и как память о первой крупной покупке молодой семьи, или о даре к давнему юбилею. Они хранятся даже без надежды вновь услышать их голос, поскольку заменить выдохшиеся радиолампы нечем. А как приятно было бы как прежде повернуть ручку любимой вещи и услышать льющуюся из динамика музыку! Такую возможность дают современные распространенные полупроводниковые элементы, а осуществить ее по силам радиолюбителю невысокой квалификации. Идея проста: ввести внутрь заглохшего ретроприемника новые тракты усиления радиочастоты (РЧ) и усилитель звуковой частоты (3Ч), собранные на малогабаритной плате. При этом будет использован ряд узлов «ветерана»; его дизайн останется неприкосновенным, как и органы управления, ретровещь оживет, восстановив основные свои качества. Поскольку мы рассчитываем воспользоваться имеющимися входными контурами средних и длинных волн, переключателем диапазонов и акустической системой с динамическими головками, конструкция нововведения получается достаточно простой; ее принципиальная схема изображена в штрих-пунктирной рамке на рис. 1.

Рис. 1. Принципиальная схема приемника

Входные контуры и их коммутация показаны упрощенно. За пределами контура показаны работающие совместно детали старого радиоприемника. Теперь он станет работать по схеме прямого усиления, где сигналы РЧ усиливаются

каскадами на транзисторах VT1, VT2. Первый из них выполнен на полевом транзисторе и имеет весьма высокое входное сопротивление, благодаря чему штатные контуры L1L6, С2.1, С2.2 присоединяются через переключатель диапазонов SA1 без введения катушек связи. После детектора, в котором работает диод VD1, выделенный сигнал 3Ч поступает на усилитель, построенный на основе интегральной микросхемы DA1. К выходу последней присоединены динамические головки старого приемника, которые на схеме представлены единственной головкой ВА1. Связь контуров РЧ с внешней антенной WA1 через штатное гнездо X1 и антенный конденсатор С1. Вопрос о питании приемника решается в зависимости от состояния силового трансформатора.

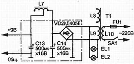
Если таковой неисправен, питать приемник можно либо от гальванической батареи с напряжением 9 В (например, шесть элементов L014), либо от помещенного в футляр радиоаппарата сетевого адаптера с тем же выходным напряжением при токе нагрузки до 0,5 А. Скорее всего трансформатор исправен, и на выводах 2, 7 лампы-индикатора настройки 6Е5С мы обнаружим напряжение 6,3 В. Другим признаком этого служит нормальное свечение лампочек EL1, EL2 подсветки шкалы настройки. Перед тем как вводить щупы «тестера», включенного вольтметром, в «подвал» шасси, следует отсоединить провода от повышающей обмотки L8, где напряжение может достигать 250300 В. Для питания от 6-вольтовой накальной обмотки L9 изготовим простой выпрямитель, чья схема показана на рис. 2.

Рис. 2. Схема варианта сетевого питания:

L8 повышающая обмотка; L9 обмотка накала радиоламп; L10 сетевая обмотка

Собственно выпрямитель выполнен по схеме мостика на диодной сборке VD2; следующие за ним элементы С13, С14, L7 образуют фильтр, сглаживающий пульсации выпрямленного напряжения, составляющего около 9 В. В качестве дросселя L7 используем низкоомную секцию дросселя, стоящего в цепи питания анодов радиоламп. Штатные цепи, связанные с дросселем, необходимо отсоединить. Штатный регулятор громкости R7, даже исправный, нам не подходит, заменим его на переменный резистор типа ВК или ВТ, снабженный выключателем сетевого питания, в том случае, если таковой имеется на регуляторе громкости вашего ретроприемника. Подбирая новый регулятор громкости, обратите внимание на длину его оси она должна соответствовать длине у штатного регулятора.

В нашей конструкции можно применить постоянные резисторы МЛТ-0,1250,5, оксидные конденсаторы (помеченные знаком полярности «+») типа К50-6, остальные КЛС. Для монтажных плат возьмем пластинки из текстолита, гетинакса толщиной около 1,5 мм. Детали разместим в том порядке, в каком они изображены на схемах рис. 1 и 2. Сделать разметку лучше сначала на куске картона, наметив места, где будут просверлены отверстия для выводов деталей. Корпуса деталей приклеим к платам, а выводы соединим согласно принципиальным схемам непосредственно или с помощью отрезков тонкого провода в пластмассовой изоляции. Крепить платы к шасси можно посредством произвольных стоек, либо «цепляясь» за конструктивные элементы старого приемника. При этом вход усилителя РЧ желательно расположить возможно ближе к блоку конденсаторов переменной емкости (КПЕ), присоединив вход к незаземленному выводу второго КПЕ входного контура. Если в последнем используется одна секция КПЕ, то к ней. Общий провод ваших плат соедините с металлическим шасси, а цепи, идущие в ламповую схему, отсоедините. Здесь поможет сориентироваться схема возрождаемого приемника, имеющаяся в его описании-инструкции. Если монтаж плат и внешние соединения выполнены без ошибок, приемник практически не нуждается в налаживании.

Ваша оценка очень важна

0
Шрифт
Фон

Помогите Вашим друзьям узнать о библиотеке