Александр Васильевич Бындю - Карта гипотез. Метод стратегического планирования для бизнеса и личностного роста стр 5.

Книгу можно купить на ЛитРес.
Всего за 490 руб. Купить полную версию
Шрифт
Фон

Бумага не загорелась? Значит, надо вернуться к задачам: возможно, мы где-то ошиблись в выполнении, поэтому огонь не появился. Может, линза была слишком маленькая? Может, набежали тучи и солнца стало недостаточно? Может, бумага была сырая?

Заодно нужно пересмотреть формулировку гипотезы и самую идею. Возможно, она ошибочна, что и показал нам эксперимент. Если окажется, что мы ошиблись и идея не работает, то это знание теперь тоже можно использовать. Негативный опыт надо записать себе в копилку и использовать его для дальнейшего развития проекта. Ветку на Карте гипотез, которая не сработала, удалять не стоит, потому что это ценный опыт в познании того, как работает наш проект.

Мы рассмотрели довольно простой пример с линзой и бумагой, чтобы показать сам механизм работы с задачами. В этом примере валидацию гипотезы можно разложить на довольно простую последовательность действий.

Так как Карта гипотез может быть использована для планирования масштабных действий, то и задачи будут размером им подстать. Давайте представим, что мы ведём сессию стратегического планирования для группы компаний федерального уровня, где они решают, куда, зачем и почему двигаться следующие пять лет. Выявляются глобальные цели, субъектами воздействия являются целые отрасли и сферы деятельности, формулируются гипотезы. В этом случае на уровне задач будут не конкретные действия, а целые проекты, которые нужно будет реализовывать в течение нескольких последующих лет.

5. Пример создания Карты гипотез

Теперь вы знаете, как устроены все четыре элемента Карты гипотез. Мы будем углубляться в детали в следующем разделе, а пока давайте разберём пример, где придётся построить карту для реальной проблемы, придумать несколько гипотез, проверить их и провалиться, проверить ещё одну гипотезу и победить.

Возьмём старую известную притчу о гончаре. Он столкнётся с проблемой, обозначит цель и попробует сформулировать гипотезы, как ему достигнуть цели.

Притча о гончаре и мальчишках

Жил на свете старый гончар. Он делал горшки, продавал их на базаре и на это жил. Но вот повадились соседские мальчишки бить его горшки. Он просил их не делать этого, уговаривал, ругал, жаловался их родителям ничего не помогало

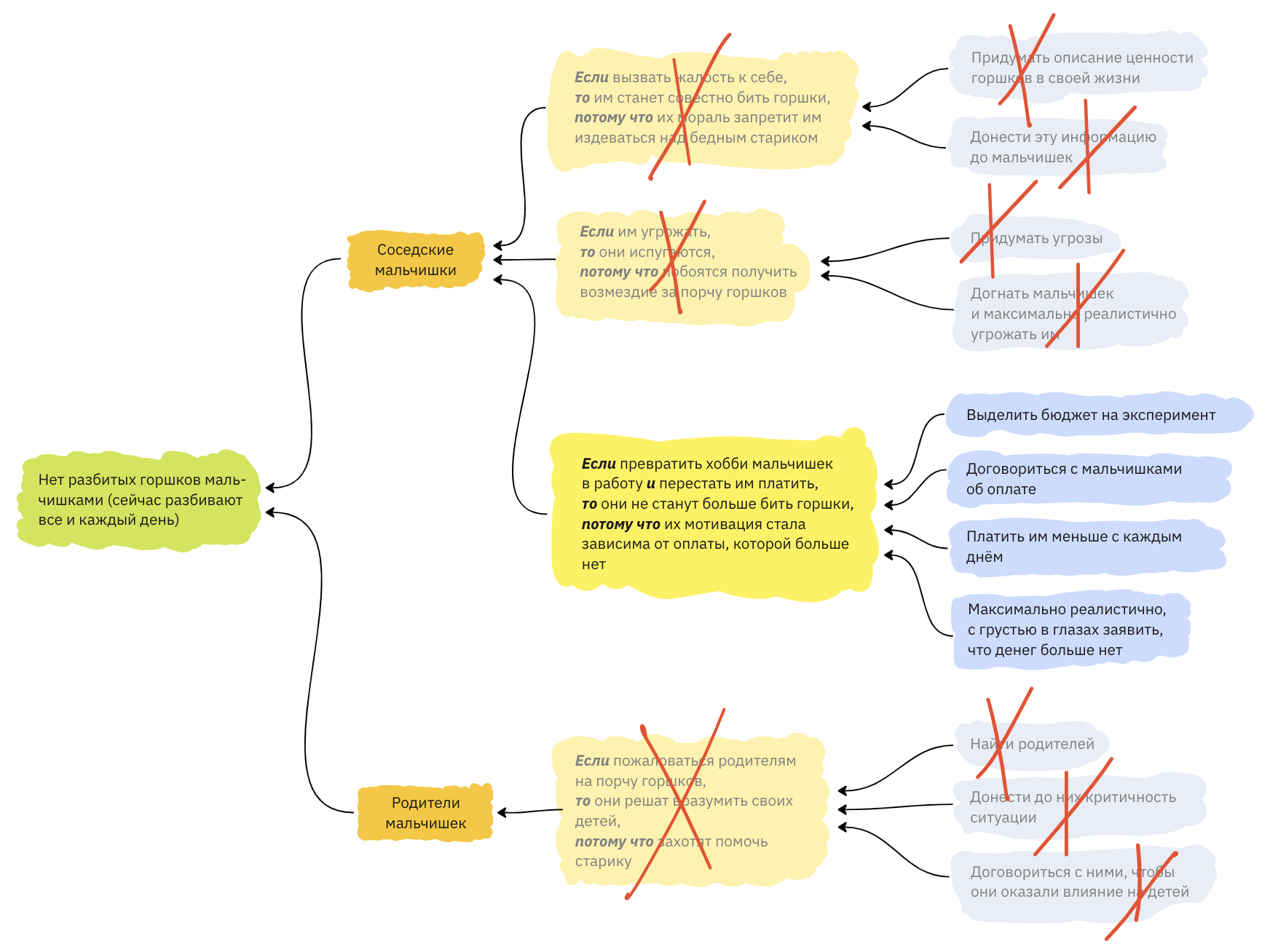
У гончара были три основные идеи и две группы людей, на которых он надеялся воздействовать, чтобы достичь своей цели. Изначально его Карта гипотез могла выглядеть так, как показано на рис. 4:



Рис. 4. Первые гипотезы и задачи гончара по достижению своей цели


Каждая гипотеза оформлена по формату, который открывает практическую ценность идеи, показывает её основу. В таком виде гипотезу можно передавать исполнителям или приносить руководству. Она будет понятна без дополнительных комментариев и не потеряет информативности. Это свойство очень важно для планирования и передачи знаний между разными уровнями исполнителей.

Как следует из притчи, гончар проверил все три гипотезы и не добился результата. Не всегда гипотезы приводят к цели это обычное дело, когда мы создаём продукты. Поэтому гончар продолжил поиск идей:

Тогда он позвал мальчишек к себе во двор и сказал, что за каждый разбитый горшок будет платить им рубль. Мальчишки обрадовались, перебили все горшки, получили деньги и убежали.

На следующий день гончар сказал, что денег у него мало, платить он может только 50 коп. Мальчишки опять перебили все горшки, получили свои деньги и убежали. Следующий день опять повторилось то же самое, только за каждый разбитый горшок гончар заплатил всего 20 коп.

На следующее утро ребятня опять прибежала во двор. Старик вышел к ним и сказал: «Денег, ребятки, у меня почти совсем не осталось, потому что продавать мне было нечего. Теперь за каждый разбитый горшок я могу платить только одну копейку».  «Нашёл дураков, бесплатно бить твои горшки!»  возмутились мальчишки. Больше горшков они не били.

Это очень важный момент! Не смотрите дальше, а самостоятельно сформулируйте гипотезу, которая помогла гончару достичь результата. Вам может помочь ответы на вопросы: «Почему мальчишки бьют горшки? В чём их глубинная мотивация?»

Обязательно используйте формат из главы 3. Опишите гипотезу так, чтобы она была целиком и полностью понятна любому, кто её прочитает. Не оставляйте скрытых смыслов и интерпретаций.

Когда вы запишете гипотезу, то к ней предложите набор задач, которые нужны для её реализации.

Ещё один абзац, пока вы думаете над формулировкой. Соберите коллег и постарайтесь вместе сформулировать гипотезу. Попробуйте записать несколько вариантов. Если у вас получится коротко и ясно записать ключевую идею, то можете считать, что вы готовы сделать Карту гипотез для проекта почти любой сложности.

Надеюсь, что к этому моменту вы сформулировали минимум один вариант гипотезы, которая помогла гончару. На рис. 5 приведён вариант, который кажется достаточно стоящим:



Рис. 5. Появление новой гипотезы у гончара

Когда гончар разочаровался в разговорах с родителями и в угрозах (первые две гипотезы не сработали), ему пришлось искать новую идею, которая привела бы его к цели. Он понял, что бить горшки для ребят это весело и забавно, поэтому нацелился на основу их мотивации. Он превратил весёлое хобби в работу, а потом перестал за неё платить.

Эта формулировка описывает, что конкретно хочет сделать гончар и на чём основывается его надежда на достижение результата: он надеется сильно снизить мотивацию мальчишек бить его горшки. Похоже, что он отличный психолог!

Нужно обратить внимание, что гончар не просто начал раздавать деньги в надежде, что дети перестанут разбивать горшки. Если бы он ни с того ни с сего начал сорить деньгами, сам не понимая, зачем он это делает, то вряд ли пришёл к результату у него не было бы траектории достижения цели. А в случае когда он придумал идею и понял механику воздействия на мотивацию ребят, раздача денег началась в русле достижения цели через эту идею.

Такой же ход мысли можно использовать на любом масштабе задачи. Представьте себе, что проблема не у гончара, а у службы охраны труда большой корпорации, где вы работаете вице-президентом и отвечаете за это направление. В вашей корпорации работает 500 000 сотрудников. Вы строите заводы, трубопроводы, работаете с химической продукцией и делаете ещё много другого. У вас есть проблема с тем, что люди убиваются или калечатся на рабочем месте. В этом случае ваша цель понятна уменьшить количество травм на производстве. Субъектов вы, скорее всего, тоже можете определить это как минимум сами рабочие и те, кто занимается охраной труда на местах. Более того, вы с ходу можете придумать задачи вроде таких: обязать всех носить каски, разработать новые регламенты по охране труда, чтобы ужесточить контроль, и т. п.

Но вот придумать гипотезы, почему все эти задачи должны сработать, будет очень сложно. Вам нужно очень тонко понять внутреннюю мотивацию людей, которые работают у вас на местах, и попробовать с помощью каких-то идей повлиять на них так, чтобы они стали более внимательно относиться к вопросу своей безопасности. Вам нужно обучить этих людей тонкостям управления рисками во время работы чтобы они знали, где им может оторвать палец и что их может больно ударить по голове.

Для того чтобы достичь своей цели, вы собираете начальников управлений служб охраны труда со всей страны на большое совещание, где вы все вместе думаете, каким образом можно достичь цели. Вам нужно сформулировать гипотезы, которые изменят поведение субъектов так, чтобы количество травм уменьшилось. Давайте потренируемся и побудем на месте вице-президента большой корпорации (рис. 6). Попробуйте разработать хотя бы одну ветку от задачи до цели через формулирование гипотезы[14]:

Ваша оценка очень важна

0
Шрифт
Фон

Помогите Вашим друзьям узнать о библиотеке

Скачать книгу

Если нет возможности читать онлайн, скачайте книгу файлом для электронной книжки и читайте офлайн.

fb2.zip txt txt.zip rtf.zip a4.pdf a6.pdf mobi.prc epub ios.epub fb3

Популярные книги автора