Бомбора - UX/UI дизайн для создания идеального продукта. Полный и исчерпывающий гид стр 7.

Книгу можно купить на ЛитРес.
Всего за 682.8 руб. Купить полную версию
Шрифт
Фон

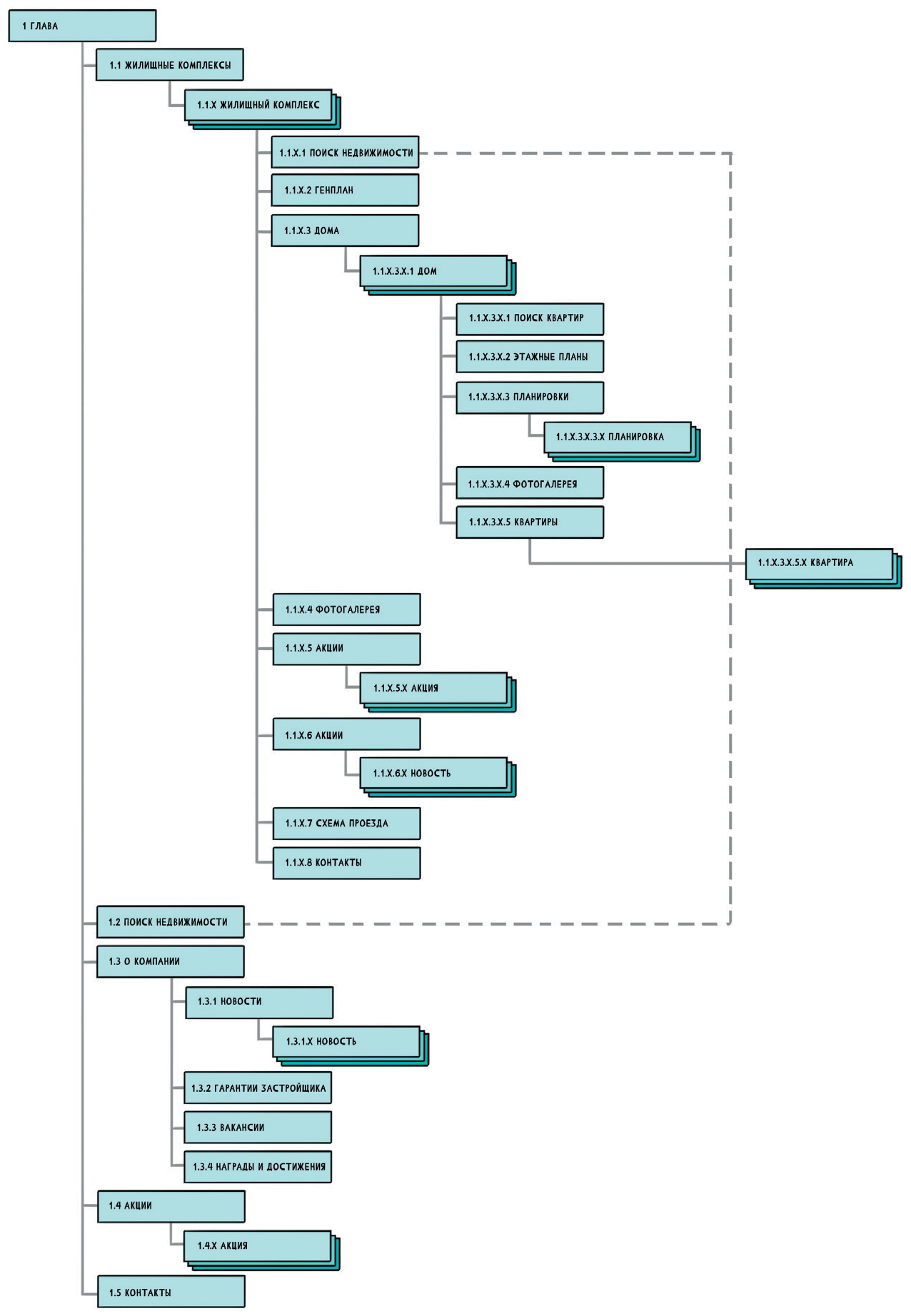
Основные принципы построения диаграммы потока:

 путь каждой группы пользователей состоит из минимального количества шагов;

 отсутствуют шаги с дублирующейся функциональностью;

 каждое путешествие имеет конец или содержит целевое и значимое для бизнеса действие.



На основании диаграммы пользовательского потока можно спроектировать структуру разделов сайта так, чтобы основные сегменты аудитории тратили минимальное количество энергии для достижения результата.


Итоговая структура разделов сайта оптимальна с точки зрения количества шагов, совершаемых каждой группой пользователей для достижения результата


Итак, какие можно сделать выводы.

 При проектировании структуры разделов следует исходить не только из научных способов организации и классификации, но также принимать во внимание пользовательские ожидания.

 При создании дерева структуры следует стараться, чтобы маршрут путешествия по нему большинства пользователей был минимальным, например чтобы самые востребованные функции лежали ближе к точке входа. Для этого нужно разбить аудиторию на сегменты и выявить базовые потребности каждого. Для такого анализа можно воспользоваться популярными подходами, основанными на персонах (Personas) и на работе к выполнению (Jobs to Be Done).

 Иногда имеет смысл располагать элементы в «неправильных» категориях, так как инородный объект может закрыть потребность, которую не закрыли элементы, расположенные в «правильных» категориях.

Фактор 5. Стиль повествования

В течение жизни мы играем множество ролей в разных ролевых моделях. Начинаем с модели «ребенок-взрослый» в роли «ребенок», а затем постоянно переключаемся между моделями и ролями: «ребенок-ребенок», «ученик-учитель», «взрослый-взрослый».

Понимание коммуникативной функции ролевой модели позволяет более качественно прогнозировать результат взаимодействия и быстрее принимать решение о следующем действии. В эпоху интеллектуальных ассистентов особенно важно определять роль цифрового продукта в коммуникации и модель взаимодействия.

Стиль повествования помогает пользователю быстро сориентироваться, в какой ролевой модели ему предстоит взаимодействовать с продуктом.

«Альфа-Лаборатория» поставила эксперимент, в котором было создано мобильное приложение, альтернативное основному мобильному банку для физических лиц  Alfa-Sense. Целевой аудиторией выступали цифровые тренд-сеттеры  инноваторы, желающие первыми попробовать новый опыт. Концепция подразумевала, что это будет приложение-друг, умный ассистент, который помогает легко управляться с личными финансами. И, конечно же, приложение общалось с пользователем на «ты» от первого лица.


Один и тот же оператор контакт-центра в одном канале общался с клиентом на «ты», а в другом  исключительно на «вы»


Получилось так, что один и тот же оператор контакт-центра в одном канале общался с клиентом на «ты», а в другом переходил на «вы».

Опыт показал, что клиенты «Альфа-Мобайл» не приняли бы панибратский тон, точно так же как и клиенты Alfa-Sense отстранились, услышав «вы» от своего финансового помощника.

Фактор 6. PR

Связи с общественностью (Public Relations, PR, пиар)  совокупность технологий, помогающих при формировании образа объекта или идеи у той или иной социальной группы.

В современном мире, где активно развивается культура копирования, продуктам уже очень тяжело конкурировать только за счет функциональности.

Все чаще на предпочтения влияют такие свойства компании, как социальная ответственность, корпоративная культура, идеология и нравственные ориентиры.

Например, предпочтение продуктов компании Basecam (ранее 37signals) во многом обусловлено теми идеями и той культурой производства, которую основатели пропагандируют в литературе{2},  работа без офисов (remote, удаленная) и возвращение к классическим бизнес-подходам в создании прорывных продуктов (rework).

Из отечественных компаний выделяется Tilda  ее публичная активность разительно отличается от традиционного подхода к корпоративному PR.

Facebook-канал Tilda реально интересно читать.

Помимо статей об обновлении продукта, там публикуется много интересного о жизни команды.

Живые сообщения от первого лица мотивирует поддерживать продукт и формирует к нему очень теплое отношение.

Так же как DevOps и UX, PR  это не элемент для названия чьей-то роли в команде, а культура и практики, которых придерживаются ее участники.[17]

Есть хороший подход, когда каждый член команды выступает пиарщиком и пишет для СМИ о своей работе или продукте. Впервые я столкнулся с ним в «Альфа-Лаборатории»  PR-шеф, вместо того чтобы писать скучные пресс-релизы, договорилась с профильными СМИ о публикациях интервью и материалов от разработчиков, дизайнеров и менеджеров продукта.

Такой подход отлично работает сразу в двух направлениях. С одной стороны, мы получаем честный, актуальный и увлекательный контент от первого лица, где создатель с гордостью описывает новую функциональность продукта. С другой стороны, площадка, где выходит публикация с рассказом о продукте, проникается ценностями и сама внутренне становится пропагандистом.

Фактор 7. Пуш-уведомления

Как уже говорилось ранее, пользовательский опыт формируется не только в результате взаимодействия с интерфейсом приложения. Одна из сторонних точек касания  пуш-уведомления. Формально пуш-уведомления  часть интерфейса операционной системы или браузера; они отправляются через специальный сервис и, следовательно, должны описываться позже, в разделе об API; однако, на мой взгляд, они заслуживают отдельного раздела.

Сноски

1

Гибкая методология разработки.  Здесь и далее прим. автора, если не указано иное.

2

С англ. «бережливый стартап»; концепция бережливого предпринимательства.

3

С англ. Research & Development  «исследование и разработка»; такое направление работы, где компания ищет и создает новые продукты внутри бизнеса.

4

«Бирюзовые» ценности  ценности, присущие «бирюзовым» организациям в классификации Фредерика Лалу, основанной на исследованиях Кена Уилбера. Именно Уилбер в своей книге впервые описал структуру turquiose  там понятие было переведено как «бирюзовая» организация, хотя исторически она называется «изумрудная». Им свойственна плоская управленческая структура, максимальная автономность и самостоятельность ее членов, а также прозрачность и самоорганизация.

5

Методология управления проектами.  Прим. ред.

6

С февраля 2018 года сервис называется Google Pay.  Прим. ред.

7

Показатели бизнеса, например, количество продаж в месяц.

8

Цитология  наука о клетке (термин из биологии).

9

Мем  любая идея, символ или образ действия, осознанно или неосознанно передаваемые от человека к человеку посредством речи, письма, видео, ритуалов и т. д. Термин и его определение ввел эволюционный биолог Ричард Докинз в 1976 году в своей книге «Эгоистичный ген». [Докинз Р. Эгоистичный ген. М.: Corpus, 2013. 512 с.  Прим. ред.]

10

От англ. chunk  кусок чего-то, обычно большой.  Прим. ред.

11

Application Programming Interface  программный интерфейс приложений. API позволяет приложениям общаться между собой. Подробнее об API, как о факторе пользовательского опыта, рассказано в главе 4.

12

System Usability Scale  шкала удобства использования системы; унифицированное исследование субъективной удовлетворенности от взаимодействия, построенное на десяти типовых вопросах. Подробнее о применении SUS см. раздел о юзабилити-исследования в главе 6.

Ваша оценка очень важна

0
Шрифт
Фон

Помогите Вашим друзьям узнать о библиотеке

Скачать книгу

Если нет возможности читать онлайн, скачайте книгу файлом для электронной книжки и читайте офлайн.

fb2.zip txt txt.zip rtf.zip a4.pdf a6.pdf mobi.prc epub ios.epub fb3