Евдокимов Сергей Александрович - Прикладные программы для выбора оптимального маршрута при транспортных перевозках стр 5.

Книгу можно купить на ЛитРес.
Всего за 169.9 руб. Купить полную версию
Шрифт
Фон

Относительно экспортных транспортных перевозок, почти в 2 раза вырос спрос на грузоперевозки в Германию, Италию, Финляндию, Латвию, Эстонию, Румынию. На прежнем уровне осталось количество заявок на перевозки в Польшу и Литву, а на доставку в Чехию спрос даже вырос на 38%, отмечая, что в целом спрос на экспортные перевозки остался на прошлогоднем уровне за счет дружественных стран.

Немного просела доставка в Иран (на 323%) и Турция (на 187%), а спрос на доставку грузов в КНР, Грузию и Армению, по оценкам вырос примерно в двое.

Рост объемов перевозок перевозок всеми видами транспорта будет увеличивается с каждым годом.


Рисунок 1.9.1  Транспортные перевозки всеми

видами транспорта за 2022 год

Глава 10. Ситуационный анализ рынка транспортных перевозок

На современном этапе масштабы последствий пандемии COVID-19 имеют общемировой характер. В частности, рынок грузоперевозок в таких условиях подвергся особым изменениям. Как отмечает Bloomberg, в силу влияния части ограничений на деятельность транспортной отрасли, в отдельных регионах наблюдались трудности, связанные с разрывом цепочек поставок товаров. В частности, это касается деятельности компаний Европейского и Азиатского рынков. Это привело к некоторым рискам для деятельности ряда предприятий.

В свою очередь, правительства принимали ряд мер, нацеленных на минимизацию данных задержек; так со стороны Европейской комиссии были введены меры по внедрению «зелёных полос», предполагающих ряд механизмов по обеспечению функционирования железнодорожных, водных и авиаперевозок в рамках Единого рынка. Возвращаясь к рассмотрению ситуации в Азиатских странах, важно отметить, что в КНР за 2020 год наиболее подверженными влиянию пандемии оказались морские грузовые перевозки. При этом в работе Шань-Ю Хо и других отмечается гипотеза о том, что на макроуровне факторы влияния пандемии приведут к росту в сфере автомобильного или водного грузового транспорта, что обуславливается крайней склонностью физических и юридических лиц к накоплению запасов. Кроме того, изменения потребительского поведения по отношению к продуктам пищевой промышленности говорят о параллельном росте автомобильной транспортной отрасли (в части грузоперевозок) за счёт ускорения распространения пищевых продуктов через онлайн каналы связи/


Рисунок 1.10. 1  Транспортные перевозки: проблем и перспективы

развития рынка за 20152022 гг. (млн. т.)


К Слабостям можно отнести угрозы высокая конкуренция и повышение стоимости топлива, рост тарифов за перевозки, могут стать факторами, снижающими общий спрос на услуги грузовых транспортных компаний (в частности, автомобильных)  это подчёркивает особую необходимость прогнозирования всех аспектов деятельности и высокую степень зависимости. Вместе с тем, многие компании в период пандемии стали расширять собственный автопарк грузовых автомобилей (общий рост составил 6,07%). Проблемными выступают вопросы, касающиеся отрасли морского транспорта,  продолжительное по времени снижение объёма перевозок говорит о снижении их конкурентоспособности; в то же время по состоянию на 2021 год прибыль при реализации мер стала возрастать, что формирует некоторую неопределённость ситуации.

В целом можно сделать вывод, что транспортная система и в частности сегмент грузоперевозок обладает достаточной адаптационной способностью для деятельности в условиях кризисных явлений, подобных пандемии, и способен достаточно оперативно настраивать инструменты развития под изменяющиеся обстоятельства.

Глава 11. Анализ мирового рынка транспортных услуг

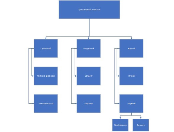
Мировая транспортная система  это совокупность всех путей сообщения, транспортных предприятий и транспортных средств мирового сырья. Транспортный поток  это одна из базовых направлений финансового производства, которые осуществляют транспортные перевозки грузов и для пассажиров. Исходя из различия функций транспорт разделяется на пассажирский и грузовой. Рассмотрим структуру транспортного комплекса изображенного на рисунке 1.11.1


Рисунок 1.11.1 Структура транспортного комплекса


Для экономического развития любой страны важную роль играет транспортная система.

Структурные сдвиги, которые определяют прогресс/регресс в мировом производстве и на международной торговли, в определённой степени определяются за движущим мировом транспортных комплексах. Международная глобальная торговля и транспортный поток национальных организаций всегда учитывает свободные передвижения ресурсов и товаров, что в основному не предоставляет возможности осуществлять экспорт/импорт без транспортного комплекса.

Транспорт  это база по развитию внутренних и международных рынков, которая обеспечивает развитие стабильной рыночной экономики. Для развития мировой экономики нужно развитие транспортных услуг на международном рынке, по одной из этих причин данная проблема является актуальной в современном мире.

РАЗДЕЛ 2. Разработка проекта программного обеспечения

Глава 1. Постановка задания

Для создания пакета прикладных программ для выбора оптимального маршрута транспортных перевозок необходимо проанализировать потоки информации, циркулирующие внутри.

Ещё необходимо по мере возможностей минимизировать расходы на реализацию этого проекта, при том нужно учитывать качество и оборудование материалов, которое используется.

Цель данного проекта  это разработка пакета прикладных программ для транспортных перевозок предприятия и подготовить проект программного средства к реализации. Анализ уже существующих приложений, представленный в предыдущем подразделении, помогает сформулировать требования, которые можно предъявить к разрабатываемому приложению по оптимальному маршруту.

Задачи, которые должны решать программный продукт при выборе оптимального маршрута, следующие:

 Обрабатывать информацию из электронного справочника для транспортных перевозок.

 Получать электронные данные требуемой местности.

 Поиск оптимальных маршрутов по необходимой местности.

 Построить короткий маршрут за заданную местность.

 Поиск и планирование маршрутов.

 Функционал программы состоит в построении оптимального маршрута по заданным данным и выводе его на интерактивной карте.

 Сервис должен отвечать необходимым стандартам и быть удобным для использования.

 Приложение будет реализовано на английском языке для расширения аудитории веб-сервиса, в дальнейшем могут быть добавлены другие языки.

 Один из ключевых параметров сервиса это его доступность  наиболее удачным решением будет реализация программы в качестве веб-сайта.

 В связи с стремительностью развития науки и постоянным нахождением новых методов и оптимизации старых, сервис должен быть спроектирован таким образом, чтобы объем работ по изменению оптимизационного алгоритма был минимален.

Для достижения указанной цели необходимо выполнить разработку пакета программ, выполняющих поставленные требования:

 проанализировать предметную область и выделить перечень требований;

 провести обзор существующих программных продуктов;

 найти функциональность разрабатываемой системы;

 составить структуру программной части;

 построить алгоритм работы программы;

 выбрать программные средства разработки;

Ваша оценка очень важна

0
Шрифт
Фон

Помогите Вашим друзьям узнать о библиотеке

Скачать книгу

Если нет возможности читать онлайн, скачайте книгу файлом для электронной книжки и читайте офлайн.

fb2.zip txt txt.zip rtf.zip a4.pdf a6.pdf mobi.prc epub ios.epub fb3